Автор Тема: Ламповое усиление, делимся полезной информацией.  (Прочитано 262154 раз)

0 Пользователей и 3 Гостей просматривают эту тему.

Оффлайн FINikk

  • Ветеран форума
  • ******
  • Сообщений: 4563
  • Санкт-Петербург
 :alc:

Оффлайн alkuz

  • Ветеран форума
  • ******
  • Сообщений: 4481
  • Зарегистрированный
    • http://
FINikk,  :crazy: :D :D :D

ну и не мелочись. Сразу PEC ставь!
Да что РЕС, ставь на BIAS HotPot в педальном оформлении  :crazy:

Оффлайн tube-freak

  • Эксперт
  • *****
  • Сообщений: 1241
  • yo yoda
Лучше ставить пот, который будет "готов ко всему"... например к погружению под воду ;)
https://www.vishay.com/docs/51064/p13sm.pdf

каких то паршивых 65 буржуйских денех  8) 8)

Оффлайн AZG

  • Живу на форуме
  • *******
  • Сообщений: 95529
  • Санкт-Петербург
    • AZG CUSTOM
Да что РЕС, ставь на BIAS HotPot в педальном оформлении  :crazy:

Номиналы менее удобные. Хотя 100К более-менее пойдет.  :crazy:

Оффлайн surfin bird

  • Эксперт
  • *****
  • Сообщений: 2963
  • Поциент-заМКАДыш
    • Surfin Bird
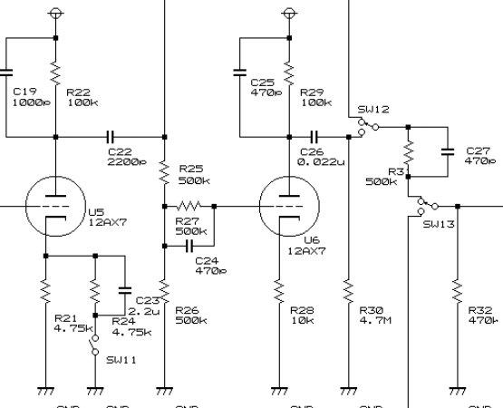
Поциент обнаружил  вариант-b включения R26 в перегрузе XTC.  Сравнил оба варианта  на макете, отметил незначительную разницу звука.  Вопрос чайнега : , какой вариант схемы наиболее грамотный, или же оба варианта хороши и являются типа  ревизиями.  ???
« Последнее редактирование: Октября 05, 2021, 12:18:09 от surfin bird »

Оффлайн Geezer

  • Живу на форуме
  • *******
  • Сообщений: 12749
  • Atypique
Цитировать
Вопрос чайнега : какой вариант схемы наиболее грамотный
Тот, который звучит приятнее :)

Оффлайн Владислав Утюмов

  • Завсегдатай
  • ***
  • Сообщений: 410
  • И со свечкой искали они, и с умом...
Второй вариант, я могу понять как коррекцию ачх, с небольшим подъемом верха.
В первом варианте C24 начинает работать только при появлении сеточных токов. ХЗ задумано так, или просто опечатка.

Оффлайн surfin bird

  • Эксперт
  • *****
  • Сообщений: 2963
  • Поциент-заМКАДыш
    • Surfin Bird
Сервис мануала ХТС, к сожалению, так и не нашел,  нарыл только несколько вариантов перерисовки схемы без мощника и питалова, среди которых неоднократно встречаются и a и b варианты.  ???
« Последнее редактирование: Октября 05, 2021, 13:00:52 от surfin bird »

Оффлайн surfin bird

  • Эксперт
  • *****
  • Сообщений: 2963
  • Поциент-заМКАДыш
    • Surfin Bird
Поциенту срочно нужен галоперидол!  :crazy: Туплю непадецки!  :pozor:

Подключаю 16 омный вывод  фабричного гитарного ОТ-SE ( согласно паспорта сопротивление первички 5к ) к 8 омному кабу -звук зашибись, подключаю 8 омный вывод ОТ к 8 омному кабу - звучит более плоско, менее четко, начинает жестить. Анодка 300в. Какое сопротивление первички транса получается  при подключении 8 омного каба к  16 омному выводу транса ?
« Последнее редактирование: Октября 07, 2021, 14:08:54 от surfin bird »

Оффлайн alkuz

  • Ветеран форума
  • ******
  • Сообщений: 4481
  • Зарегистрированный
    • http://
Поциенту срочно нужен галоперидол!  :crazy: Туплю непадецки!  :pozor:

Подключаю 16омный вывод  фабричного гитарного ОТ-SE ( согласно паспорта сопротивление первички 5к ) к 8 омному кабу -звук зашибись, подключаю 8 омный вывод ОТ к 8 омному кабу - звучит более плоско, менее четко, начинает жестить. Анодка 300в. Какое сопротивление первички транса получается  при подключении 8омного каба к  16 омному выводу транса ?
У тебя на вторичке сопротивление нагрузки уменьшается? Ну так и на первичке приведенка пропорционально уменьшается.

Оффлайн surfin bird

  • Эксперт
  • *****
  • Сообщений: 2963
  • Поциент-заМКАДыш
    • Surfin Bird
У тебя на вторичке сопротивление нагрузки уменьшается? Ну так и на первичке приведенка пропорционально уменьшается.
Да, спасибо,  туплю  каким образом  оно "сочетается" с сопротивлением лампы , которое примерно 5-6к ??   :pozor:

ps До этого экспериментировал с несколькими OT SE от бытовой аппаратуры - тенденция аналогичная  ??? :pozor:
« Последнее редактирование: Октября 07, 2021, 18:20:01 от surfin bird »

Оффлайн Geezer

  • Живу на форуме
  • *******
  • Сообщений: 12749
  • Atypique
Цитировать
звучит более плоско, менее четко, начинает жестить
Сравните сигналы осциллографом. Есть такая возможность? Он не соврёт, покажет всё как есть.

Оффлайн Vitallka

  • Эксперт
  • *****
  • Сообщений: 1175
  • Антиум
Да, спасибо,  туплю  каким образом  оно "сочетается" с сопротивлением лампы , которое примерно 5-6к ??   :pozor:

ps До этого экспериментировал с несколькими OT SE от бытовой аппаратуры - тенденция аналогичная  ??? :pozor:
Для большей приведенки нужна большая индуктивность первички, чтоб воспроизводить (не заваливать) нижние частоты.
При перетыкании в 16 Ом динамика на 8 Ом приведенка уменьшается, индуктивность первички не изменяется, нижняя частота (частота завала по низам) тоже уменьшается = количество низов в звуке растет.

Оффлайн surfin bird

  • Эксперт
  • *****
  • Сообщений: 2963
  • Поциент-заМКАДыш
    • Surfin Bird
Для большей приведенки нужна большая индуктивность первички, чтоб воспроизводить (не заваливать) нижние частоты.
При перетыкании в 16 Ом динамика на 8 Ом приведенка уменьшается, индуктивность первички не изменяется, нижняя частота (частота завала по низам) тоже уменьшается = количество низов в звуке растет.
Спасибо! А подобный дефицит приведенки сильно плохо сказывается на ресурсе лампы?

ps 12,5 Н первичка этого транса ( прибор DER DE-5000)
« Последнее редактирование: Октября 07, 2021, 18:21:28 от surfin bird »

Оффлайн AZG

  • Живу на форуме
  • *******
  • Сообщений: 95529
  • Санкт-Петербург
    • AZG CUSTOM
Vitallka, Там прямая пропорция... Если увеличиваем нагрузку в два раза, то и приведенка растет в 2 раза.

surfin bird, 10к у тебя выходит и соответственно более мягко-объемный звук.