1. В мелкий корпус , я имел ввиду в небольшую гаинту, как ерасов в свою насекомую серию пихает, теоретически закомпоновать два баллона 12АХ7 стоймя с обрамлением сверху плюс пять рулей, плюс футсвич и малогобаритный преобразователь вполне себе можно.
2. А с грелкой таки не совсем правильно выразился, таки все же преамп с номинальным чистым и основной канал модерново хайгейновый. Както вот так вот.
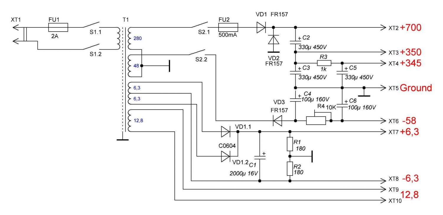
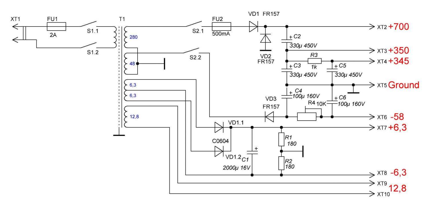
1. В аналогичный корпус можно запихнуть 3-4 6н17б, двойные триоды с большим Ку, около 75-80, то есть почти 12АХ7 (у последних Ку=100). Если использовать СМД-компоненты на отдельных участках и мелкие кондеры типа Вимы, то в таком корпусе можно запилить полноценный преамп (общее количество триодов будет 6-8, зависит от количества ламп). Для коммутации каналов можно использовать какое-нибудь мелкое реле. Правда возникает проблема с накалом, у 6н17б это 6.3 в/450 мА на лампу, надо думать. Возможный выход - внешний БП, с которого сниматеся напряжение накала, а для питания ламп - умножитель, как советует
ficus1987, , либо нормальный мелкий транс, но корпус побольше придется тогда взять. Вот, например, я делал Суперчарджер в такой коробке, трансформатор и все питание внутри:

2. Теперь понятно!
