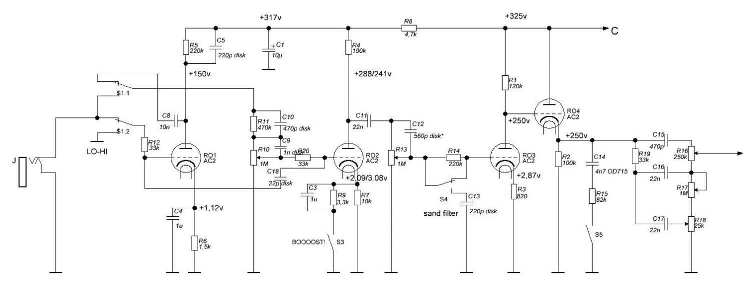
Сегодня перепаял от входа до фазика по схеме
runing, (за что ему большое спасибо):
https://guitarplayer.ru/index.php?topic=253490.msg7371476#msg7371476, только запараллелил лампу и в катод 10 кОм+25 мкФ. Всё сработало-чувствительность упала, но!
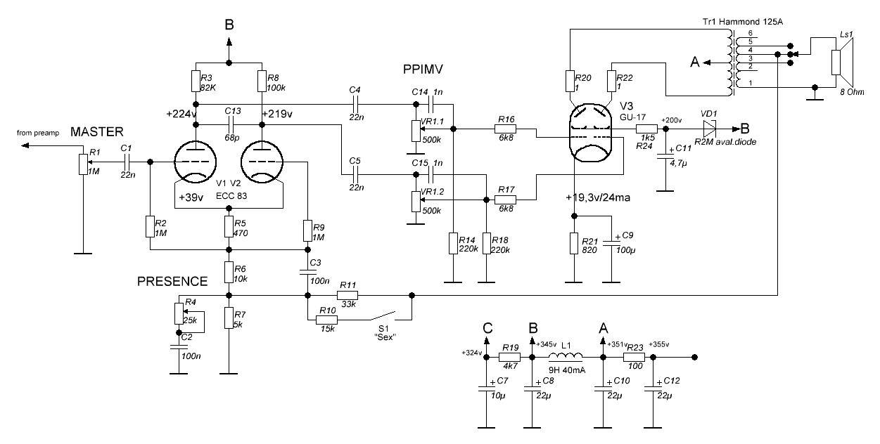
Думал , что гул был по входу из-за высокой чувствительности. Думал накал-подтянул на анодное (30 Вольт думаю достаточно) между искуственной ц. т. из 100 Омных резисторов-не помогло

. Отпаял буфер-не помогло

. Если Depth сделать на всю (по схеме от SLO-100) , а Presence убрать на всю-становится значительно тише. отпаял провод ООС, который идёт на 8 Ом вторичку выходника- не помогло

... Менял лампы-всё то-же... Теперь вот не знаю, куда и копать. Может кто совет даст? Ну не может же тор так лучить? Я на TT-шных торах несколько предов хайгейновых собирал-ниразу ничего не фонило. Не думаю, что из-за него...
