Так то можно?
Вот что лень делает с человеком

Я же говорю, почитай хоть про однополупериодный выпрямитель. Чего ты гадаешь "а, так, а так , а вот так"?
Тебе нужно было делать ОТДЕЛЬНУЮ обмотку 50в, а не отвод от общей высоковольтной.
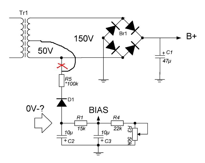
В твоём случае можно сделать по такой схеме:
... и добавил:Вот тут , кстати, тоже мост, а до моста резистор 150к и на диод смещения...
На твоей картинке "мост", но используется всего два диода с этого моста, обычный двухполупериодный выпрямитель, классика для всех маршаллов.