Автор Тема: Маломощные Push–pull оконечники на двойных триодах  (Прочитано 317630 раз)

0 Пользователей и 1 Гость просматривают эту тему.

Оффлайн manul

  • Опытный
  • ****
  • Сообщений: 561
Ты имеешь в виду схемы или качество деталей?
Просто схемы в основном все копируются.
Нет. Хочу разобраться чем руководствуются разработчики, ну J. Marshall например, когда ставят в 50 Ваттном аппарате цепочки 50uF-10 kOm, а в Метроампе в преде в той-же схеме 32uF?
В каких то схемах видел 4.7 kOm и т. д. Я думаю понятно о чём я?
Интересно, чем руководствуется разработчик.

... и добавил:

Ну это расчёт частоты РЦ фильтра. Например вот:
http://www.muzique.com/schem/filter.htm
Спасибо-это пригодиться!

Оффлайн Rolly

  • Живу на форуме
  • *******
  • Сообщений: 9084
  • Мнение - не повод получить пулю сразу.
manul, имей ввиду, что рассчёты рц цепочек идут для малосигнальных режимов, а для больших сигналов (в т.ч. перегруза) становится важна ещё энергетика, т.е. насколько быстро будут заряжаться-разряжаться "банки" в различных режимах.

Оффлайн manul

  • Опытный
  • ****
  • Сообщений: 561
Ну в общем сделал, настроил... Хороший усилитель... Плотный...
Вдруг кому интересно, схема смещения при анодке в 200 Вольт.



Оффлайн Ден2

  • Ветеран форума
  • ******
  • Сообщений: 4278
200в переменного? И какой диапазон регулировки смещения вышел? И самый интересный вопрос - как быстро после подачи напряжения оно устанавливается? У меня, помнится, до десяти секунд в экспериментах доходило))
« Последнее редактирование: Декабря 21, 2014, 18:49:35 от Ден2 »

Оффлайн manul

  • Опытный
  • ****
  • Сообщений: 561
200в переменного? И какой диапазон регулировки смещения вышел? И самый интересный вопрос - как быстро после подачи напряжения оно устанавливается? У меня, помнится, до десяти секунд в экспериментах доходило))
200 Вольт постоянки. До значения 45 мА доходит очень быстро (у меня OD 716 47 нан). Проблем не замечено. И звук понравился намного больше, чем с первым моим изделием из этой темы. Но там автосмещение и схема была другой несколько...
Диапазон небольшой + - где то 15 mA...


... и добавил:

Да, и дроссель в питание всё-таки не помешает...
« Последнее редактирование: Декабря 21, 2014, 19:40:54 от manul »

Оффлайн manul

  • Опытный
  • ****
  • Сообщений: 561
Да! И очень рекомендую фиксированное смещение...  ;)

Оффлайн Rolly

  • Живу на форуме
  • *******
  • Сообщений: 9084
  • Мнение - не повод получить пулю сразу.
Да! И очень рекомендую фиксированное смещение...  ;)
Почему?  :hmmm:

Оффлайн manul

  • Опытный
  • ****
  • Сообщений: 561
Мне (субьективно) показалось, что так звук плотнее-взрослее...


... и добавил:

manul, имей ввиду, что рассчёты рц цепочек идут для малосигнальных режимов, а для больших сигналов (в т.ч. перегруза) становится важна ещё энергетика, т.е. насколько быстро будут заряжаться-разряжаться "банки" в различных режимах.
А как правильно это рассчитать? Ещё обратил внимание, что в 100 Ваттниках после моста ставят в Bogner и Soldano 220 uF, в Marshall 100 uF, в то время, как 50-ти ваттные аппараты- 50uf (в Soldano Hot Rod -100 uf в 5-ти Ваттной версии). В первые каскады хайгейнов от 10-22 uF. У JCM-800 те-же 50.
Ну не методом же научного тыка производители ставят эти номиналы? Я просто хочу разобраться в данном вопросе, т. к. убеждён, что от организации питания зависит динамика, соотношение сигнал/шум и ,следовательно, в целом звук усилителя. Опять же я понимаю, что можно ставить "как у них" в подобных типах схем (хайгейн, кранч , клин и т. д), но пониманию это никак не способствует.
Если есть у кого-то информация, очень прошу поделиться или "ткнуть", где эту информацию можно получить.
P. S. Google пользуюсь постоянно  ;)
« Последнее редактирование: Января 15, 2015, 10:36:49 от manul »

Оффлайн Виталийй

  • Частый посетитель
  • **
  • Сообщений: 232
  • GuitarPlayer.Ru fan!
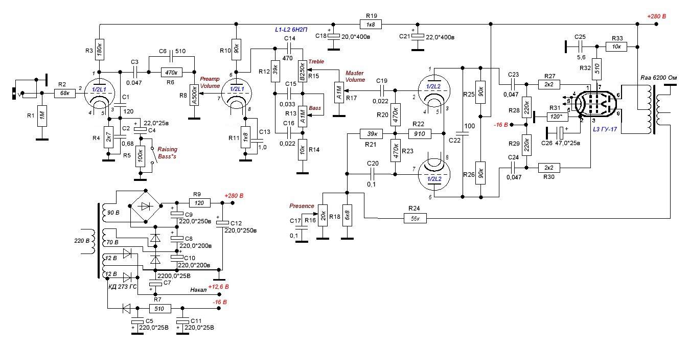
Давно у меня лежит ТС от какой то медицинской хрени, путём извращений получился блок питания который думаю должен подружиться с ГУ-17. Пока сверлю отверстия на шасси, размышляю над схемой. Почему в теме остановились на напряжении второй сетки +200 В на сколько это принципиально, просто у меня выходник на 6200 Ом и чтобы все срослось, думаю поднят напряжение +230 +250 В????, у Камарова +230 В. Вот стартовая схема, всё на стадии разработки, поэтому если кто что поправит, приму к сведению)))

Оффлайн ra6da

  • Завсегдатай
  • ***
  • Сообщений: 338
Виталийй, C12 не рванёт? :hmmm: С25 какой-то странный номинал..

Оффлайн RomYch13

  • Опытный
  • ****
  • Сообщений: 507
Виталийй, это с авто-смещением или с фиксированным?  ???
ra6da, подозреваю, что С25 выдран из энергосберегающей лампы  ;)
« Последнее редактирование: Февраля 19, 2015, 06:53:31 от RomYch13 »

Оффлайн Виталийй

  • Частый посетитель
  • **
  • Сообщений: 232
  • GuitarPlayer.Ru fan!
С12 это я каряво нарисовал, там у меня на 400 В стоит, С25 давно валяется какой то плёнка, хочу попробовать, малая ёмкость, думаю подстраховка от перегрева сетки при отключении анодного и может компессия не большая будет на перегрузе, буду пробовать, может поменяю на электоролит 10 мФ. Смещение комбенированное, хотелось бы чисто фиксу, но -16 В думаю маловато, мудрить с удвоением не стал, подгоню ток катодным резистором. Трансы вот такие будут.

... и добавил:

Получается вот такой малыш, крепление ТВЗ буду переделывать.
« Последнее редактирование: Февраля 19, 2015, 15:03:05 от Виталийй »

Оффлайн Sofa_Guitarrero

  • Опытный
  • ****
  • Сообщений: 712
  • Диванщик! Из палаты мер и весов! BMWMotorrad-труЪ!
Почему в теме остановились на напряжении второй сетки +200 В на сколько это принципиально, просто у меня выходник на 6200 Ом и чтобы все срослось, думаю поднят напряжение +230 +250 В????, у Камарова +230 В. Вот стартовая схема, всё на стадии разработки, поэтому если кто что поправит, приму к сведению)))
  Думаю потому, что на это напряжение Uэ есть кучка стандартных режимов, которые гарантированно собрал - звучит. Ну и выполняется главная задача топика - маломощный усь. Со всем остальным надо экспериментировать. Я кормил ее под 400В, дык орет как пара EL84 или 6П6С. Звучит, нехороший человек, но смысл? И скорее всего дохнуть будет как хомячки у раззвездяя. И половинки по крутизне не так разбегаются при низком сеточном.
  Я начал собирать законченный комбо, и корпус готов, и шасси, и платы, но пока куча командировок и восстановление до заводского идеала одного сожравшего все заначки оффтопика
(нажмите чтобы показать/спрятать)
.
Придет весна - займусь.
« Последнее редактирование: Февраля 21, 2015, 08:05:21 от Sofa_Guitarrero »

Оффлайн Виталийй

  • Частый посетитель
  • **
  • Сообщений: 232
  • GuitarPlayer.Ru fan!
"Я кормил ее под 400В" Ну тогда с моими +280 В она просто отдыхать будет)))) Начну не спеша паять.

Оффлайн Sofa_Guitarrero

  • Опытный
  • ****
  • Сообщений: 712
  • Диванщик! Из палаты мер и весов! BMWMotorrad-труЪ!
Ух ты, транс сам мотал? Почему именно Z1 - 6200 Ом? Есть хорошее 400-герцовое военное ПЛ-железо, но сам мотать что-то боюсь.