Автор Тема: Маломощные Push–pull оконечники на двойных триодах  (Прочитано 312668 раз)

0 Пользователей и 1 Гость просматривают эту тему.

Оффлайн Виталийй

  • Частый посетитель
  • **
  • Сообщений: 232
  • GuitarPlayer.Ru fan!
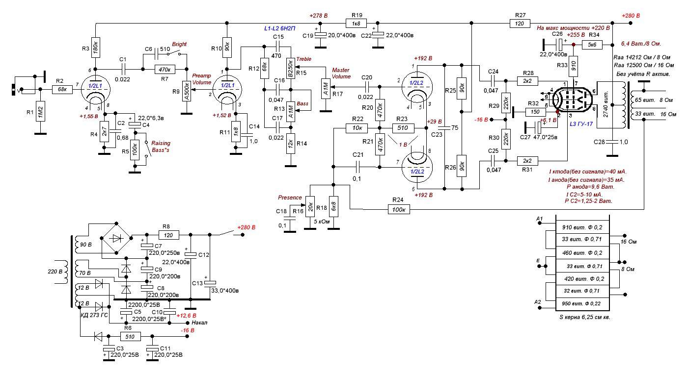
Транс мотал с прицелом на две 6П14П, ну по ходу намотки, по виткам не всё легло как планировал, вот такой и получился, попробую его с ГУ-17, если что можно будет одну секцию первичьки отключить, правда тогда будет почти 14 кОм/8Ом, послушаю...

... и добавил:

« Последнее редактирование: Февраля 22, 2015, 08:35:22 от Виталийй »

Оффлайн Виталийй

  • Частый посетитель
  • **
  • Сообщений: 232
  • GuitarPlayer.Ru fan!
Спаял я свой усилитель, подключил генератор, измерил мощность, получилось на эквиваленте 8 Ом не искажонный синусоидальный сигнал амплитудой 10 В, потом с явными искажениями растёт до 11 В, дальше ограничение. Получается честных 6,4 Вата, подумал маловато, может поставить вторую панельку и две 6П14П. Подключил послушать простенькую акустику, два 4 омных 8ГДШ-2, в открытом ящике, ну и нокию на вход, на удивление получил достаточно хороший звук, (если переделать драйвер в сторону хай фай, можно получит нормальный около компьютерный усь) комфортная громкость менее средней, думаю даже такой малыш, с гитарным динамиком, достанет соседей))).  Осталось доделать мелочи, потом приглашу знакомого гитариста, будем пытать как следует. Монтаж распаял способом "тюлени на пляже" электролиты и прочее потом приклею к шасси клеем. Вот схема, думаю так и останется, может с конденсаторами по играюсь.

... и добавил:

« Последнее редактирование: Февраля 28, 2015, 09:27:44 от Виталийй »

Оффлайн niz

  • Эксперт
  • *****
  • Сообщений: 1252
  • верните мне 1957
чтот я не очень понял причём тут 6п14п и тема? ???

Оффлайн Dying Fetus

  • Moderator
  • *****
  • Сообщений: 10302
  • DIYng Fetus
    • http://cathar.ru
чтот я не очень понял причём тут 6п14п и тема? ???
я такими вопросами почти везде задаюсь))

Оффлайн Виталийй

  • Частый посетитель
  • **
  • Сообщений: 232
  • GuitarPlayer.Ru fan!
"что то я не очень понял причём тут 6п14п и тема?" Ну это я вроде как от первоначальной идеи хотел отказаться, мысли в слух, сильно от темы отклонился?)))

Оффлайн sadky

  • Эксперт
  • *****
  • Сообщений: 2600
Виталийй,
Теперь эти крамольные мысли вслух дадут толчок для предания их анафеме на пару-тройку страниц...
Тут без диплома МГИМО делать нечего ;)

Оффлайн manul

  • Опытный
  • ****
  • Сообщений: 560
Спаял я свой усилитель, подключил генератор, измерил мощность, получилось на эквиваленте 8 Ом не искажонный синусоидальный сигнал амплитудой 10 В, потом с явными искажениями растёт до 11 В, дальше ограничение. Получается честных 6,4 Вата, подумал маловато, может поставить вторую панельку и две 6П14П. Подключил послушать простенькую акустику, два 4 омных 8ГДШ-2, в открытом ящике, ну и нокию на вход, на удивление получил достаточно хороший звук, (если переделать драйвер в сторону хай фай, можно получит нормальный около компьютерный усь) комфортная громкость менее средней, думаю даже такой малыш, с гитарным динамиком, достанет соседей))).  Осталось доделать мелочи, потом приглашу знакомого гитариста, будем пытать как следует. Монтаж распаял способом "тюлени на пляже" электролиты и прочее потом приклею к шасси клеем. Вот схема, думаю так и останется, может с конденсаторами по играюсь.

... и добавил:


А не опасно с такими тюленями на пляже? Их там не поубивает? :hmmm:
И вопросик. Я так понял, что режим таков:
Анодное: 280 В
Вторые сетки: 255 в (в покое?)
Raa: 14212 Ом
Ток покоя: 40мА
Как лампа себя там чувствует?
Режим рассчитан? Или "так получилось"?

Оффлайн Виталийй

  • Частый посетитель
  • **
  • Сообщений: 232
  • GuitarPlayer.Ru fan!
При максимально допустимой рассеиваемой мощности на анодах 12 ват, у меня рассеивается  9, думаю вполне нормально, на вторых сетках тоже превышения нет, выходник Raa: 14212 Ом, ну по ходу, получилось, если не понравится как будет с гитарой звучать, пересчитаю по ВАХам и намотаю другой, пока устраивает. Меня больше напрягает такая глубокая просадка напряжения на второй сетке на максимальной громкости, вот чешу репу, или стобилетрон поставить?? но пока трогать не буду, надо слушать.
Да +280 В тоже исходя из имеющегося силовика, но тоже считаю нормально.
 Монтаж конечно глаз не радует, но зато самым коротким путём))))) ни каких наводок, я потом все проклею, не отвалится)))

Оффлайн kynep

  • Ветеран форума
  • ******
  • Сообщений: 6822
  • Руби МиТоЛ!!!
я потом все проклею, не отвалится)))

Только не клей китайскими соплями. Они от нагрева плавится начинают, а греться твой прибор будет от души. Поверь.

Оффлайн SBB

  • Завсегдатай
  • ***
  • Сообщений: 308
Меня больше напрягает такая глубокая просадка напряжения на второй сетке на максимальной громкости, вот чешу репу, или стобилетрон поставить??

У меня была та же проблема. Поставь регулятор на IRF. Схему я тут выкладывал. Плюс еще можно 200В точно выставить  .Это максимум для второй сетки.  Питание можно до 350 В при твоем Raa 12500 Ом. И смещение фиксированное ...  Ну об этом писали

Немного не по теме.  На ГУ17 собрал околокомпьютерный усь музыку слушать. Очень прилично звучит, на хорошую акустику правда.
« Последнее редактирование: Марта 02, 2015, 15:18:49 от SBB »

Оффлайн Тимон

  • Ветеран форума
  • ******
  • Сообщений: 3556
  • Мохнатый
Собсно, о чем и речь, что другие, более распространенные пентоды, загнанные в режим 250-300 на аноде и 200 на второй сетке дадут те же 6-8 Вт. Чего за этими кукушками гоняться, ради экономии одного баллона?

Оффлайн Mepk

  • Эксперт
  • *****
  • Сообщений: 1855
  • Еще один соберу - и всё...
    • Мой блог
Дособирал усилитель. В катоде пока 935 Ом, напряжение на нем 19,9 В.
Измеряю падение напряжения на одноомных резисторах, которые впаял в аноды: на одном 17,6 мВ, на другом 2,2 мВ.
Где я дурак? ???

Оффлайн runing

  • Живу на форуме
  • *******
  • Сообщений: 12572
  • Киев
Где я дурак? ???

Почему сразу "дурак"? На вторых сетках что? Внимательно распайку проверь.

Оффлайн Mepk

  • Эксперт
  • *****
  • Сообщений: 1855
  • Еще один соберу - и всё...
    • Мой блог
На вторых сетках 192 В, на аноде 355 В.
Почему токи покоя разные? Или я чего-то не понимаю?

Оффлайн runing

  • Живу на форуме
  • *******
  • Сообщений: 12572
  • Киев
На вторых сетках 192 В, на аноде 355 В.

То есть на каждой половинке одинаковые значения всего, кроме тока?


Почему токи покоя разные? Или я чего-то не понимаю?

Не исключено, что лампа умерла или бракованная.