Автор Тема: Маломощные Push–pull оконечники на двойных триодах  (Прочитано 317648 раз)

0 Пользователей и 1 Гость просматривают эту тему.

Оффлайн sadky

  • Эксперт
  • *****
  • Сообщений: 2677
Vitallka,
Спасибо, полезная вещь! Я как раз сегодня лазил по Тьюб-тауну и видел у них немного похожую штучку в КИТах.
Сразу загорелся, а потом подумал: ладно, это он полностью открытый, как гвоздь( что-то около 3 Ом), греться нечему, а если неполностью открытый? Небось, как кипятильник будет? Просто не приходилось делать пока подобные вещи, но на заметке держу - есть в планах подобие лампового тестера замутить и этими феньками напругу регулировать :hitrez:

Оффлайн AZG

  • Живу на форуме
  • *******
  • Сообщений: 95664
  • Санкт-Петербург
    • AZG CUSTOM
sadky, С такой анодкой никаких прибабахов не надо. Транс от JTM-30, там абсолютно классический мощник. И лампы там аккурат современные версии 6П3С-Е (5881/6L6WXT).

Оффлайн sadky

  • Эксперт
  • *****
  • Сообщений: 2677
AZG,
Ок, я как раз вот открыл схему ЖТМ30, посмотрел и думаю: какого я заморачиваюсь?? Буду мутить, короче ;)

Оффлайн Vitallka

  • Эксперт
  • *****
  • Сообщений: 1175
  • Антиум
sadky, IRF можно через изолирующую прокладку к шасси прикрутить, чтоб лишние радиаторы не ставить

Оффлайн sadky

  • Эксперт
  • *****
  • Сообщений: 2677
Vitallka,
Оно-то да, но не дай Бог, прохудится эта прокладка :crazy:  Лучше уж старый добрый радиатор да на ещё более старый добрый текстолит ;)

Оффлайн AZG

  • Живу на форуме
  • *******
  • Сообщений: 95664
  • Санкт-Петербург
    • AZG CUSTOM
AZG,
Ок, я как раз вот открыл схему ЖТМ30, посмотрел и думаю: какого я заморачиваюсь?? Буду мутить, короче ;)

Именно так - чем проще, тем лучше.

Кстати, несколько аппаратов на 6V6 перевел на 5881/6L6WGC. Приведенка выходников тоже 6К6. Супер!

Оффлайн Тимон

  • Ветеран форума
  • ******
  • Сообщений: 3556
  • Мохнатый
Кстати, несколько аппаратов на 6V6 перевел на 5881/6L6WGC. Приведенка выходников тоже 6К6. Супер!
Слушай, а это мысль. Посмотрел счас, даташитный режим для KT66 8кОм при 450/420 с катодным смещенем, у меня 7k6, анодка чуток ниже и фикса. Должно быть в самый раз.

... и добавил:

Мысль хорошая, конечно, но в усилитель не войдут. Ну и ладно :hmmm:
« Последнее редактирование: Апреля 22, 2015, 08:08:13 от Тимон »

Оффлайн AZG

  • Живу на форуме
  • *******
  • Сообщений: 95664
  • Санкт-Петербург
    • AZG CUSTOM
Тимон, Есть низкие 5881 TungSol. Буквально на несколько миллиметров выше 6V6 типовых. И по предельной анодке вписываемся. Использую по полной. КТ66 не полезут, там баллон размером с КТ88 и т.п.

При этом не забывай, то эти лампы между собой больше похожи, чем с 6L6 и т.п. Т.е. 5881 с такой приведенкой будут вполне работать, только режим пересчитать.

Оффлайн Тимон

  • Ветеран форума
  • ******
  • Сообщений: 3556
  • Мохнатый
AZG, можно попробовать будет как-нибудь, приведенка правда все равно великовата.

Оффлайн Dying Fetus

  • Moderator
  • *****
  • Сообщений: 10314
  • DIYng Fetus
    • http://cathar.ru
Тимон, Есть низкие 5881 TungSol. Буквально на несколько миллиметров выше 6V6 типовых. И по предельной анодке вписываемся. Использую по полной. КТ66 не полезут, там баллон размером с КТ88 и т.п.

При этом не забывай, то эти лампы между собой больше похожи, чем с 6L6 и т.п. Т.е. 5881 с такой приведенкой будут вполне работать, только режим пересчитать.

А вот отсюдыва подробнее можно?) ТВ-20 конский выходничок, так, что я думаю всё должно быть хоршо

Оффлайн Vitallka

  • Эксперт
  • *****
  • Сообщений: 1175
  • Антиум
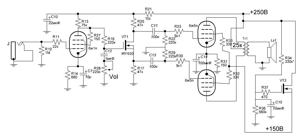
Запаял тут макет двухтакта на 6ж5п. Записал на фотик, поднял уровень в редакторе. Можно, в принципе, сделать переключение пентод-триод
https://app.box.com/s/0fsq1vybor962qon2rc13jsltzyxywct

Оффлайн AZG

  • Живу на форуме
  • *******
  • Сообщений: 95664
  • Санкт-Петербург
    • AZG CUSTOM
AZG, можно попробовать будет как-нибудь, приведенка правда все равно великовата.

Никто не мешает тогда приведенку к 4К переключить.  ??? Ну я все же больше про 6600 ом писал. Там просто родной режим.

А вот отсюдыва подробнее можно?) ТВ-20 конский выходничок, так, что я думаю всё должно быть хоршо

ТВ-20 легко пару КТ88/6550 тянет! Какие нахрен 5881?  :hmmm:


Оффлайн Dying Fetus

  • Moderator
  • *****
  • Сообщений: 10314
  • DIYng Fetus
    • http://cathar.ru
AZG, а корпус по высоте не вмещает :(

Оффлайн AZG

  • Живу на форуме
  • *******
  • Сообщений: 95664
  • Санкт-Петербург
    • AZG CUSTOM
AZG, а корпус по высоте не вмещает :(

ЛЕЖА!!!

Ну и не забываем, что при 4-8 ом на выходе приведенка 4К. Суешь любые 5881 и 6L6. Для 5881 TungSol предельная анодка 420-430В, ну с натягом 450В. Это копирка RCA со своими плюшками. Зато по звуку ШИК!

Оффлайн Dying Fetus

  • Moderator
  • *****
  • Сообщений: 10314
  • DIYng Fetus
    • http://cathar.ru
AZG, да никак. есть сейчас на 6в6 и без переделки корпуса, большой лицевой панели можно только 5881. :hmmm: