Автор Тема: Маломощные Push–pull оконечники на двойных триодах  (Прочитано 317505 раз)

0 Пользователей и 1 Гость просматривают эту тему.

Оффлайн runing

  • Живу на форуме
  • *******
  • Сообщений: 12572
  • Киев
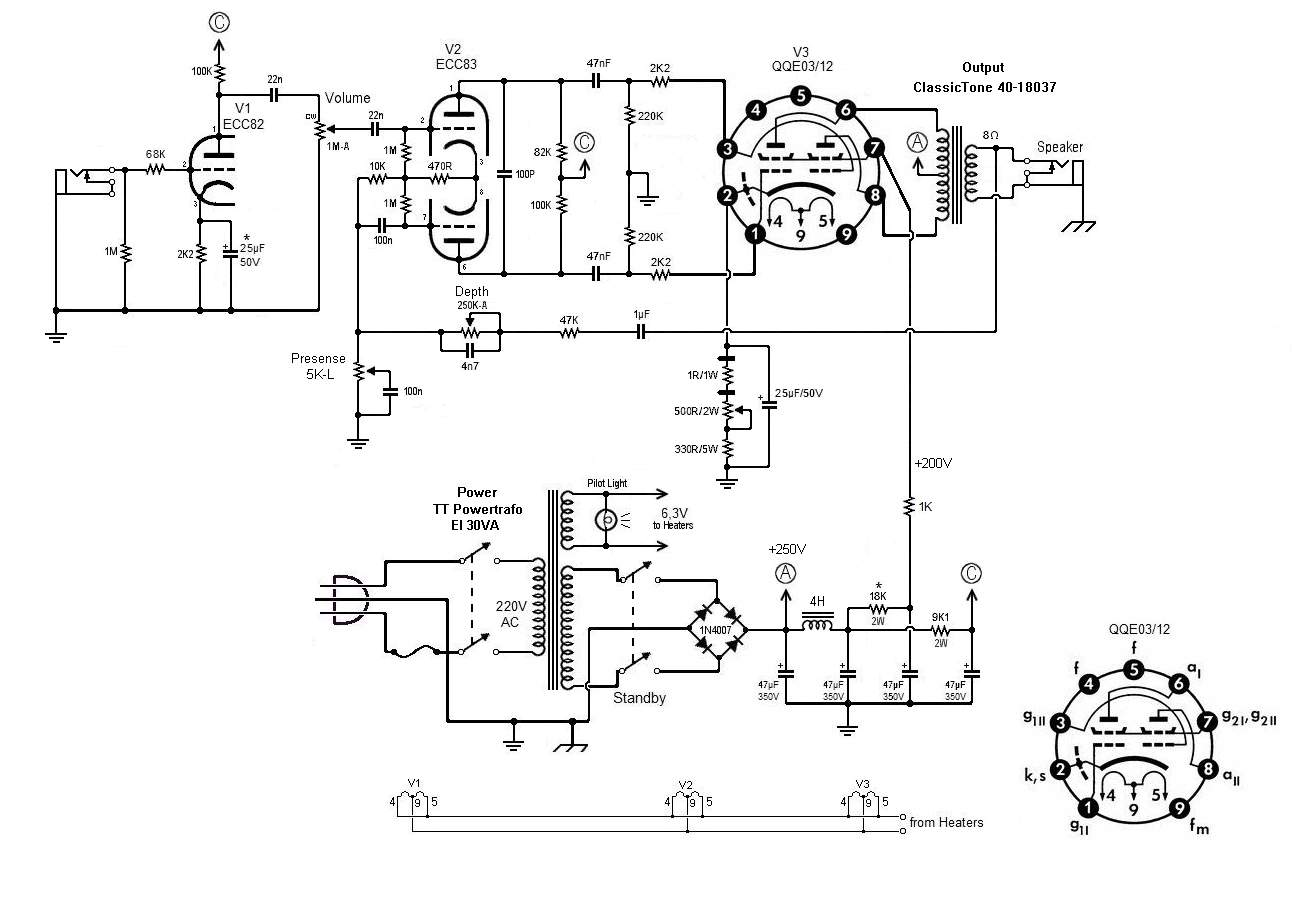
Преамп на ЕСС83 -  анодное на преампе 320В, два каскада 100к/1к5 , 25uF. Между ними регулятор гейна, на выходе фендеровский ТБ. Потом фазик.
По звуку ориентир был в сторону чистого и не напряжного кранча.

Странно, а почему ТБ не между каскадами, как традиционно у фендера? Должно быть больше чистого.


мне показалось, что при перегрузе вых каскада начинает фузить. И много верхней середины, которая слабо убирается ТБ. Может из-за вых. транса?

Верхнюю середину побороть легче, чем фуз. Очень может быть, что фуз из за транса. Если есть другие выходники, попробуй их.
Мастер громкость перед фазиком есть? Просто интересно, ты уверен, что это выходные лампы фузить начинают? Может это преамп с фазиком?
Гейн после первого каскада и ТБ после второго, явно заточка не под чистый ;)

... и добавил:

И ещё скажи, как у тебя получился ток 45мА?
« Последнее редактирование: Февраля 11, 2014, 21:46:07 от runing »

Оффлайн SBB

  • Завсегдатай
  • ***
  • Сообщений: 308
Странно, а почему ТБ не между каскадами, как традиционно у фендера? Должно быть больше чистого.


А у меня все ни как у людей. ;D В фендеровском варианте мне показалось мало чистого. Правда мастера перед ФИ не было. В моем варианте получается отличный чистый если гейн на 9 часов, а мастер после ТБ до 15 часов. Потом начинается БЛЮЗ. :) Добавляешь гейна и начинает подфузывать.

... и добавил:




Верхнюю середину побороть легче, чем фуз. Очень может быть, что фуз из за транса. Если есть другие выходники, попробуй их.
Мастер громкость перед фазиком есть? Просто интересно, ты уверен, что это выходные лампы фузить начинают? Может это преамп с фазиком?


Завтра перепаяю на Хаммонд. Мастер есть между ТБ и ФИ - 1 МОм. Фузз скорее всего от выходных ламп. Т.К. фазики перебрал три штуки - результат тот же. А преамп ... Ну чего он будет фузить при анодном 320 В  ???
« Последнее редактирование: Февраля 11, 2014, 22:13:53 от SBB »

Оффлайн runing

  • Живу на форуме
  • *******
  • Сообщений: 12572
  • Киев
В фендеровском варианте мне показалось мало чистого. Правда мастера перед ФИ не было.

Поэтому и мало было.

Попробуй временно убери катодные электролиты с первого и второго каскадов. Или хотя бы со второго.

И всё таки, как у тебя получился ток 45мА?

Оффлайн SBB

  • Завсегдатай
  • ***
  • Сообщений: 308

И ещё скажи, как у тебя получился ток 45мА?

 ??? На резисторе  1 Ом в катоде тестер показал 45 мВ, т.е 45 мА на два пентода. Смещение около 25 В. Больше пока взять неоткуда. А что не так? Много?

... и добавил:

Да, немного подфузивало, но с верхней серединой и верхами было все ОК. Тут надо смотреть на фазик и выходник.

Скорее выходник. Буду пробовать Хаммонд.

... и добавил:

Поэтому и мало было.

Попробуй временно убери катодные электролиты с первого и второго каскадов. Или хотя бы со второго.



Попробую завтра.
« Последнее редактирование: Февраля 11, 2014, 22:20:10 от SBB »

Оффлайн runing

  • Живу на форуме
  • *******
  • Сообщений: 12572
  • Киев
??? На резисторе  1 Ом в катоде тестер показал 45 мВ, т.е 45 мА на два пентода. Смещение около 25 В. Больше пока взять неоткуда. А что не так? Много?

То что тестер показал понятно, его задача честно показывать то, что накрутил хозяин  :)
Я имею ввиду как ты посчитал?

У меня получается так: 0,7*6/330=0,0127. Если на два пентода, то умножаем на два, итого 0,025. То есть 25мА, что почти вдвое меньше.
Ты просто лампу жаришь, может она на последнем издыхании такие звуки издаёт  ;D

Оффлайн SBB

  • Завсегдатай
  • ***
  • Сообщений: 308


У меня получается так: 0,7*6/330=0,0127. Если на два пентода, то умножаем на два, итого 0,025. То есть 25мА, что почти вдвое меньше.
Ты просто лампу жаришь, может она на последнем издыхании такие звуки издаёт  ;D

Здесь был даташит на Телефункен. Там написано что при 300 анодном , на нагрузке 10 кОм напряжение смещения 21,5В, при этом ток покоя 2*36 мА. Но там мощность на аноде 10.8 Вт.  Твои расчеты правильные и я не знаю где правда...

Оффлайн runing

  • Живу на форуме
  • *******
  • Сообщений: 12572
  • Киев
Здесь был даташит на Телефункен. Там написано что при 300 анодном , на нагрузке 10 кОм напряжение смещения 21,5В, при этом ток покоя 2*36 мА. Но там мощность на аноде 10.8 Вт.  Твои расчеты правильные и я не знаю где правда...

Правда в том, что нам нужно установить ток покоя, то есть без сигнала на входе и все ручки громкости в ноль.
Ты же смотришь не на те цифры. То что тебя должно интересовать это ток 2х15мА и мощность рассеивания 2х4,5W.
Исходя из цифр даташита, рекомендуется 75% мощности. По приведённой мной формуле получается:

0,75*6/300*1000=15мА на один пентод. Это именно то, что в даташите. Тебе на одном контрольном резисторе нужно установить 30мВ.
Если у тебя анодное +330в, то соответственно 0,75*6/330*1000*2 и твоё значение 27,3мА.
Касательно напряжения смещения, то это величина второстепенная и при одинаковом установленном токе на разных лампах, это напряжение может отличаться.
Зависит от многих факторов, в том числе от разброса хар-к ламп.

Ну а поскольку ты такой пунктуальный, тогда почему у тебя напряжение на второй сетке +220В? В даташите, куда ты смотришь, не более +200в  :acute:

... и добавил:

Вот ещё один подходящий силовик, под режим из даташита с напряжением на анодах +300в

https://www.tube-town.net/ttstore/product_info.php/info/p1360_Hammond-260-E.html
« Последнее редактирование: Февраля 12, 2014, 11:01:02 от runing »

Оффлайн EaNot

  • Завсегдатай
  • ***
  • Сообщений: 485
  • Ragtime Amplification
Самое главное отличие - фиксированное смещение. Напряжение смещения не маленькое, считаю надо делать фиксу. Около 25 В.
;)

Преамп на ЕСС83 -  анодное на преампе 320В, два каскада 100к/1к5 , 25uF. Между ними регулятор гейна, на выходе фендеровский ТБ. Потом фазик.

По звуку ориентир был в сторону чистого и не напряжного кранча. Преследуя эту цель,  перебрал три фазоинвертера. Стандартный маршалловский. Дамбловский и схема по рекомендациям Eanota , когда то запомнил ( в анодах по 33к, в катоде 680 Ом, 10к, ОС). Он рекомендовал правда для 6н1п, но мне понравилось  больше с 6н2п.
Первый момент: не надо такой обвес пользовать с 6Н2П\12АХ7. Жить-то будут, но режим не очень хороший. Как-раз весьма склонный к фузняку и характерному пердежу. Хотя на малых сигналах может казаться, что поет. Этот обвес - для 12AU7\6Н1П\6Н8С.

Второй момент: с ФИ и предом на наших 6Н2П высокое анодное даром не нужно. Как-раз вовсю будет серево))). Им для действительно хорошего звука за глаза хватит 220-240В анодного...

С ориентиром "в сторону чистого и не напряжного кранча" и с этой "штучкой с ручкой" на выходе - соберите ФИРН (для старта см. Принстон 6G2 \ Харвард 5F10). А драйверок к нему - подобрать по вкусу (желаемой степени подгруза мощника). Запоет наилучшим образом, стандартный Марш пусть отдохнет))). Драйверить - можно начать с того ж Принстона 6G2, не забыть ООС, а далее попробовать вар-т БФ Принстон 964 (другой КУ драйвера, по-другому заведена ООС, другая ее глубина). Или - любой более модерновый каскад с коррекциями - под заточку для туповатого тяжа.

С маршаловским ТБ не понравилось - чистого мало,  рано начинает грузится. Может с традиционным маршалловским преампом и для получения ТОГО звука будет хорошо. Но я не пробовал.
При таком построении - каскад-гейн-каскад-ТБ - посмотри на сх. Трэйс-Элиот Велосет, обрати внимание на ТБ и делитель после него.
« Последнее редактирование: Февраля 12, 2014, 11:46:07 от EaNot »

Оффлайн runing

  • Живу на форуме
  • *******
  • Сообщений: 12572
  • Киев
EaNot, то есть классический маршалловский фазик на 12АХ7 (ЕСС83), по твоим расчётам, будет рано перегружать эту лампу,
если в качестве драйвера перед фазиком использовать что то типа 12AU7 (ЕСС82), как у меня на схеме

Оффлайн EaNot

  • Завсегдатай
  • ***
  • Сообщений: 485
  • Ragtime Amplification
EaNot, то есть классический маршалловский фазик на 12АХ7 (ЕСС83), по твоим расчётам, будет рано перегружать эту лампу,
если в качестве драйвера перед фазиком использовать что то типа 12AU7 (ЕСС82), как у меня на схеме
Да, этот лонг-тейл обладает (относительно других ФИ) большим КУ и большой чувствительностью. Ему качать старших братьев положено, а не этих детишек...ФИРН же наоборот делит сигнал. Поэтому и используется драйвер, которым можно: а) легко подобрать требуемую амплитуду раскачки; б) откорректировать что-то по частотам; в) добавить\подправить искажения, выбрасываемые предом.
Естественно, что сам ФИРН тоже вносит искажения, это надо учитывать. Но - я намеренно указываю в контексте мыслей SBB - это отличный вар-т для динамичного, богатого клин-кранча. Пожатый и кастрированный модерн меня не интересует.

Оффлайн runing

  • Живу на форуме
  • *******
  • Сообщений: 12572
  • Киев
Пожатый и кастрированный модерн меня не интересует.

Меня тоже не интересует, тем более в контексте данного усилителя.
Меня интересует бОльшая линейность, в пределах 3-5ватт, даже если этот усилитель будет в целом 10-ватт и до половины своей громкости он не будет себя грузить, меня это устроит.

Оффлайн AZG

  • Живу на форуме
  • *******
  • Сообщений: 95655
  • Санкт-Петербург
    • AZG CUSTOM
Все верно и я выше писал, что маршалловский если в основе перегруз. Для клин-кранчей Роман все расписал. Но тут есть нюанс - я не вижу больших проблем клин-кранч сделать и с другими лампами. А вот маловаттный хайгейн с адекватным звучанием большая проблема.

Оффлайн runing

  • Живу на форуме
  • *******
  • Сообщений: 12572
  • Киев
маршалловский если в основе перегруз.

Перегруз то в основе, только он будет полностью сформирован в преампе, а если эта лампа, с маршалловским фазиком, будет добавлять свой фузящий подгруз, с этим нужно побороться.


я не вижу больших проблем клин-кранч сделать и с другими лампами. А вот маловаттный хайгейн с адекватным звучанием большая проблема.

Как по мне то проблема одна и та же, мощность  ???

Оффлайн AZG

  • Живу на форуме
  • *******
  • Сообщений: 95655
  • Санкт-Петербург
    • AZG CUSTOM
Перегруз то в основе, только он будет полностью сформирован в преампе, а если эта лампа, с маршалловским фазиком, будет добавлять свой фузящий подгруз, с этим нужно побороться.

Так я именно такое и делаю. Маршалловский фазик дает основу, которую уже ничем не не получить. Если такая проблема, ну поставь на выходе делители по типу PPIMV и не страдай. Выше такой вариант же описывали.

Цитировать
Как по мне то проблема одна и та же, мощность  ???

Особенно на чистом мощность только в плюс. Сколько делал, проблем нет. И все адекватно звучит на самых малых громкостях.

Оффлайн runing

  • Живу на форуме
  • *******
  • Сообщений: 12572
  • Киев
Так я именно такое и делаю.

Какое "такое" ты делаешь? Борешься с фузом?


Маршалловский фазик дает основу, которую уже ничем не не получить. Если такая проблема, ну поставь на выходе делители по типу PPIMV и не страдай.

С чего ты взял что я страдаю?  ;D
Я просто провоцирую к обсуждению и поиску грамотного решения.
Если тебе показалось, что я против маршалловского фазика, то это не так. Как видишь я его на своей схеме сразу нарисовал, без раздумий.
То что можно поставить делители перед сеткой фазика на входе и на выходе, это первое, что пришло мне в голову.
Существуют разные подходы к решению вопроса, можно бороться со следствием, а можно корректировать причины.