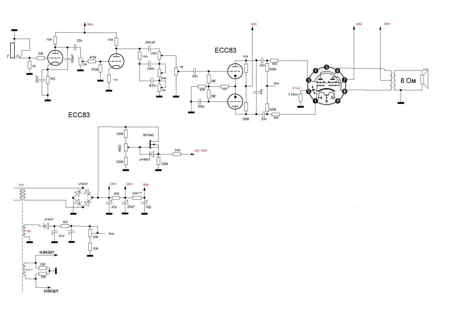
Питание второй сетки переделал кординально. Идею когда то подсказал мой сенсей
Сенсей это хорошо, а как наши деды это настраивали, когда таких мосфетов ещё не существовало?

Вчерашний вариант не заработал?
Мне кажется достаточно было ток ограничевающего резистора 1к - 1,5к прямо на ламповую панельку.
Попробуй ради интереса.
SBB, сейчас скажут, что транзистор в ламповом усилителе - нитру. 
Нет, я так не скажу, для меня всё тру, что влияет на качество звука и надёжность аппарата.
Просто у меня чисто спортивный интерес, что данная проблема решалась и 1970 году, но тогда IRF840 не существовало.