Автор Тема: Marshall 18 watt  (Прочитано 2412 раз)

0 Пользователей и 1 Гость просматривают эту тему.

Оффлайн deathmag Автор темы

  • Новичок
  • *
  • Сообщений: 5
  • GuitarPlayer.Ru fan!
Marshall 18 watt
« : Ноября 07, 2019, 08:47:20 »
Всем привет, никто не собирал Маршалл 18 ватт с тремоло, возникли проблемы, тремоло очень тихо работает.

Оффлайн Dying Fetus

  • Moderator
  • *****
  • Сообщений: 10308
  • DIYng Fetus
    • http://cathar.ru
Re: Marshall 18 watt
« Ответ #1 : Ноября 07, 2019, 08:59:12 »
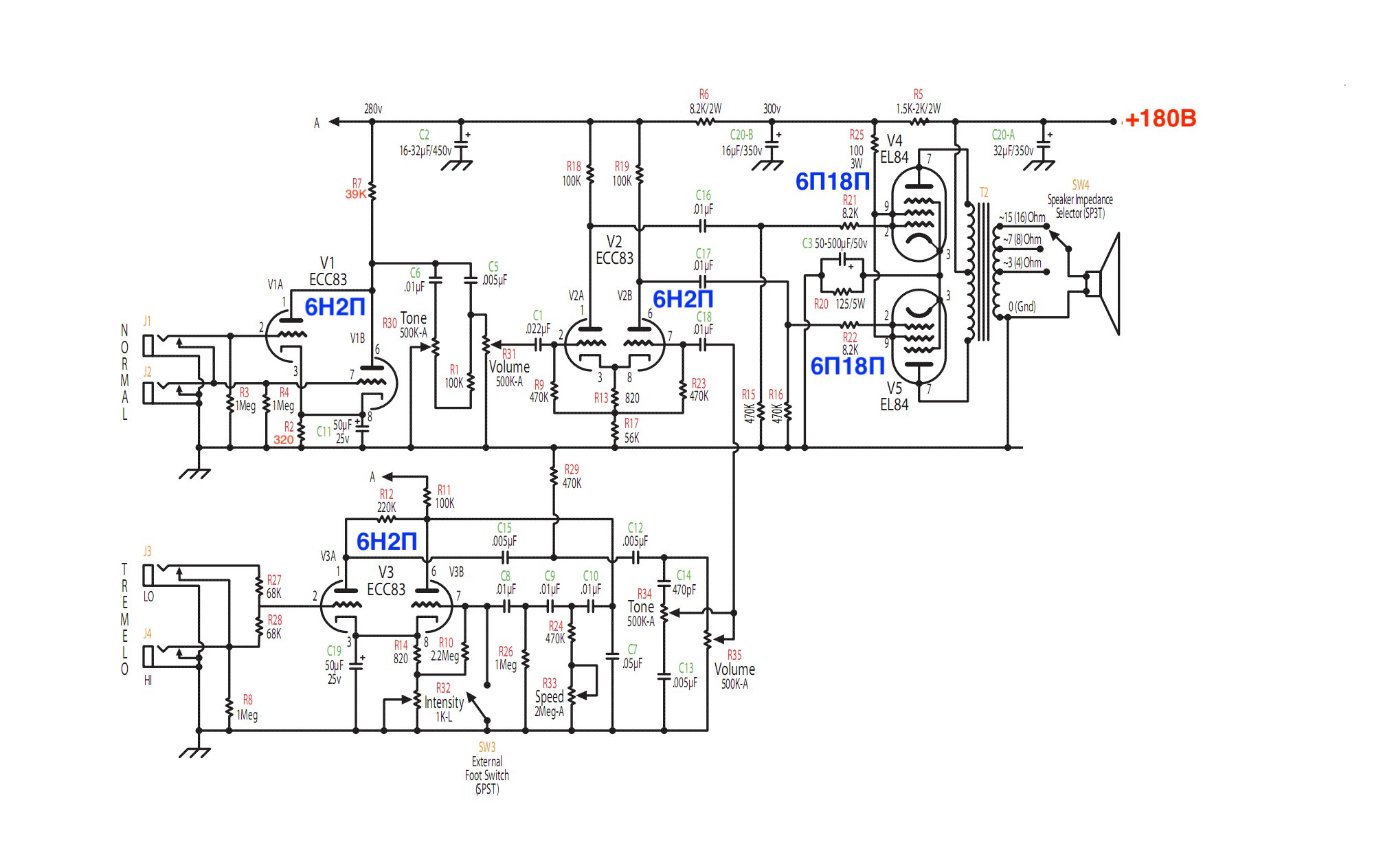
Это что за херня в качестве схемы?
180 анодки?  :D :D :D :D :D

... и добавил:

325 по схемам оригинала
« Последнее редактирование: Ноября 07, 2019, 09:00:49 от Dying Fetus »

Оффлайн Витали

  • Новичок
  • *
  • Сообщений: 3
  • GuitarPlayer.Ru fan!
Re: Marshall 18 watt
« Ответ #2 : Ноября 07, 2019, 10:25:27 »
А С19 точно так должен стоять, по мне его бы надо паралельно R14.

Оффлайн Dying Fetus

  • Moderator
  • *****
  • Сообщений: 10308
  • DIYng Fetus
    • http://cathar.ru
Re: Marshall 18 watt
« Ответ #3 : Ноября 07, 2019, 10:35:57 »
А С19 точно так должен стоять, по мне его бы надо паралельно R14.
так и должен.


(нажмите чтобы показать/спрятать)
« Последнее редактирование: Ноября 07, 2019, 10:37:57 от Dying Fetus »

Оффлайн Витали

  • Новичок
  • *
  • Сообщений: 3
  • GuitarPlayer.Ru fan!
Re: Marshall 18 watt
« Ответ #4 : Ноября 07, 2019, 10:53:05 »
АА там эфект тремало за счё общего анодного резистора 100 кОм, недосмотрел.
 Тогда пожалуй либо напряжение увеличевать, либо менять режимы в кан тремало, попытаться заставить его работать при низком напряжении.

Оффлайн deathmag Автор темы

  • Новичок
  • *
  • Сообщений: 5
  • GuitarPlayer.Ru fan!
Re: Marshall 18 watt
« Ответ #5 : Ноября 14, 2019, 07:07:38 »
У меня 280 в, тремоло вообще не слышно, может влиять то, что конденсаторы 0.01 в оригинале керамика, а у меня плёнка?

Оффлайн Витали

  • Новичок
  • *
  • Сообщений: 3
  • GuitarPlayer.Ru fan!
Re: Marshall 18 watt
« Ответ #6 : Ноября 14, 2019, 07:27:57 »
Да не должно првлиять, генератор должен работать хоть плёнка, хоть керамика. По закону подлости часто генераторы не заводятся, а усилители работают как генераторы) если есть осцилограф, надо посмотреть работает у тебя ген. или нет.
Я собирал по другой схеме на 6Н2П работает без проблем.

Оффлайн deathmag Автор темы

  • Новичок
  • *
  • Сообщений: 5
  • GuitarPlayer.Ru fan!
Re: Marshall 18 watt
« Ответ #7 : Ноября 14, 2019, 07:39:15 »
Он главное поначалу тихо работал, а теперь вообще не слышно нихера

Оффлайн Dying Fetus

  • Moderator
  • *****
  • Сообщений: 10308
  • DIYng Fetus
    • http://cathar.ru
Re: Marshall 18 watt
« Ответ #8 : Ноября 14, 2019, 08:11:04 »
Он главное поначалу тихо работал, а теперь вообще не слышно нихера
фото монтажа в студию

Оффлайн deathmag Автор темы

  • Новичок
  • *
  • Сообщений: 5
  • GuitarPlayer.Ru fan!
Re: Marshall 18 watt
« Ответ #9 : Ноября 14, 2019, 15:32:46 »
фото монтажа в студию
Вот такой монтаж


Оффлайн Dying Fetus

  • Moderator
  • *****
  • Сообщений: 10308
  • DIYng Fetus
    • http://cathar.ru
Re: Marshall 18 watt
« Ответ #10 : Ноября 14, 2019, 16:46:56 »
deathmag, это скрин лейки, а нужно фото монтажа с соплями, лапшой, гнездом из проводов и т.п.

... и добавил:

причём дерьмовая лейка

Оффлайн deathmag Автор темы

  • Новичок
  • *
  • Сообщений: 5
  • GuitarPlayer.Ru fan!
Re: Marshall 18 watt
« Ответ #11 : Ноября 14, 2019, 20:12:51 »
Спасибо всем разобрался, четыре провода перепутал, вот и не работало тремоло

Оффлайн zilogz80

  • Новичок
  • *
  • Сообщений: 14
  • GuitarPlayer.Ru fan!
Re: Marshall 18 watt
« Ответ #12 : Декабря 01, 2019, 11:18:42 »
Подскажите, как регулировать смещение в таких мощниках на паре EL84 ??  Нигде не находил примеров схем с регулируемым байасом? Их же нужно регулировать после сборки... или поставил подобранную пару и забыл.?


... и добавил:

Я правильно понимаю, что в случае автоматического смещения (в нашем случае) , мы сеим напряжение на резисторе р20 (120ом)...
Тоесть необходимо правильно подобрать номинал резистора для нормального режима ламп?
« Последнее редактирование: Декабря 01, 2019, 12:41:02 от zilogz80 »