Голосование

Какой семпл больше нравится?

Ламповый
Неламповый

Автор Тема: Микрофонный преамп - лампы против ОУ и транзисторов  (Прочитано 11764 раз)

0 Пользователей и 1 Гость просматривают эту тему.

Оффлайн Wowa

  • Живу на форуме
  • *******
  • Сообщений: 9206
  • Зарегистрированный
А какой больше нравится то?
Затрудняюсь сказать ) Примерно одинаково )

Оффлайн kfender Автор темы

  • Ветеран форума
  • ******
  • Сообщений: 5915
  • к.т.н.
Акустическая гитара, есть изменения в схеме
AK.wav
AL.wav
« Последнее редактирование: Октября 13, 2009, 21:47:04 от kfender »

Оффлайн Alex Shade

  • Ветеран форума
  • ******
  • Сообщений: 6608
  • Volume и разум
    • Alex Shade Sound Laboratory
Микрофонный преамп на лампах строить надо так: входной транс - триодный трансформаторный каскад (межкаскадник) - триодный трансформаторный каскад (лин. транс).
Итого три звуковых транса на канал.  8)

Оффлайн kfender Автор темы

  • Ветеран форума
  • ******
  • Сообщений: 5915
  • к.т.н.
Alex Shade, а по сути вопроса тебе есть что сказать?  :)

Оффлайн kfender Автор темы

  • Ветеран форума
  • ******
  • Сообщений: 5915
  • к.т.н.
« Последнее редактирование: Октября 19, 2009, 13:06:28 от kfender »

Оффлайн Alex Shade

  • Ветеран форума
  • ******
  • Сообщений: 6608
  • Volume и разум
    • Alex Shade Sound Laboratory
Alex Shade, а по сути вопроса тебе есть что сказать?  :)

А по сути вопроса, если делать ламповый девайс, допуская такого рода компромиссы, то не удивительно, что он будет звучать не лучше транзисторного.

Оффлайн Vovka_2

  • Частый посетитель
  • **
  • Сообщений: 124
с этим микрофоном врядле ощутимой разницы добъёшся...

Оффлайн kfender Автор темы

  • Ветеран форума
  • ******
  • Сообщений: 5915
  • к.т.н.
А по сути вопроса, если делать ламповый девайс, допуская такого рода компромиссы, то не удивительно, что он будет звучать не лучше транзисторного.
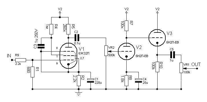
Транзисторный звучит вполне приятно, поэтому если даже результат будет сопоставим, то уже хорошо, т.к. отсутствие трансформатора не лишает конструкцию лампового очарования... а так можно всю жизнь искать хорошо звучащий микрофонный трансформатор, а если найти - ничего не мешает его интегрировать в конструкцию. Кроме того очень высокую планку я не ставлю, и использую широкодоступные комплектующие (разделительные WIMA, электролиты REC, аноды - С2-24, катоды С1-4, переменники Альфа, 6Ж32П - 120 руб, 6Н2П-ЕВ - 40 руб. и т.д.)
с этим микрофоном врядле ощутимой разницы добъёшся...
Спорный момент. Я специально беру динамический микрофон: 1 - как наиболее распространенный; 2 - не требует фантомного питания; 3 - считаю этот микрофон весьма хорошим из динамических (Shure Beta 57, Shure 57 ушли, после его появления); 4 - если разница будет заметна на динамическом, то на конденсаторном она будет еще заметнее.
« Последнее редактирование: Октября 17, 2009, 18:50:58 от kfender »

Оффлайн Wowa

  • Живу на форуме
  • *******
  • Сообщений: 9206
  • Зарегистрированный
Там где цыкет больше там транзистор ) Согласен с Алексом на счет того, что надо делать по дргому )

Оффлайн kfender Автор темы

  • Ветеран форума
  • ******
  • Сообщений: 5915
  • к.т.н.
Там где цыкет больше там транзистор ) Согласен с Алексом на счет того, что надо делать по дргому )
Гитара1 - лампа, Гитара2 - транзистор, по мне так он более глухой. Лампа с тихими звуками работает лучше, а громкие как бы слегка лимитирует - поэтому при одинаковой нормализации звучит громче (или ярче).

... и добавил:

Wowa, по другому - это как?

Оффлайн Seishi

  • Ветеран форума
  • ******
  • Сообщений: 3408
  • In sludge we trust...
имхо это все же извращение...

Оффлайн kfender Автор темы

  • Ветеран форума
  • ******
  • Сообщений: 5915
  • к.т.н.
Продолжаем извращения, добавил КП на выходе

WAV:
http://narod.ru/disk/14234563000/Satr_alto.wav.html
http://narod.ru/disk/14234594000/Satr_mod3.wav.html
« Последнее редактирование: Октября 18, 2009, 08:36:22 от kfender »

Оффлайн Vovka_2

  • Частый посетитель
  • **
  • Сообщений: 124
kfender, а чем Аудиотехника PRO63 от SM57 отличается? Действительно такой хороший?

Оффлайн kfender Автор темы

  • Ветеран форума
  • ******
  • Сообщений: 5915
  • к.т.н.
kfender, а чем Аудиотехника PRO63 от SM57 отличается? Действительно такой хороший?
Снимает звук более широко (в отличие от 57), с хорошими низами, звук сам более сбалансированный - т.е. снимает ближе к конденсаторному, но с яркой фактурной серединой присущей динамическому микрофону. Т.е. 57 обычно хорош в связке с конденсаторным, этот почти самодостаточен при съеме гитарного звука с динамика.
« Последнее редактирование: Октября 18, 2009, 21:03:49 от kfender »

Оффлайн Vovka_2

  • Частый посетитель
  • **
  • Сообщений: 124
kfender, хммм... очень интересно... спасибо... блин, теперь хочу его попробовать...
кстати аккустическая гитара на семплах звучит очень похоже на конденсаторный микрофон... и кстати очень прилично звучит ;)