runing, а что планируется смешивать? Могу набросать схемку
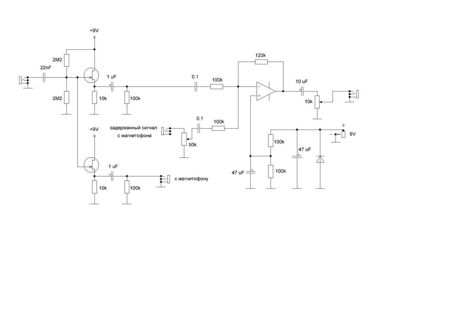
Смешивать планируется чистый гитарный сигнал, который берётся сразу со звукоснимателей, с задержанным сигналом, который берется с магнитофонной ленты.
Такой себе ленточный дилей

Я планировал включать гитару через такой делитель:

Затем один сигнал идёт на трёх-головочный ленточный магнитофон, после записанный и задержанный сигнал смешивается с первым и подаётся в гитарный усилитель.
Собственно простейший смеситель, с регулировкой громкости задержанного сигнала меня и интересует.
Если схема на полевиках, которая выше подходит, то можно ничего не придумывать
