Автор Тема: Mod Vox Tonelab  (Прочитано 4031 раз)

0 Пользователей и 1 Гость просматривают эту тему.

Оффлайн -sd- Автор темы

  • Частый посетитель
  • **
  • Сообщений: 239
  • GuitarPlayer.Ru fan!
Re: Mod Vox Tonelab
« Ответ #15 : Марта 21, 2015, 19:20:12 »
и так сделал мод питающей схемы проца
1203072-0
1. диоды Д5...Д10 заменил на фасты RGP 10 J, зашунтированные керамикой 100 нФ
2. С1 заменил на 3300 мкФ
3. С2, С2 заменил на 2200 мкФ
4. С4 заменил на 1000 мкФ
все емкости зашунтированы керамикой 220 нФ
1203074-11203076-2
результат: шума стало чуть меньше, результатом не доволен!
из плюсов - показалось что звук стал както динамичнее
из минусов - сильно греются все конденсаторы ??? градусов 50-60. возможно от стабов. не будет ли им плохо, не сократится ли срок службы, они там на 85 градусов.
Буду копать дальше )

Оффлайн razorgolf

  • Эксперт
  • *****
  • Сообщений: 1477
Re: Mod Vox Tonelab
« Ответ #16 : Марта 22, 2015, 16:15:00 »
Кондёры конечно лучше ставить на 105 градусов, стабы их действительно греют.
С2, С3 и С4 нельзя увеличивать, могут спалить стабы(имеется богатый опыт  :) ), после чего возможно чинить уже будет нечего.
Вообще с таким уровнем знаний я бы не рискнул дальше копать, может повезти, а может и не очень.

Оффлайн -sd- Автор темы

  • Частый посетитель
  • **
  • Сообщений: 239
  • GuitarPlayer.Ru fan!
Re: Mod Vox Tonelab
« Ответ #17 : Марта 22, 2015, 17:36:33 »
чтобы стабы не спалить может стоит кинуть диоды с входа на выход - для перетечения заряда?
ёще попробывал 5 вольтный стаб заменить на 7805 - результат еще хуже по шуму стало, верну обратно тот что был.
попробывал запустить проц без корпуса, т.к. на корпус общие провода через болты идут в нескольких места (думал земляную петлю убрать) - не помогло, никаких изменений.
чтото я подозреваю от этого шума не избавиться, это заложено в схеме (

Оффлайн razorgolf

  • Эксперт
  • *****
  • Сообщений: 1477
Re: Mod Vox Tonelab
« Ответ #18 : Марта 22, 2015, 18:53:51 »
Можно конечно и диоды, собственно суть правильно ухвачена, стабы пробивает обратным напряжением. Но я бы вернул выходные кондёры на место.
А насчёт того, что заложено в схеме, очень может быть, в дигитеке тоже было заложено, однако я нашёл решение, удовлетворяющее нашим условиям эксплуатации. Возможно, что и здесь есть таковое. Но без осциллографа конечно сложновато в этом копаться. Может статься, что ОУ какой-нибудь подгорел например. Кстати, у зв. карточки emu1616 так и было, повышенный фон и тихий звук в одном из каналов. Но там проще, т к каналов 2 и можно было сравнить.
Кстати, в качестве осцилла можно использовать звуковуху, только к ней надо сделать защиту по входу, а то опыт сжигания кодека(это был sblive в стародавние времена) тоже имеется.
На всякий случай первое, что попалось в гугл
http://www.illari.ru/electro/osc/
http://oldoctober.com/ru/oscilloscope/
хотя варианты этим не ограничиваются.

Оффлайн -sd- Автор темы

  • Частый посетитель
  • **
  • Сообщений: 239
  • GuitarPlayer.Ru fan!
Re: Mod Vox Tonelab
« Ответ #19 : Марта 23, 2015, 19:16:35 »
вернул емкости согласно схеме.
еще выпаял выходные оперы с линейных выходов IC1 и IC3 - 4556, вместо них впаял панельки.
1232810-0
включил ... о ЧУДО - звук стал таким каким и должен был быть, имеется ввиду наличие высоких частот, потом воткнул выпаянные 4556 в панельки - все работает так как должно - загадка (возможно гдето был обрыв или не пропай, но почему тогда был завал на высоких ???)
с шумом изменений нет (((((((

и новая беда - напряжение 5 В просядает ( там два шлейфа - 1) на аналоговую плату 2) на цифровую
при отсоединении цифрового шлейфа и на холостом ходу (при отсоединении и аналогового шлейфа) - 5 вольт!
но в таком режиме проц все равно работает нормально, почти, - звук есть, и звук нормальный, а вот дисплей еле еле светится, ничего не видно.
подозреваю на конденсатор после стаба 5В (я его заменил на 105 градусов, наминал не менял), может он паленый???
или при сборке (там экран из фольги, с одной стороны только изолирован) экраном чтото замкнул??? но проц то работает без косяков(
1232797-11232799-2
есть еще задумка этот экран из алюминия заменить на стальной, т .к. алюминий пропускает эл.магнитные помехи.
вот такой вот ремонт!

огромное спасибо razorgolf за помощь
« Последнее редактирование: Марта 23, 2015, 19:18:58 от -sd- »

Оффлайн razorgolf

  • Эксперт
  • *****
  • Сообщений: 1477
Re: Mod Vox Tonelab
« Ответ #20 : Марта 23, 2015, 22:43:09 »
Ну вот и замечательно!
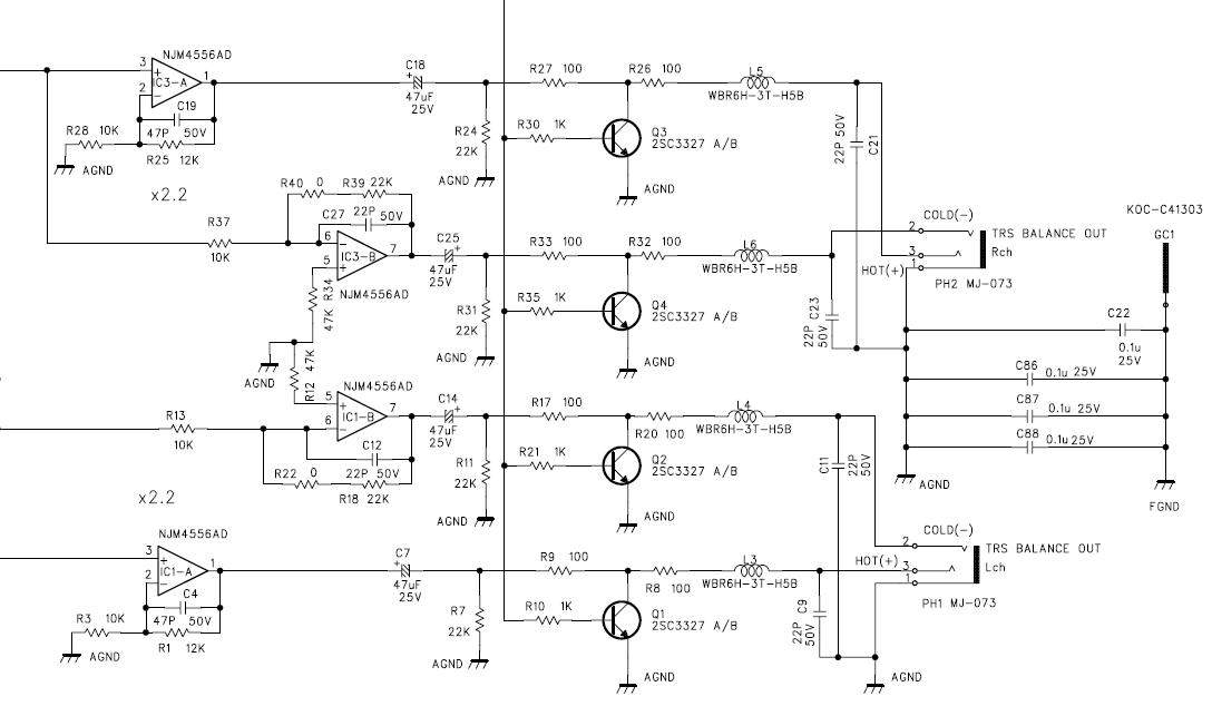
Кстати, если верить схеме, то ic3 и ic4 не выходные ОУ, а входные, 3-й стоит на входе ацп 1-го кодека(собственно гитара в начале оцифровывается им), а 4-й - на входе 2-го кодека, очевидно оцифровывает выход с ламповой части. Из этого следует, что скорее всего проблема была вокруг ic3, а может ещё проявится, не мешало бы вокруг всё пропаять на всякий.

По поводу конденсатора после импульсника забыл сказать - там не всё так просто. Частота работы этого стаба(5в) около 100кгц(по пдф-ке на микруху), поэтому кондёр должен быть специальный, класса lowesr, такие кондёры используются в питании процессоров на материнках и видеокартах. Я ставил что-то типа CapXon серии LZ либо JAMICON серии WL(это для примера, не знаю, что есть в Ваших краях). Кстати, такие кондёры часто ставят на выход импульсных БП, где я их и менял, так что если есть донор в виде БП, то можно попробовать дёрнуть оттуда, если в продаже нет.
Обычный конденсатор как раз может вести себя так, как описано, т к на таких частотах его ёмкость сильно падает. Да и греться он будет просто от работы. Так что если менять, то на что-то низкоимпендансное(lowesr).

Стальной экран для устранения магнитных помех должен быть толстым. К тому же он хуже проводит электричество, чем медь или алюминий. Впрочем это можно попробовать, не будет эффекта - вернуть на место старый. Хотя насколько я понимаю, этот экран защищает аналоговую часть от цифры, а в цифре негде взяться магнитным помехам, т к там нет трансформаторов. Так что возможно, что замена экрана ничего не даст.
« Последнее редактирование: Марта 23, 2015, 22:53:40 от razorgolf »

Оффлайн -sd- Автор темы

  • Частый посетитель
  • **
  • Сообщений: 239
  • GuitarPlayer.Ru fan!
Re: Mod Vox Tonelab
« Ответ #21 : Марта 24, 2015, 18:49:21 »
IC1 и IC3 - все таки выходные оперы
1242745-0
заменил конденсатор на лоу еср - без толку, напряжение стабильно просядает до 3,86 вольт (

... и добавил:

заметил одну неприятную вещь - оперы на цифровой плате, перед входным кодеком IC1 и IC3 (4570) - греются, смещение они получают как раз с деления 5 вольт!!!
1242745-1
и как бы при их смерти проц все равно должен работать.
беда еще и в том что у меня нет оборудования для паяния СМД, а они в СМД корпусах (((
« Последнее редактирование: Марта 24, 2015, 18:59:38 от -sd- »

Оффлайн razorgolf

  • Эксперт
  • *****
  • Сообщений: 1477
Re: Mod Vox Tonelab
« Ответ #22 : Марта 25, 2015, 11:50:50 »
Цитировать
IC1 и IC3 - все таки выходные оперы
Возможно, просто я посмотрел на первый лист схемы. Я ж не знаю, как выглядят платы.

Цитировать
заменил конденсатор на лоу еср - без толку, напряжение стабильно просядает до 3,86 вольт (
А со старым работает или нет? Тут по идее надо бы отсечь возможные варианты типа что-то не так в нагрузке, сам стаб подсдох, варианты конденсатора и т д.

Цитировать
заметил одну неприятную вещь - оперы на цифровой плате, перед входным кодеком IC1 и IC3 (4570) - греются, смещение они получают как раз с деления 5 вольт!!!
Это может быть из-за корпуса, он же меньше(smd). Смещение с деления 5в - а что не так? Делитель не является большой нагрузкой. А нужны эти 2.5в для кодека, у которого диапазон входных напряжений от 0 до 5в, вот как раз середину такое смещение и обеспечивает.

Цитировать
и как бы при их смерти проц все равно должен работать
При смерти ОУ? Вряд ли. Другое дело, если они подгорели, то звук будет, но не тот(про 1616 уже писал вроде).

Цитировать
нет оборудования для паяния СМД
У меня тоже, но как-то выкручиваюсь. Сначала умудрялся перепаивать одним паяльником, потом надоело мучаться, стал выпаивать двумя. А сейчас хочу согнуть из медной фольги 0.5мм п-образную хреновину в 2-3 слоя, т к надо выпаять переключатель типа как в комповых корпусах, а он пластмассовый, если перегреть, боюсь поплавится. Так вот по габаритам получается, что эта хреновина подойдёт и для 8-ногих smd. Правда паяльник собираюсь пользовать для этого на 40вт(обычно паяю 18вт).

Оффлайн -sd- Автор темы

  • Частый посетитель
  • **
  • Сообщений: 239
  • GuitarPlayer.Ru fan!
Re: Mod Vox Tonelab
« Ответ #23 : Марта 25, 2015, 19:07:41 »
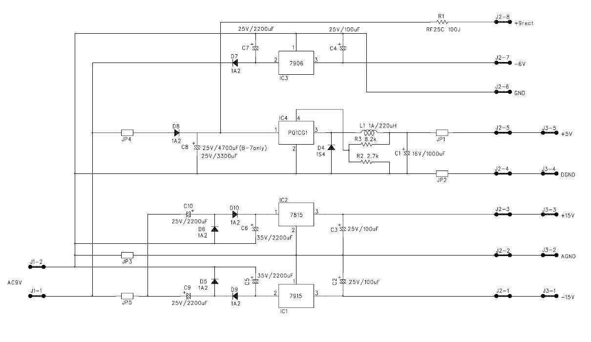
значит собрал пробный выпрямитель/стабилизатор на 5 вольт, проц запустился без проблем - очень повезло )))))
проблема однозначно в pq1cg1, пытался через нет найти, оказывается редкая вещь и по сравнению с 7805 дорогая ( аналога нет
с 7805 сильный шум, непонятно откуда, стаб не греется (на радиаторе)
может от однополупериодного выпрямителя?
 может попробывать поставить мост? но напряжение на его выходе вырастет до 13 вольт, и как стаб будет работать при перепаде в 8 вольт? мощность рассеиваемая будет как минимум 10 Вт.
и еще вопрос 7805 бывают разных производителей и типов, какие наиболее эффективнно стабилизируют? или может быть 317 ?
а пока жду ответа займусь именно модами!

МОД №1
на плате есть место под помехоподавляющий дроссель (на вводе питания) а по факту там стоят два резистора.
1253451-0
надо это исправить!

Оффлайн razorgolf

  • Эксперт
  • *****
  • Сообщений: 1477
Re: Mod Vox Tonelab
« Ответ #24 : Марта 26, 2015, 23:23:34 »
Мост ставить нельзя, остальные выпрямители тогда не будут работать.
Шум, хотя мне кажется, что скорее гул, оттого, что входное напряжение просаживается из-за однополупериодности выпрямителя. Можно попробовать удвоить С8 на входе, может этого будет достаточно. Но нагрев увеличится. Для нормальной работы 7805 надо хотя бы 2.5в перепада между входом и выходом. Там получается, что между полупериодами провал идёт сильный, вот он-то и лезет с частотой 50гц.
Ещё может быть, что 7805 туде не подходит в принципе из-за своей медлительности, импульсник пики потребления(от цифры) отслеживает куда лучше. А кондёр на выходе увеличивать нельзя. Противоречие.
Выбор 7805(если всё таки при увеличении входной ёмкости заработает нормально) кмк не имеет значения, мне чаще попадались от ST, не могу ничего плохого сказать. Скорее надо выбирать её корпус, но я так понимаю, что он и так TO220, больший вряд ли нужен.

Если же с 7805 не получится, то я бы смотрел на импульсные стабы на ток 1.5А с возможностью выставить 5в на выходе. Из репертуара чипа-и-дипа например на http://www.chipdip.ru/product/lm2575s-5.0-nopb/
Только следует учесть, что у него другая распиновка, да и катушка там нужна не на 220мкГн, а на 100. Не знаю, каков её конструктив, но как вариант, отмотать половину витков(хотя конечно решиться на такое можно тогда, когда совсем ничего не получается). Ну и опорный делитель R3-R2 не нужен(если стаб фиксированный, а не регулируемый) Опять же, я не знаю, что продают в Ваших краях.

Оффлайн -sd- Автор темы

  • Частый посетитель
  • **
  • Сообщений: 239
  • GuitarPlayer.Ru fan!
Re: Mod Vox Tonelab
« Ответ #25 : Апреля 12, 2015, 20:12:21 »
и так поставил lm2576-5.0, пробывал с разными катушками, на выходе добавил еще одно звено фильтрации - небольшой дроссель + 10 мкФ (тантал) - эффекта ноль, все также щумит.
я уже не знаю что делать (((((
емкость после выпрямителя увеличить не получится - там мало места, и там стоят какието специальные низкие
мне кажется что дело вовсе не в блоке питания (
на чистом звуке не очень приятно играть - шумит

... и добавил:

Попробывал после выпрямителя увеличить емкость до 13000 мкФ - никакого эффекта, шум на том же уровне
« Последнее редактирование: Апреля 12, 2015, 21:02:04 от -sd- »

Оффлайн razorgolf

  • Эксперт
  • *****
  • Сообщений: 1477
Re: Mod Vox Tonelab
« Ответ #26 : Апреля 12, 2015, 21:13:23 »
Значит БП не при чём. Может всё же стоит сделать зонд для звуковухи и потыкаться по сигналам? (я про это писал в посте 18)
И ещё есть смысл при тыкании щупом слушать звук на выходе, бывает, что щуп что-то вносит в цепь и схема начинает вести себя совсем по другому.
И ещё одна мысль, может не шум большой, а сигнал маленький? Например что-то не то с ключами на выходе(Q1, Q2, Q3, Q4) или в их управлении? В каком положении регулятор уровня?
« Последнее редактирование: Апреля 12, 2015, 21:15:02 от razorgolf »

Оффлайн -sd- Автор темы

  • Частый посетитель
  • **
  • Сообщений: 239
  • GuitarPlayer.Ru fan!
Re: Mod Vox Tonelab
« Ответ #27 : Апреля 13, 2015, 19:48:21 »
громкость на максимум с выхода на наушники и максимум выход "виртуального" ампа.
и да, линейном выходе очень тихо, для игры в усилитель использую выход для наушников. это не нормально.
но вот линейные выходы и выход для наушников не связаны.
но есть еще подстроечник уровня, на выходе полсе лампы, он посередине стоит сейчас, попробую на максимум выставить, но боюсь не вылетит ли кодек от слишком сильного сигнала?

Оффлайн razorgolf

  • Эксперт
  • *****
  • Сообщений: 1477
Re: Mod Vox Tonelab
« Ответ #28 : Апреля 13, 2015, 20:26:32 »
Цитировать
линейные выходы и выход для наушников не связаны
Связаны, берутся из одного провода(громкость же регулируется одной ручкой), более того, просто у ушного выхода усиление 2, а у линейных - 1, т к они балансные. По сути это одно и то же, а уровень зависит от подключения. Если в линейный выход подключать небалансное устройство, то будет в 2 раза тише, чем на ушном выходе, при том же положении регулятора.

А вообще то, что регуляторы на максимуме, наводит на размышления, так не должно быть. Либо на входе что-то не так и сигнал низкий, либо дальше что-то неисправно. На ногах 2 и 3 кодека должно быть 1.5в пик-ту-пик(по пдф), т е обычный тестер должен показать  0.525в. Единственная трудность в том, что тестеру надо подсунуть синус, а не гитарный сигнал. Но это можно сделать с помощью звуковухи компа. Меряется так же, а вот какой уровень должен быть - не соображу(можно наверное померять гитару на максимальных аккордах). Но общая канва такая - амплитуду пик-ту-пик надо делить на 2 и умножать на 0.7, это и будут показания тестера.

Вчера вот захотелось бас взять в руки. Подключил, но чтобы что-то услышать, пришлось всё выкрутить на максимум. Подключил гитару - всё нормально. Померял сопротивление баса - 56ом, что весьма мало. Пока не лазил, но либо что-то замкнулось, либо в гнезде что-то, т к регулятор громкости эти 56ом сводит до нуля при укручивании. Самое смешное, что звук как бы и не сильно потерял в тембре, а вот уровень упал ниже плинтуса.


Оффлайн -sd- Автор темы

  • Частый посетитель
  • **
  • Сообщений: 239
  • GuitarPlayer.Ru fan!
Re: Mod Vox Tonelab
« Ответ #29 : Мая 02, 2015, 19:11:01 »
И так окончена битва с китайским чудом техники !!!!!!!!!!!
Проблема была там где ее озвучивал в данной теме т. razorgolf, но я не обратил тогда на это внимания, а именно - дело было в транзисторах делающих mute балансных линейных выходов, скорее всего чтото с питанием их, я сделал просто их ампутацию. и тот шум который так меня бесил ушел, все стало на свои места.
Еще было сделано:
1. как писалось выше - добавлен дроссель на входе 9 вольт питания
1644728-0
2. переделал схему для применеия русских ламп
1644730-1
вещь нужная по многим причинам: экономическая ))), и возможность использования разных легкодоступных ламп (6н2п, 6н2п-ев, 6н23п, 6н23п-ев и др.)
Вот как то так.
Данная тема для меня большой опыт по импульсным стабам (которые здесь оказались не при чем)))
Огромное спасибо razorgolf.