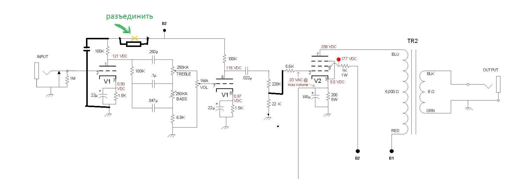
то есть со средней ноги пота громкости подключи сразу на сетку второго каскада (7я нога 12ах7)
... и добавил:Tander, ты смотри фотку

от ручки громкости идет длинный неэкранированный провод поверх всех цепей вплоть до оконечника видимо до гнезда "входа в оконечник", а потом оттуда такой же обратно

не удивлюсь если из-за этого и возбуд
... и добавил:подобный вход надо делать прямо возле этого поца. желательно так же делать его не на выходе из потца, а перед ним.
... и добавил:а вообще в этом усилке он нафиг не нужен