Автор Тема: Модификация педали MXR distortion + (функция - регулировка яркости звука)  (Прочитано 1077 раз)

0 Пользователей и 1 Гость просматривают эту тему.

Оффлайн Clint Автор темы

  • Новичок
  • *
  • Сообщений: 39
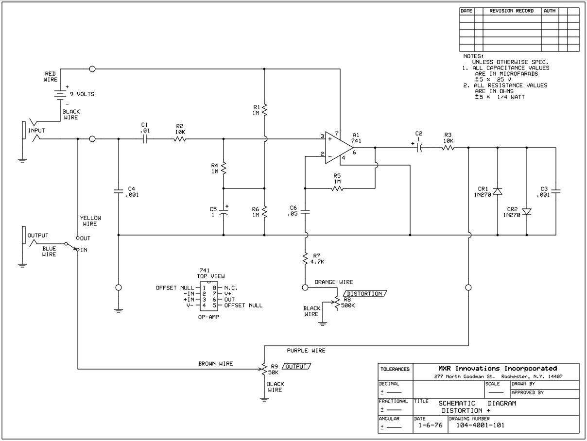
В какой участок эл. цепи надо воткнуть переменный резистор (какой номинал и характеристика резистора)?

Оффлайн Rolly

  • Живу на форуме
  • *******
  • Сообщений: 9083
  • Мнение - не повод получить пулю сразу.
Надо ярче или темнее?

Оффлайн runing

  • Живу на форуме
  • *******
  • Сообщений: 12572
  • Киев
Clint, реостатом, последовательно с конденсатором С3.
Резистор B25K.
« Последнее редактирование: Декабря 06, 2013, 21:17:07 от runing »

Оффлайн Clint Автор темы

  • Новичок
  • *
  • Сообщений: 39
Clint, реостатом, последовательно с конденсатором С3.
Резистор B25K.
Мало информации - ничего не понял. Нарисуй пожалуйста схему подключения.

Оффлайн runing

  • Живу на форуме
  • *******
  • Сообщений: 12572
  • Киев
Нарисуй пожалуйста схему подключения.

К сожалению не имею сейчас такой возможности.

Оффлайн Лёха2009

  • Эксперт
  • *****
  • Сообщений: 1246
примочка  покупная? Если да то я бы не лез, а то будет тема отвалился проводок куда припаять

Оффлайн Makaroff

  • Живу на форуме
  • *******
  • Сообщений: 10487
  • DIY - my life
Clint, Если считаешь, что Лёха2009, оставил "издевательское и унизительное сообщение в моей теме". То можно по доброму: - Советую вам сходить на курсы радиоэлектроники, возможно в какой нибудь "кружок". Если нет времени, можно заняться самообразованием и повысить вашу квалификацию в области радиоэлектроники. Ваши вопросы ставят здешних участников в тупик и им нечего ответить. По этому их ответы вам кажутся оскорбительными.
Просьба больше не нажимать кнопочку "сообщить модератору" по пустякам.

Спасибо!