Автор Тема: Модинг JTM 312, нужно ли ?  (Прочитано 2939 раз)

0 Пользователей и 1 Гость просматривают эту тему.

Оффлайн hellslayer Автор темы

  • Эксперт
  • *****
  • Сообщений: 1966
  • Зарегистрированный
Модинг JTM 312, нужно ли ?
« : Октября 02, 2017, 13:56:36 »

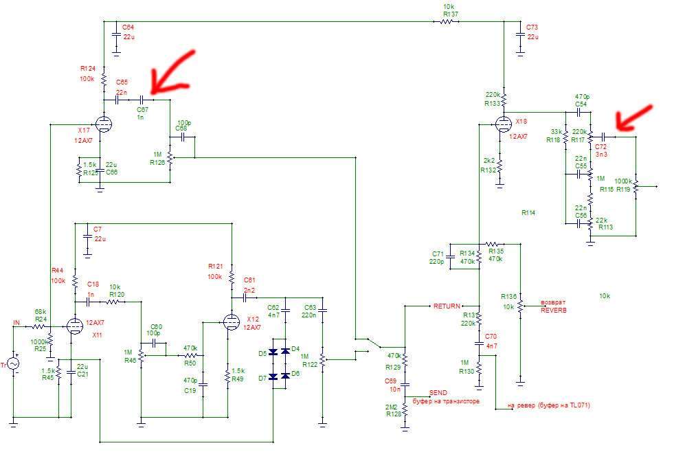
Попал в руки этот комбик.  Из маршалловского вырывающего мозг сервис-мануала перерисовал схему преда в понятном глазу обличии.  Конечно батхерта от увиденного не удалось избежать - разбазаривание триодов попусту, диоды в ООС, проходные пикушки в клине и на выходе.   А между тем конкретно 312-й  вроде как считается удачным и надежным...трансы дрейк, мейд ин энгланд, удачный дин, аура винтажности и бренда, дающая +500 к вдохновению.   Откровенно порадовали реализованные через отводы буферы сенда и оперов  ревера, по идее не жрущие звук.  И трушный ретурн.   Стоит ли ковырять пред данного девайса в сторону улучшения ?


Оффлайн Rolly

  • Живу на форуме
  • *******
  • Сообщений: 9050
  • Мнение - не повод получить пулю сразу.
Re: Модинг JTM 312, нужно ли ?
« Ответ #1 : Октября 02, 2017, 14:04:59 »
Я б замодил, попадись он мне :hmmm:

Оффлайн hellslayer Автор темы

  • Эксперт
  • *****
  • Сообщений: 1966
  • Зарегистрированный
Re: Модинг JTM 312, нужно ли ?
« Ответ #2 : Октября 02, 2017, 14:08:15 »
Падашто?

Оффлайн Rolly

  • Живу на форуме
  • *******
  • Сообщений: 9050
  • Мнение - не повод получить пулю сразу.
Re: Модинг JTM 312, нужно ли ?
« Ответ #3 : Октября 02, 2017, 14:15:40 »
Клин - в катод бы 820 Ом, типа норм канал плекси. Перегруз типа жсм800. Общий каскад стандартный 100к-820, на КП забить, а 3,3 нФ на выходе может и оставил бы. :hmmm:

Оффлайн AZG

  • Живу на форуме
  • *******
  • Сообщений: 95553
  • Санкт-Петербург
    • AZG CUSTOM
Re: Модинг JTM 312, нужно ли ?
« Ответ #4 : Октября 02, 2017, 14:40:36 »
hellslayer, Денис, сначала легкая "прочистка" и после этого решать, трогать или нет. Лично мне он нравится как есть, очень толковый аппарат. Не хайгейн, но это и не надо.

Оффлайн hellslayer Автор темы

  • Эксперт
  • *****
  • Сообщений: 1966
  • Зарегистрированный
Re: Модинг JTM 312, нужно ли ?
« Ответ #5 : Октября 02, 2017, 14:48:50 »
Комбарю почти 20 лет. Емкости под замену ?

Оффлайн AZG

  • Живу на форуме
  • *******
  • Сообщений: 95553
  • Санкт-Петербург
    • AZG CUSTOM
Re: Модинг JTM 312, нужно ли ?
« Ответ #6 : Октября 02, 2017, 15:16:45 »
Проверить. Обычно они очень живучие. Это не IC  и не древние Маллори в аппаратах из 70-х.

Оффлайн hellslayer Автор темы

  • Эксперт
  • *****
  • Сообщений: 1966
  • Зарегистрированный
Re: Модинг JTM 312, нужно ли ?
« Ответ #7 : Октября 03, 2017, 09:29:40 »
Почитал немецкие форумы, пишут  что комбарь имеет "ошибки в проектировании", поэтом был снят с производства. Дескать, сильно греется нутрянка над лампами и слабый силовой транс  - сильно греется  и нередки медвитковые кз в первичке.  Как проверить на межвитковое кз ?

Оффлайн AZG

  • Живу на форуме
  • *******
  • Сообщений: 95553
  • Санкт-Петербург
    • AZG CUSTOM
Re: Модинг JTM 312, нужно ли ?
« Ответ #8 : Октября 03, 2017, 13:20:48 »
hellslayer, У тебя бы вышибало предохранитель ;D

Оффлайн sadky

  • Эксперт
  • *****
  • Сообщений: 2639
Re: Модинг JTM 312, нужно ли ?
« Ответ #9 : Октября 03, 2017, 14:09:45 »
AZG,
Не факт... Недавно только столкнулся: включаю аппарат - на накале 3 вольта, в гараже свет потускнел, в цепи первички дымит,хоть прикуривай, разорванный напополам термистор, а предохранитель 2А - целый и ничего ему не делается ???
А проверить на к.з. витки можно, например, так - http://www.electric-house.ru/forum/viewtopic.php?t=4667
« Последнее редактирование: Октября 03, 2017, 14:34:44 от sadky »

Оффлайн Алексей Ф

  • Эксперт
  • *****
  • Сообщений: 2261
  • GuitarPlayer.Ru fan!
Re: Модинг JTM 312, нужно ли ?
« Ответ #10 : Октября 03, 2017, 14:22:33 »
У маршалов, если не дрейки, хоть с нуля в парафин, дребезжат. Так что межвитковое бывает, пару раз попадались, не сказать что древние, даже наоборот.

Оффлайн hellslayer Автор темы

  • Эксперт
  • *****
  • Сообщений: 1966
  • Зарегистрированный
Re: Модинг JTM 312, нужно ли ?
« Ответ #11 : Октября 03, 2017, 15:19:39 »
На ХХ  если транс проверить, с межвитковым греться же будет ?

Оффлайн AZG

  • Живу на форуме
  • *******
  • Сообщений: 95553
  • Санкт-Петербург
    • AZG CUSTOM
Re: Модинг JTM 312, нужно ли ?
« Ответ #12 : Октября 03, 2017, 18:07:07 »
На ХХ  если транс проверить, с межвитковым греться же будет ?

ДА

sadky, Ну это была обманка-затычка вместо предохранителя. Бывает...

Оффлайн hellslayer Автор темы

  • Эксперт
  • *****
  • Сообщений: 1966
  • Зарегистрированный
Re: Модинг JTM 312, нужно ли ?
« Ответ #13 : Октября 05, 2017, 14:30:35 »
Руки добрались выполнить замеры напруг у комба.   416 вольт на аноде.  Лампы или ушатаны или вообще не пару ставили -   у одной анодный ток 42, у другой 48.  Не слишком ли жарко для 5881 ?    У конца нет ООС,  гляньте схему кому не влом, это точно АБ класс ?  Раа на схеме заявлен 6к.
Вообще хорошо на чистом звучит, тварина :)

Оффлайн sadky

  • Эксперт
  • *****
  • Сообщений: 2639
Re: Модинг JTM 312, нужно ли ?
« Ответ #14 : Октября 05, 2017, 15:09:24 »
48мА - много, а 42 - горячо,но ещё куда ни шло.
Но я бы для себя сделал 35 - 37 :hitrez: