Автор Тема: Мой Krank Krankenstein  (Прочитано 12224 раз)

0 Пользователей и 1 Гость просматривают эту тему.

Оффлайн daffer84 Автор темы

  • Завсегдатай
  • ***
  • Сообщений: 380
Мой Krank Krankenstein
« : Ноября 22, 2012, 07:47:44 »
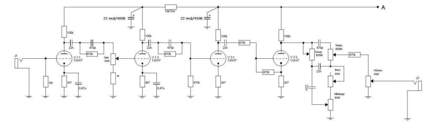
   Наконец-то спаял свой пред по схеме Krank Krankenstein (Revolution). Паял в течении месяца, ждал детали и прочее.
   Сегодня произошло первое включение. На удивление все заработало сразу. Фона мало, гейна завались. Конечно при увеличении гейна фон растет и даже слышится радио, но все равно... Года 2 назад уже собирал такой преамп, но в другом исполнении. Так вот тогда фона было слишком много и я забросил это дело.
   Многие идет при сборке были позаимствованы из преампа Seemann Custom который когда-то я у него заказывал.
   Блок питания собран на печатке h84u. Стабилизатор накала - КРЕН8Б. Трансформатор отсюда http://smb-effects.ru/shop?mode=product&product_id=408015401
   Спасибо AntonVIP за тему "Ламповый преамп для записи - здравствуй ЗВУК!!" (именно его сэмплы вдохновили меня снова собирать Кранк) и всем форумчанам за темы по этому преампу.
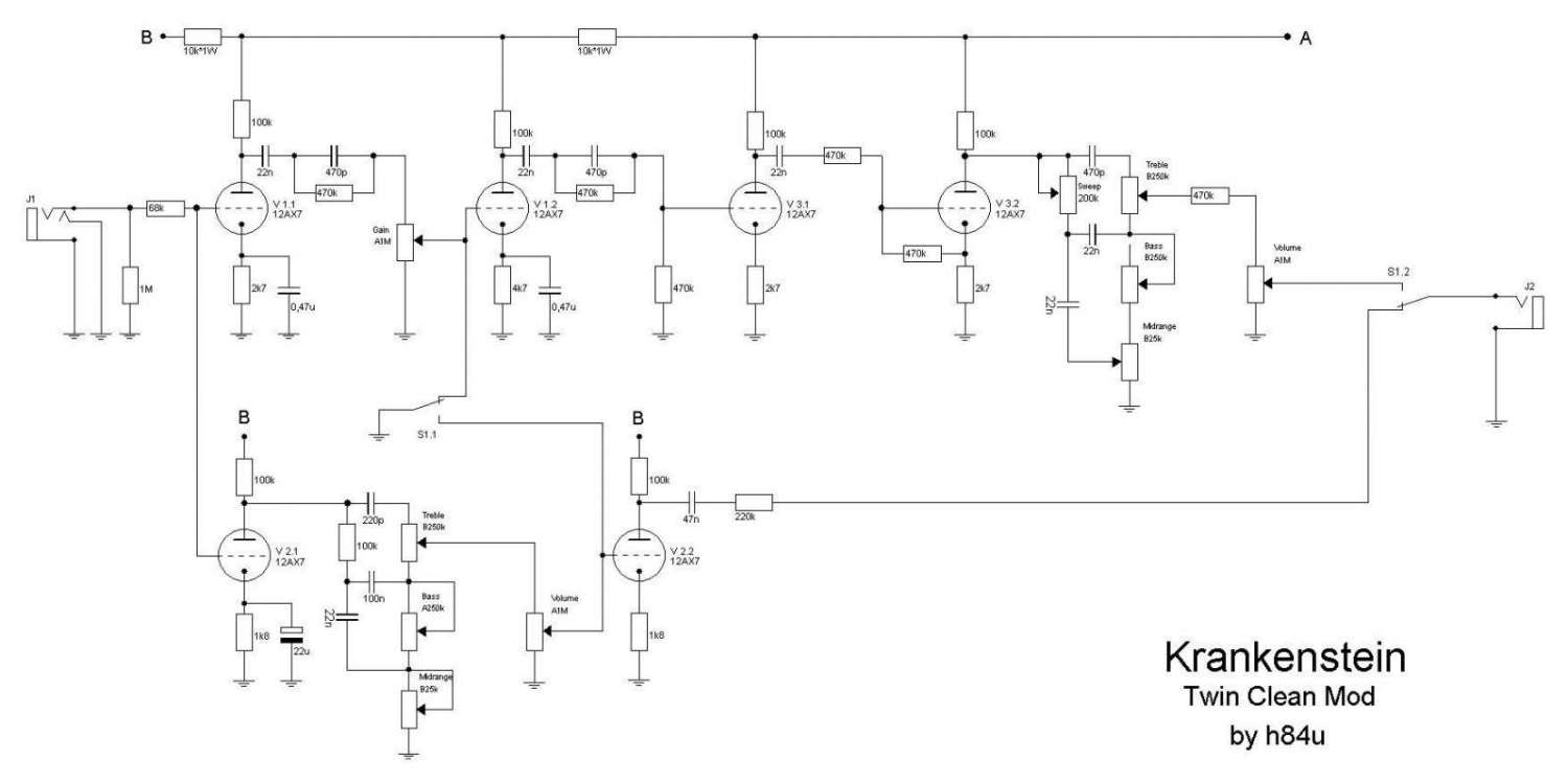
   Вот несколько фото и схема. Задумываюсь как лучше записать сэмплы.
869334-0


... и добавил:



... и добавил:



... и добавил:



... и добавил:



... и добавил:

« Последнее редактирование: Ноября 22, 2012, 07:51:35 от daffer84 »

Оффлайн kynep

  • Ветеран форума
  • ******
  • Сообщений: 6828
  • Руби МиТоЛ!!!
Re: Мой Krank Krankenstein
« Ответ #1 : Ноября 22, 2012, 07:55:18 »
daffer84, а байпас?  :hmmm:

... и добавил:

Или чистый канал? Он получается постоянно включен...  :crazy:

Оффлайн daffer84 Автор темы

  • Завсегдатай
  • ***
  • Сообщений: 380
Re: Мой Krank Krankenstein
« Ответ #2 : Ноября 22, 2012, 08:01:51 »
Здесь только лид-канал (см. схему). Может потом подумаю как сделать чистый и байпас

... и добавил:

вопрос пока не забыл. Если радио слышно в динамике, то откуда оно берется если преамп в корпусе, или это из-за того что в розетке нет земли и соответственно корпус преампа с ней не соединен???
« Последнее редактирование: Ноября 22, 2012, 08:05:07 от daffer84 »

Оффлайн kynep

  • Ветеран форума
  • ******
  • Сообщений: 6828
  • Руби МиТоЛ!!!
Re: Мой Krank Krankenstein
« Ответ #3 : Ноября 22, 2012, 08:07:52 »
daffer84, а радио слышно с замкнутым входом, или что-то подключено?

Оффлайн daffer84 Автор темы

  • Завсегдатай
  • ***
  • Сообщений: 380
Re: Мой Krank Krankenstein
« Ответ #4 : Ноября 22, 2012, 08:11:37 »
гитара подключена но звук убавлен навсю

... и добавил:

на гитаре имею ввиду
« Последнее редактирование: Ноября 22, 2012, 08:15:44 от daffer84 »

Оффлайн kynep

  • Ветеран форума
  • ******
  • Сообщений: 6828
  • Руби МиТоЛ!!!
Re: Мой Krank Krankenstein
« Ответ #5 : Ноября 22, 2012, 08:15:50 »
daffer84, попробуй без гитары, с замкнутым входом покрути. Если будет радио, то ловит гнездо-первый каскад. Если радио не будет, то шнур-гитара.

И еще, если подключена гитара и громкость на ней в ноль, то ловит шнур-темброблок. Нужно делать экранировку и покупать другой шнур.

Оффлайн daffer84 Автор темы

  • Завсегдатай
  • ***
  • Сообщений: 380
Re: Мой Krank Krankenstein
« Ответ #6 : Ноября 22, 2012, 08:20:57 »
имеешь ввиду гитарный кабель? экранировку гитары?

Оффлайн Darksid

  • Эксперт
  • *****
  • Сообщений: 1198
  • Паяю не спеша для души.....
Re: Мой Krank Krankenstein
« Ответ #7 : Ноября 22, 2012, 08:27:27 »
На входном джеке припаяй резик 68к попробуй.Повторитель не стал делать.

Оффлайн daffer84 Автор темы

  • Завсегдатай
  • ***
  • Сообщений: 380
Re: Мой Krank Krankenstein
« Ответ #8 : Ноября 22, 2012, 08:31:30 »
Darksid имеешь ввиду резик как на схеме

... и добавил:


Оффлайн kynep

  • Ветеран форума
  • ******
  • Сообщений: 6828
  • Руби МиТоЛ!!!
Re: Мой Krank Krankenstein
« Ответ #9 : Ноября 22, 2012, 08:35:56 »
имеешь ввиду гитарный кабель? экранировку гитары?

Да.

... и добавил:

Да, резистор как на схеме, 68 кОм.

Оффлайн daffer84 Автор темы

  • Завсегдатай
  • ***
  • Сообщений: 380
Re: Мой Krank Krankenstein
« Ответ #10 : Ноября 22, 2012, 08:38:44 »
а что дает этот резистор и для чего он? в оригинальной схеме кранка его вроде нет?

Оффлайн kynep

  • Ветеран форума
  • ******
  • Сообщений: 6828
  • Руби МиТоЛ!!!
Re: Мой Krank Krankenstein
« Ответ #11 : Ноября 22, 2012, 08:49:22 »
daffer84, это так называемый антизвонник, помогает от радио, если ловит гнездо. Но у тебя скорей всего гитарный кабель либо гитара. Ты попробовал с замкнутым входом послушать?

В оригинале его нет. Я же говорю, это полумера.

Оффлайн daffer84 Автор темы

  • Завсегдатай
  • ***
  • Сообщений: 380
Re: Мой Krank Krankenstein
« Ответ #12 : Ноября 22, 2012, 09:04:49 »
не думаю что дело в экранировке гитары, т к звучки активные emg на ней. в гитарном кабеле может быть т к он из дешевых, но вряд ли значительно... с замкнутым входом попробую но завтра

Оффлайн kynep

  • Ветеран форума
  • ******
  • Сообщений: 6828
  • Руби МиТоЛ!!!
Re: Мой Krank Krankenstein
« Ответ #13 : Ноября 22, 2012, 09:11:16 »
не думаю что дело в экранировке гитары, т к звучки активные emg на ней.
Вот это хорошо, гитару исключаем.

в гитарном кабеле может быть т к он из дешевых, но вряд ли значительно...
:7: Не стоит так самоуверенно утверждать. Кабель, по сути, антенна, которая ловит всякую муть.

с замкнутым входом попробую но завтра
Попробуй, отпишись потом что получится.

Оффлайн daffer84 Автор темы

  • Завсегдатай
  • ***
  • Сообщений: 380
Re: Мой Krank Krankenstein
« Ответ #14 : Ноября 22, 2012, 09:28:09 »
и резистор 68ком попробую. но по моему дело еще в том что радио иногда есть иногда нет его, я имею ввиду вообще...играешь иной день на гитаре его слышно, а иной день не слышно вовсе