daffer84, показать?

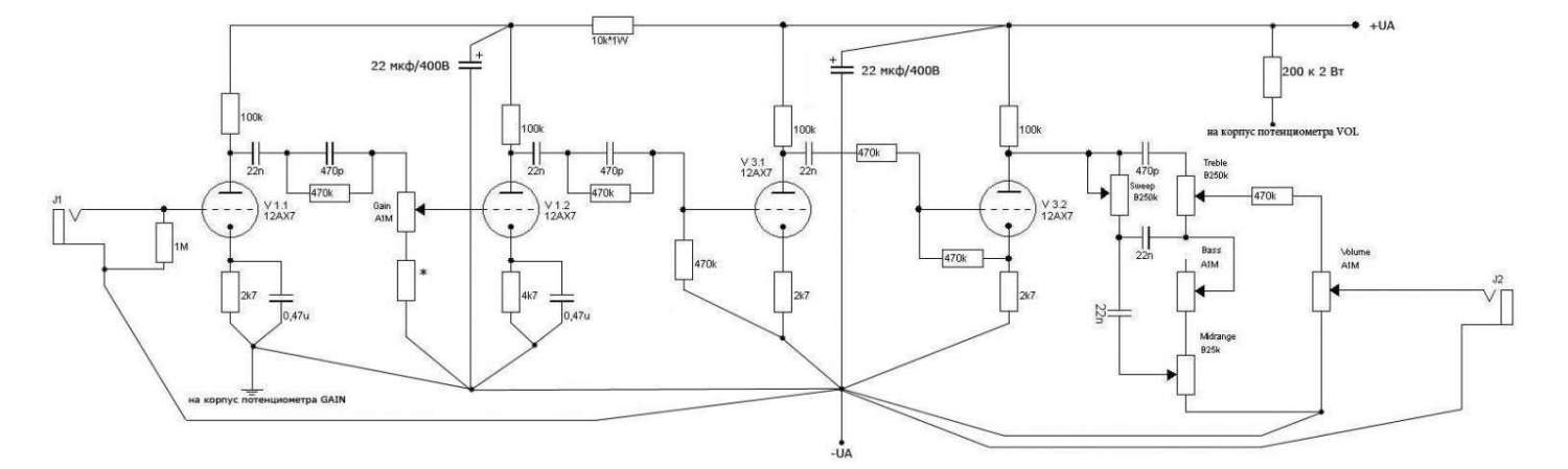
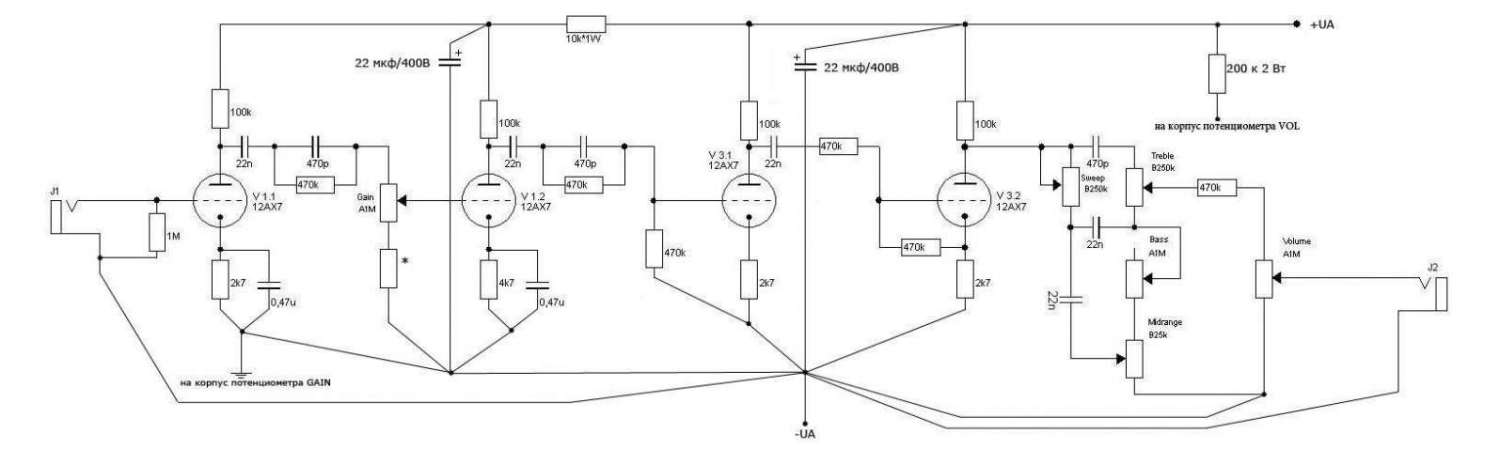
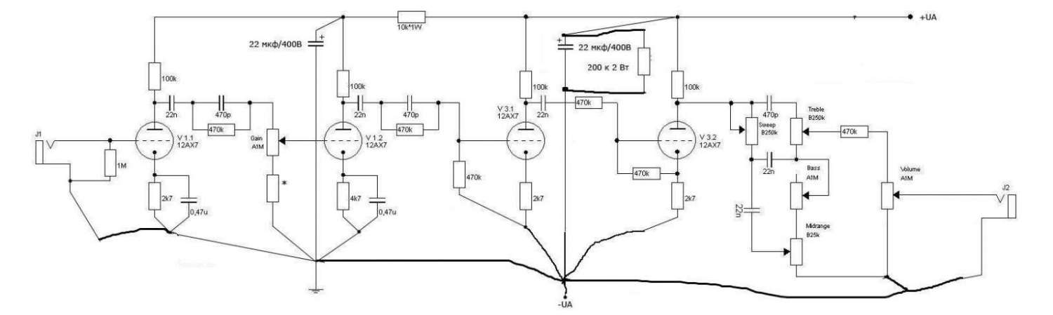
Заземление каскада на потенциометре "Гейн" - заземление гасящего резистора на потенциометре Громкости. Вот тебе и огромная петля.
1 - на потенциометры заземлять ничего нельзя.
2 - разрядник вешается непосредственно на электролит, а не куда придеться
3 - корпус прибора(шасси) должно иметь контакт с землей схемы, только в ОДНОМ месте. Желательно на минусе первого электролита. У тебя таких мест как минимум 2, если не больше, неизвестно чего ты там наворотил. Вот тебе и петля.
И это, ты по-меньше увлекайся ГитарГиром, там люди сидят весьма не далекие и не стоит тупо копировать все, что они говорят.
... и добавил:тут не петли а звезды 
Это не звезды, это бред сумашедшего нркомна. Да и нарисовать можно как угодно, главное грамотно реализовать это все. А вот такие "звезды" при повторении чужого, это прямой путь прибора в мусорку. Тем более без опыта сборки.