Автор Тема: Может кто подскажет)  (Прочитано 2726 раз)

0 Пользователей и 1 Гость просматривают эту тему.

Оффлайн liapa81 Автор темы

  • Опытный
  • ****
  • Сообщений: 944
  • GuitarPlayer.Ru fan!
Может кто подскажет)
« : Января 28, 2024, 18:51:46 »
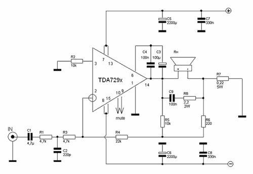
Все трям! Народ. Есть такой вопрос. Может кто сталкивался и сможет помочь. Собрана схема унч итун на тда 7294 . На вход подключен пред на 5532 а на вход преда аттенюатор китайский. Сигнал подаю что с телефона, что с карты звуковой без разницы. При переключении громкости раздаются щелчки, что динамики готовы повыстреливать. Это как то лечится?

Оффлайн Cornhol

  • Завсегдатай
  • ***
  • Сообщений: 391
Re: Может кто подскажет)
« Ответ #1 : Января 28, 2024, 20:57:21 »
Я бы попробовал притянуть входы преда (выход аттенюатора) резисторами к земле.

Оффлайн AZG

  • Живу на форуме
  • *******
  • Сообщений: 95529
  • Санкт-Петербург
    • AZG CUSTOM
Re: Может кто подскажет)
« Ответ #2 : Января 28, 2024, 21:04:03 »
liapa81, лечится и вполне легко. Надо с движка громкости припаять резистор на землю на 100к. У преда и мощника входы висят в воздухе, нет резисторов утечки. Вот и щелкает.

Оффлайн liapa81 Автор темы

  • Опытный
  • ****
  • Сообщений: 944
  • GuitarPlayer.Ru fan!
Re: Может кто подскажет)
« Ответ #3 : Января 28, 2024, 21:46:50 »
О! Завтра обязательно попробую. Как сделаю - обязательно отпишусь.) Спасибо всем отозвавшимся.

Оффлайн AZG

  • Живу на форуме
  • *******
  • Сообщений: 95529
  • Санкт-Петербург
    • AZG CUSTOM
Re: Может кто подскажет)
« Ответ #4 : Января 28, 2024, 22:49:28 »
Кстати, регулятор между предом и мощником будет сильно выгоднее. на входе преда он бесполезен. Ну и надо по одному разделительному конденсатору убирать или на выходе преда или на входе мощника. Два последовательно снижают итоговую емкость и получаем срез по НЧ.

Оффлайн liapa81 Автор темы

  • Опытный
  • ****
  • Сообщений: 944
  • GuitarPlayer.Ru fan!
Re: Может кто подскажет)
« Ответ #5 : Января 29, 2024, 04:47:23 »
Ну, изначально так и делал. В ходе проб и поисков устранения перепаял так. Нужно будет возвратить обратно). Кстати по поводу среза низких частот. В данном случае он даже на руку. Усилитель для мониторов ближнего действия и звучит очень даже вкусно. Низ плотный и упругий. Посмотрю. Если что перемкнуть недолго. :)
« Последнее редактирование: Января 29, 2024, 04:50:06 от liapa81 »

Оффлайн AZG

  • Живу на форуме
  • *******
  • Сообщений: 95529
  • Санкт-Петербург
    • AZG CUSTOM
Re: Может кто подскажет)
« Ответ #6 : Января 29, 2024, 08:38:25 »
Ну тут на свой выбор. Обе схемы рассчитаны на то, что где-то в промежутке есть регулятор громкости. Притом обычный пот, без разрыва цепи как у переключателя.

Оффлайн liapa81 Автор темы

  • Опытный
  • ****
  • Сообщений: 944
  • GuitarPlayer.Ru fan!
Re: Может кто подскажет)
« Ответ #7 : Января 29, 2024, 10:05:55 »
Ну так оба движка о землю через 100 ком резисторы должны, как бы, вылечить пациента)

Оффлайн AZG

  • Живу на форуме
  • *******
  • Сообщений: 95529
  • Санкт-Петербург
    • AZG CUSTOM
Re: Может кто подскажет)
« Ответ #8 : Января 29, 2024, 10:20:30 »
Да, оба.

Оффлайн tube-freak

  • Эксперт
  • *****
  • Сообщений: 1241
  • yo yoda
Re: Может кто подскажет)
« Ответ #9 : Января 29, 2024, 11:58:19 »
И это, вход преда так не надо делать, Так весь шум (ок, половина) с питания попадает на вход.
Сам Оу кстати генерирует довольно неслабый нелинейный ток при переключении плеч выходного каскада.  Этот ток - особенно если байпас-кондеры сделаны неправильно - будет генериривать нелинейные помехи на линии питания.
Которые все полезут на вход через 2х220к

Нужно сначала поделить питание на 2, 2х10к с большим кондером на нижнем резисторе. (=filter)
И уже в эту точку ставить один 100к Резистор со входа.

Делитель делать один на два входа.

« Последнее редактирование: Января 29, 2024, 12:01:46 от tube-freak »

Оффлайн liapa81 Автор темы

  • Опытный
  • ****
  • Сообщений: 944
  • GuitarPlayer.Ru fan!
Re: Может кто подскажет)
« Ответ #10 : Января 29, 2024, 14:48:54 »
Опа. Начинаю задумываться.... А нужен ли был этот пред?)

Оффлайн tube-freak

  • Эксперт
  • *****
  • Сообщений: 1241
  • yo yoda
Re: Может кто подскажет)
« Ответ #11 : Января 29, 2024, 15:31:35 »
Все ж просто... тебе "предварительное усиление" нужно?

Оффлайн liapa81 Автор темы

  • Опытный
  • ****
  • Сообщений: 944
  • GuitarPlayer.Ru fan!
Re: Может кто подскажет)
« Ответ #12 : Января 29, 2024, 20:02:14 »
Да)

Оффлайн liapa81 Автор темы

  • Опытный
  • ****
  • Сообщений: 944
  • GuitarPlayer.Ru fan!
Re: Может кто подскажет)
« Ответ #13 : Февраля 01, 2024, 16:54:21 »
Салют! В общем все получилось, как нельзя хорошо! Собрал все по совету уважаемого AZG, а именно пред- аттенюатор- конечник. Странно, но даже не пришлось притягивать движки через резисторы к земле. Щелчки пропали от слова совсем. В паузах и без входного сигнала тишина полнейшая. Но есть один артефакт.... Аттенюатор имеет 23 щелчка. Так вот на 19 щелчке в правом канале, а на 20 в левом появляется нормальный такой возбуд и начинают нагреваться тдашки. К чему бы это, милые люди....?

... и добавил:

И да. Забыл. Все это появляется, когда нет входного сигнала. При наличии сигнала- все гуд.

Оффлайн AZG

  • Живу на форуме
  • *******
  • Сообщений: 95529
  • Санкт-Петербург
    • AZG CUSTOM
Re: Может кто подскажет)
« Ответ #14 : Февраля 01, 2024, 17:05:09 »
liapa81, Лучше подтяни резистором. Если перелюк глючный, то вход повисает в воздухе и привет возбуд. Ну и т.п.