Автор Тема: Может кто подскажет)  (Прочитано 2742 раз)

0 Пользователей и 1 Гость просматривают эту тему.

Оффлайн Geezer

  • Живу на форуме
  • *******
  • Сообщений: 12802
  • Atypique
Re: Может кто подскажет)
« Ответ #15 : Февраля 01, 2024, 17:22:25 »
Цитировать
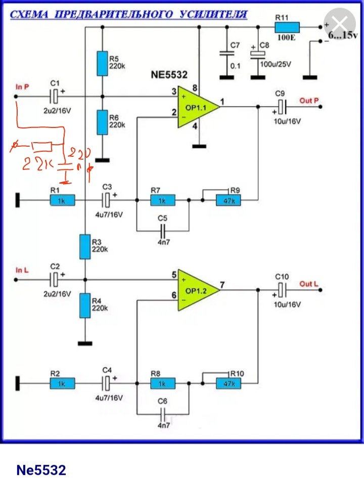
Все это появляется, когда нет входного сигнала. При наличии сигнала- все гуд

Надо врезать на входе элементарный фильтр от ультразвука: в разрыв сигнала резистор 22 кОм, после него - приземляющий конденсатор 220 пФ.

Оффлайн liapa81 Автор темы

  • Опытный
  • ****
  • Сообщений: 944
  • GuitarPlayer.Ru fan!
Re: Может кто подскажет)
« Ответ #16 : Февраля 01, 2024, 17:47:11 »
Имеется в виду так?

Оффлайн Geezer

  • Живу на форуме
  • *******
  • Сообщений: 12802
  • Atypique
Re: Может кто подскажет)
« Ответ #17 : Февраля 01, 2024, 17:56:25 »
liapa81, да, именно так :)

Выводы добавляемых компонентов должны быть как можно короче, в идеале - SMD.

Можно также между ногами ОУ 2-1 и 6-7 впаять по конденсатору маленькой ёмкости (10...100 пФ) тоже с предельно короткими выводами.
« Последнее редактирование: Февраля 01, 2024, 18:04:48 от Geezer »

Оффлайн liapa81 Автор темы

  • Опытный
  • ****
  • Сообщений: 944
  • GuitarPlayer.Ru fan!
Re: Может кто подскажет)
« Ответ #18 : Февраля 01, 2024, 18:03:06 »
Мгы.. попробую)

Оффлайн Alex_SG

  • Живу на форуме
  • *******
  • Сообщений: 7526
  • хейтер и пессимист :crazy:
Re: Может кто подскажет)
« Ответ #19 : Февраля 01, 2024, 18:11:23 »
liapa81, Не стоит этот вот последний совет пробовать. Так то и первый тоже из церкви "Тех, кому песка в звуке всегда много", после 32кГц у них ультразвук оказывается  :pozor: Ничего, что нормальный усилитель должен полосу 100кГц иметь, если мы про воспроизведение аудиозаписей говорим, а судя по схемам это именно оно.
Ну а 10-100 пик параллельно резисторам ОС тоже срежут верхов достаточно, при полностью введённом 47кОм реостате в ОС особенно...
Оно вам надо?

Оффлайн liapa81 Автор темы

  • Опытный
  • ****
  • Сообщений: 944
  • GuitarPlayer.Ru fan!
Re: Может кто подскажет)
« Ответ #20 : Февраля 01, 2024, 18:31:11 »
В ОС на обоих каналах 18.5 ком

... и добавил:

Просто по совету AZG ( подтяжке движков к земле) решить проблему не вышло. Все равно 19, 20 щелчки есть гул типа генератора..:)
« Последнее редактирование: Февраля 01, 2024, 18:33:42 от liapa81 »

Оффлайн Alex_SG

  • Живу на форуме
  • *******
  • Сообщений: 7526
  • хейтер и пессимист :crazy:
Re: Может кто подскажет)
« Ответ #21 : Февраля 01, 2024, 18:34:00 »
liapa81, Не важно на самом деле. Возбуды надо гасить правильной трассировкой печатной платы, соединением земли, подачей и фильтрацией питания.
А костыли типа конденсатора в ОС лучше не использовать. Да и те RС на входе тоже костыль со срезом на 32кГц  :pozor:

... и добавил:

Цитировать
Все равно 19, 20 щелчки есть гул типа генератора.
Ну ведь на других положениях нет гула?
А о чём это говорит? что что-то не так с контактами переключателя в положениях 19 и 20. Это первая версия. Дальше можно собрать больше данных и сделать следующую итерацию с выводами.
Но конечно задушить частотку усилителя проще всего, вот только обычно стараются такое делать в самом крайнем случае.
« Последнее редактирование: Февраля 01, 2024, 18:36:34 от Alex_SG »

Оффлайн liapa81 Автор темы

  • Опытный
  • ****
  • Сообщений: 944
  • GuitarPlayer.Ru fan!
Re: Может кто подскажет)
« Ответ #22 : Февраля 01, 2024, 18:40:09 »
А о чём это говорит? что что-то не так с контактами переключателя в положениях 19 и 20. Это первая версия.
Исключил сразу. Проверял его на другом усилке на лмках. Такого не наблюдалось. Да и щелчки остались бы и с сигналом в цепи.

Оффлайн Alex_SG

  • Живу на форуме
  • *******
  • Сообщений: 7526
  • хейтер и пессимист :crazy:
Re: Может кто подскажет)
« Ответ #23 : Февраля 01, 2024, 18:42:09 »
У другого усилка по другому выполнены входные цепи, плата... Тут нет строгой взаимосвязи.

Оффлайн liapa81 Автор темы

  • Опытный
  • ****
  • Сообщений: 944
  • GuitarPlayer.Ru fan!
Re: Может кто подскажет)
« Ответ #24 : Февраля 01, 2024, 18:45:48 »
Согласен

Оффлайн AZG

  • Живу на форуме
  • *******
  • Сообщений: 95569
  • Санкт-Петербург
    • AZG CUSTOM
Re: Может кто подскажет)
« Ответ #25 : Февраля 01, 2024, 19:44:09 »
liapa81, От монтажа все сильно зависит. Готовые ли платы, есть ли земляные петли и т.д. ну и до кучи я бы таки переклюк прозвонил, особенно резисторы в этих положениях. Желательно еще пошевелить эти резисторы чтобы проверить нет ли глючных обрывов и т.п.

Оффлайн liapa81 Автор темы

  • Опытный
  • ****
  • Сообщений: 944
  • GuitarPlayer.Ru fan!
Re: Может кто подскажет)
« Ответ #26 : Февраля 01, 2024, 20:00:46 »
Ну.... Монтаж так себе, но я работаю в этом направлении) Походу, господа, это не возбуд, а самые что ни на есть 50 герц! Вот только откуда они там....

... и добавил:

« Последнее редактирование: Февраля 01, 2024, 20:02:26 от liapa81 »

Оффлайн AZG

  • Живу на форуме
  • *******
  • Сообщений: 95569
  • Санкт-Петербург
    • AZG CUSTOM
Re: Может кто подскажет)
« Ответ #27 : Февраля 01, 2024, 20:34:41 »
liapa81, Монтаж норм, не так и страшен. Встречается сильно хуже.

В ТО-3 корпусе стаб на преамп?

Не обратил внимания сразу, там что, преамп на однополярке?  :o Имея нормально двухполярное питание внутри... Можно избавиться от доброй половины разделительных конденсаторов и получить намного более лучший звук.
« Последнее редактирование: Февраля 01, 2024, 20:36:15 от AZG »

Оффлайн Geezer

  • Живу на форуме
  • *******
  • Сообщений: 12802
  • Atypique
Re: Может кто подскажет)
« Ответ #28 : Февраля 01, 2024, 20:39:22 »
Цитировать
Походу, господа, это не возбуд, а самые что ни на есть 50 герц! Вот только откуда они там

Имея по соседству мощный силовой трансформатор, я бы заэкранировал "барабан" переключателя жестяным экраном типа консервной банки ;)

Оффлайн liapa81 Автор темы

  • Опытный
  • ****
  • Сообщений: 944
  • GuitarPlayer.Ru fan!
Re: Может кто подскажет)
« Ответ #29 : Февраля 01, 2024, 22:18:28 »
Да. Все верно. Стаб 12-ти вольтовый. На него с выпрямителя и фильтров приходит 15.4 вольта постоянки. Висит на нем преамп, задержка-защита и, планируется, спектроанализатор. Да, как то, я и не подумал про питание 5532 двухполяркой.... )А по поводу экранировки... Планирую заэкранировать "банкой" тор ( тем паче место это сделать позволяет) Я думаю так толку будет больше нежели экранировать сам аттенюатор.  Или все же барабан?)