Автор Тема: Начал работу над новым усилком, добавил семплы.  (Прочитано 11116 раз)

0 Пользователей и 1 Гость просматривают эту тему.

Оффлайн The_doctor Автор темы

  • Новичок
  • *
  • Сообщений: 82
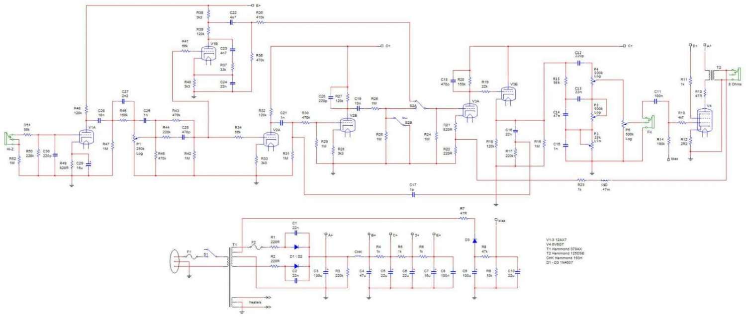
Заказали очередной усилитель, заказчик сам раздобыл схему. Схема очень странная, но говорит в основе лежит Dizel herbert. Переписывались с каким то дедом из Америки, он слегка доработал и отмакетил конструкцию, говорит что всё работает. Ну да ладно работает, так работает, мне даже интересно что то не стандартное собрать.
Были закуплены комплектующие, трансформаторы Hammond, шасси тоже Hammond, потенциометры CTS, резисторы PRP и Kiwame, электролиты TAD Gold и F&T, конденсаторы Wima, SM, Multi Cap.
Плату решил делать без заморочек, ЛУТом.
« Последнее редактирование: Января 30, 2013, 10:27:10 от The_doctor »

Оффлайн akl

  • Живу на форуме
  • *******
  • Сообщений: 8114
  • не шарю ваще
Re: Начал работу над новам усилком.
« Ответ #1 : Августа 29, 2012, 16:38:48 »
точно так же надумал лишние пол-лампы в будущей солдане использовать в обход 2му и 3му каскадам. а почему однотактик?

... и добавил:

от чего пред кстати? или уникальная разработка?

... и добавил:

а, теперь ясно
« Последнее редактирование: Августа 29, 2012, 16:42:24 от akl »

Оффлайн The_doctor Автор темы

  • Новичок
  • *
  • Сообщений: 82
Re: Начал работу над новам усилком.
« Ответ #2 : Августа 29, 2012, 16:43:12 »
точно так же надумал лишние пол-лампы в будущей солдане использовать в обход 2му и 3му каскадам. а почему однотактик?

... и добавил:

от чего пред кстати? или уникальная разработка?
За основу преда взят Dizel Herbert. Однотакт по банальной причине, громче не надо :)

Оффлайн runing

  • Живу на форуме
  • *******
  • Сообщений: 12572
  • Киев
Re: Начал работу над новам усилком.
« Ответ #3 : Августа 29, 2012, 16:59:10 »
Однотакт по банальной причине, громче не надо :)

Банальное заблуждение относительно громкости  ???

Оффлайн AZG

  • Живу на форуме
  • *******
  • Сообщений: 95519
  • Санкт-Петербург
    • AZG CUSTOM
Re: Начал работу над новам усилком.
« Ответ #4 : Августа 29, 2012, 17:04:34 »
Так надо тихо или звук? Вы уж выбирайте. Никогда схема заточенная на двухтакт, не зазвучит с однотактом.

Оффлайн Мяталист

  • Ветеран форума
  • ******
  • Сообщений: 5743
  • Будь как все. Собирай JCM 800 и SLO 100
Re: Начал работу над новам усилком.
« Ответ #5 : Августа 29, 2012, 18:06:39 »
Че за изврат с обратной связью в 1пик? Да и в клине тоже какое то чудо наворочено.

Оффлайн akl

  • Живу на форуме
  • *******
  • Сообщений: 8114
  • не шарю ваще
Re: Начал работу над новам усилком.
« Ответ #6 : Августа 29, 2012, 19:24:02 »
заказчик всегда прав :D

Оффлайн Мясников

  • Эксперт
  • *****
  • Сообщений: 1861
  • myasnikov-custom.com
    • https://www.youtube.com/channel/UCHZESeK456yYQQXrzjPVB8g
Re: Начал работу над новам усилком.
« Ответ #7 : Августа 29, 2012, 20:49:19 »
название исправьте , а то как то режет глаз

Оффлайн The_doctor Автор темы

  • Новичок
  • *
  • Сообщений: 82
Re: Начал работу над новым усилком.
« Ответ #8 : Августа 29, 2012, 22:28:53 »
Банальное заблуждение относительно громкости  ???
Извини, но не соглашусь. Я понимаю, что однотакт для домашнего использования будет громковат, а для репетиции слабовато, но конкретно в случае заказчика это действительно наиболее удобный вариант. Или я не правильно понял, что ты имел в виду под "банальным заблуждением"?
Так надо тихо или звук? Вы уж выбирайте. Никогда схема заточенная на двухтакт, не зазвучит с однотактом.
Скорее всего Вы правы, и я пытался объяснить это, даже изначальный вариант схемы предполагал использование двухтакта, но потом заказчик передумал. К тому же я уже собирал похожий усилитель, с однотактным выходом, и он звучал очень не плохо. В любом случае проект можно назвать экспериментальным, поэтому поживём увидим.
Че за изврат с обратной связью в 1пик? Да и в клине тоже какое то чудо наворочено.
Ну как то так :)
заказчик всегда прав :D
+100
название исправьте , а то как то режет глаз
Спасибо, пропустил  :(

Оффлайн runing

  • Живу на форуме
  • *******
  • Сообщений: 12572
  • Киев
Re: Начал работу над новым усилком.
« Ответ #9 : Августа 29, 2012, 22:33:36 »
Или я не правильно понял, что ты имел в виду под "банальным заблуждением"

Заблуждение в том, что если хотят не громко, то выбирают однотакт. У меня дома есть комбы 50-ватт, 18-ватт, 15-ватт и однотакт 7-ватт.
Так вот чаще всего поигрываю в 50-ватт. Звучать умеют все тихо.

Оффлайн The_doctor Автор темы

  • Новичок
  • *
  • Сообщений: 82
Re: Начал работу над новым усилком.
« Ответ #10 : Августа 29, 2012, 22:39:10 »
Заблуждение в том, что если хотят не громко, то выбирают однотакт. У меня дома есть комбы 50-ватт, 18-ватт, 15-ватт и однотакт 7-ватт.
Так вот чаще всего поигрываю в 50-ватт. Звучать умеют все тихо.
В плане того, что могут хорошо звучать и на тихой громкости, соглашусь, но если не надо громче, то зачем делать 50 ват?
« Последнее редактирование: Августа 29, 2012, 22:45:35 от The_doctor »

Оффлайн runing

  • Живу на форуме
  • *******
  • Сообщений: 12572
  • Киев
Re: Начал работу над новым усилком.
« Ответ #11 : Августа 29, 2012, 22:47:04 »
если не надо громче, то зачем делать 50 ват?

При чём здесь громкость к ваттам?  ???

... и добавил:

Да и я не предлагаю 50-ватт делать, я предлагаю двухтакт.

Оффлайн The_doctor Автор темы

  • Новичок
  • *
  • Сообщений: 82
Re: Начал работу над новым усилком.
« Ответ #12 : Августа 29, 2012, 22:49:01 »
Тем временем распаял платы.

... и добавил:

При чём здесь громкость к ваттам?  ???

... и добавил:

Да и я не предлагаю 50-ватт делать, я предлагаю двухтакт.
А, пардон, не сразу понял что ты имел в виду. Ну про двухтакт я отписал выше. И, повторюсь, изначально я сам настаивал на таком варианте, но
заказчик всегда прав :D
« Последнее редактирование: Августа 29, 2012, 23:21:11 от The_doctor »

Оффлайн Makaroff

  • Живу на форуме
  • *******
  • Сообщений: 10487
  • DIY - my life
Re: Начал работу над новым усилком.
« Ответ #13 : Августа 29, 2012, 23:02:47 »
А Вима тут то зачем?

п.с. Я че та не вкурил автосмещение на выходе, не маловато ли будет 47 Ом? Может имелось в виду 470? Да и 1пик это бред, это уже мегагерцы.. К тому же это получается ПОС, они там радио транслировать собрались?
« Последнее редактирование: Августа 29, 2012, 23:05:05 от _SlipknoT_ »

Оффлайн The_doctor Автор темы

  • Новичок
  • *
  • Сообщений: 82
Re: Начал работу над новым усилком.
« Ответ #14 : Августа 29, 2012, 23:20:39 »
А Вима тут то зачем?

п.с. Я че та не вкурил автосмещение на выходе, не маловато ли будет 47 Ом? Может имелось в виду 470? Да и 1пик это бред, это уже мегагерцы.. К тому же это получается ПОС, они там радио транслировать собрались?
Ну, мне кажется, Вима не такой уж и плохой конденсатор. к тому же она здесь, в основном как шунт используется. 1 пик, номинал от балды, подбираться будет на готовом аппарате.