Форум гитаристов
У нас самая большая гитарная тусовка
Добро пожаловать,
Гость
. Пожалуйста,
войдите
или
зарегистрируйтесь
.
Не получили
письмо с кодом активации
?
1 час
1 день
1 неделя
1 месяц
Навсегда
В теме
В разделе
По форуму
Яндекс
Начало
Помощь
Поиск
Media
Пользователи
Общий список
Поиск пользователей
Вход
Регистрация
|
Размещение рекламы
Правила форума
Форум гитаристов
»
Оборудование
»
equipment.craft
(Модератор:
Dying Fetus
) »
Тема:
Не работает фленджер Ibanez FL 9
« предыдущая тема
следующая тема »
Печать
Страницы: [
1
]
Вниз
Автор
Тема: Не работает фленджер Ibanez FL 9 (Прочитано 1036 раз)
0 Пользователей и 1 Гость просматривают эту тему.
EfimKR
Новичок
Сообщений: 86
GuitarPlayer.Ru fan!
Не работает фленджер Ibanez FL 9
«
:
Декабря 21, 2019, 11:38:54 »
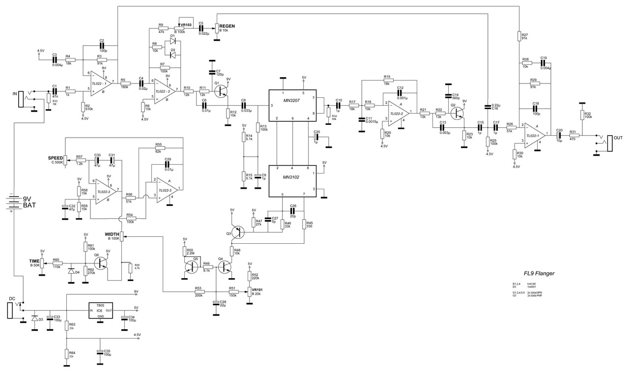
Есть проблема - собрал FL 9, но не заводится драйвер 3102.
Вместо прямоугольного сигнала дичь
(нажмите чтобы показать/спрятать)
https://www.youtube.com/watch?v=7JZQaitDwbs
Схема, собранная плата, лейка в вложении.
(нажмите чтобы показать/спрятать)
На сколько я понял, то срывается генерация прямоугольного сигнала.
Сами MN-ки с большой вероятностью работоспособные.
В чем может быть проблема?
Записан
Scorp-guitars
Новичок
Сообщений: 8
GuitarPlayer.Ru fan!
Re: Не работает фленджер Ibanez FL 9
«
Ответ #1 :
Декабря 21, 2019, 13:04:07 »
что не так с 5 вольтовым стабилизатором??? он где?
Записан
EfimKR
Новичок
Сообщений: 86
GuitarPlayer.Ru fan!
Re: Не работает фленджер Ibanez FL 9
«
Ответ #2 :
Декабря 21, 2019, 15:00:23 »
Вместо него перемычка, также убраны ограничение по входу сделанное через диоды.
MN может работать от напряжения до 10 В.
С ним такая же ситуация.
Записан
Tuvalu
Опытный
Сообщений: 592
GuitarPlayer.Ru fan!
Re: Не работает фленджер Ibanez FL 9
«
Ответ #3 :
Декабря 21, 2019, 15:37:49 »
Попробуйте вынуть 3207 и посмотреть осциллом, что происходит на выходах драйвера.
«
Последнее редактирование: Декабря 21, 2019, 15:39:23 от Tuvalu
»
Записан
EfimKR
Новичок
Сообщений: 86
GuitarPlayer.Ru fan!
Re: Не работает фленджер Ibanez FL 9
«
Ответ #4 :
Декабря 21, 2019, 19:18:31 »
Попробовал картина такая же как и с ней.
На генераторе, к которому подключен 3102 вот такая картина (все ручки в минимум)
(нажмите чтобы показать/спрятать)
https://youtu.be/ZEWLPesE58E
... и добавил:
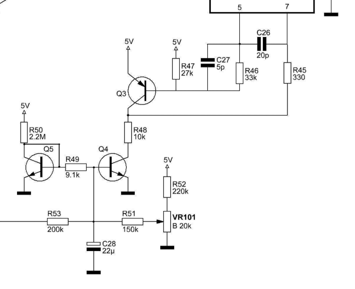
На 7 ноге 3102 вместо импульсного сигнала - высокочастотные колебания вокруг напряжения в 6 В.
Т.е. проблемы в этой части.
(нажмите чтобы показать/спрятать)
Как ее отладить?
«
Последнее редактирование: Декабря 22, 2019, 09:54:28 от EfimKR
»
Записан
Печать
Страницы: [
1
]
Вверх
« предыдущая тема
следующая тема »
Форум гитаристов
»
Оборудование
»
equipment.craft
(Модератор:
Dying Fetus
) »
Тема:
Не работает фленджер Ibanez FL 9