а надо сидеть. и непрерывно шарить тут по разделу крафт, и по прочим подобным ресурсам. если есть желание действительно сделать работающий усилок, а не только потроллить
я "немножко самую малость" работаю. а ты наверное нет или имитируешь где-то за деньги бурную деятельность.
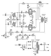
ЕСЛИ ВНИМАТЕЛЬНО посмотреть на мой рисунок то увидите что выходник является схемой minimalist 18W которую показал running.
чем заменить хаммонд? причем у меня не 2 лампы 6н2п а получается что должно быть 4 штуки. 3 в преде и 1 в выходном.
по тан-57 только запутали. а я кажется нашел где его надыбать.
человек вот еще написал про фиксированное смещение. это как? куда?
вот его "паспорт"
http://www.mariklab.ru/reference/transformers-tan/TAN57.htmlчтоб запитать накалы надо 340ма на каждый 2н2п. если их 4 то это 1360ма. 760ма для 6п14п. если их две то 1520ма.
то есть мне надо с трансформатора питать их накалы по отдельности? у тан57 таких обмотки 2 штуки по 2.45 А каждая.
как это сделать из тан57?
на нем также есть 2 обмотки 56в 300мА. 2 обмотки 56в 250мА. 2обмотки 12,6в по 300мА.
допустим я последовательно скручу все обмотки и получу 249,2В с расчетным током 250мА (который меньший из имеющихся на обмотках). прицеплю диодный мост он даст умножение до напряжения умноженного на корень из 2. это 350 вольт без нагрузки.
Правильно? каким будет напряжение под нагрузкой? у 6п14п написано что ток в цепи анода 48мА а на второй сетке "не более 7мА"
напряжение вообще почему то в паспорте 250В в другом 300В. На схеме minimalist 18W туда подают 305 вольт. сколько ампер не пойму.
Как делать накал я конечно тут еще почитаю но с живыми людьми приятней общаться.
Как от него сделать анод и прочее пока не понятно.
по схеме и по ссылке про резистивно-емкостный фильтр вижу, что балластный резистор должен стоять не там, а конденсатор ближе к нагрузке, то есть наоборот.... понятно. там также пишут что такой фильтр расчитан на малую нагрузку. ну там собственно что-то около 2.3 мА на каждый анод должно идти.... всего таких анодов 6 штук в схеме. И не понятно почему эти "резистивно-емкостные фильтры" стоят "как бык нассал" и отводы от них на предполагаемую нагрузку идут черти как а в одном месте и резистора нет вообще.. самый левый такой блок на схеме там нет ошибки? справа резистора рядом с конденсатором вообще нет.
почитал про конденсатор с резистором в катодной цепи. оказывается я довольно близко догадался за каким чертом он нужен. надо подробней почитать расчетные формулы. сразу так слету не врубаюсь в их арифметику.
правильная литература тоже важная вещь, но я по причине малой осведомленности в ней плаваю. незнакомые понятия усложняют восприятие в разы. извините если что.
Насчет других деталей типа резисторов и прочего я хотел бы посоветоваться. Я не знаю какие резисторы надо брать в выходник и так далее.
Если я потом вдруг вдохновлюсь на полный клон красивого аппарата то буду уже искать список оригинальных деталей и изучать как содрать один к одному.
вот например в предусилителе в оригинале должны быть конденсаторы марки orange drop, правда не знаю какой серии, может 715, но выяснить можно. также прочел что вместо них можно русские к78-31 и еще какой то марки. якобы близко очень и делали их такими намеренно именно как высококачественную реплику дорогих импортных.
но пока я лучше доступными обойдусь.
все таки цели сделать клон у меня нету на данном этапе.
хочу просто осилить двухтактную схему, потому что динамик довольно крупный, а не пукалка.
Такие динамики что ни делай с малой выходной мощностью усилителя-не важно какого и в каком устройстве - не играют как положено. видимо это их физическая особенность. они видимо чисто по сопромату рассчитаны на другую "тряску". если я просто поставлю выходную однотактную штучку, не важно какую - это будет все равно что
резинкой от трусов пытаться раскачать язык колоколу.
Только у меня складывается впечатление от ответов автора, что он бухает? 
да ты просто гений. а рифму на слово звезда можешь придумать?
по себе знаю что если не понимаешь тонкостей то это не более чем попугайщина. без понимания получается унылая самодеятельность в духе домохозяйки с поваренной книгой.
задаешь вопросы - ничего конкретного, шлют куда-то. спрашиваешь почему бы не ответить на прямые вопросы по существу - это оказывается понты.
вы говорите о разных вещах зная то, чего не знаю я, не вдаваясь в подробности. и вопросы остаются.
спрашиваю про ток и прочее - теоретических подсказок не дают даже в общих словах......... я прекрасно знаю что все можно в общих словах в трех предложениях объяснить. прекрасно знаю. практического опыта достаточно от моих собственных объяснений другим людям.

вот кстати плата.
гнезда можно с платы убрать. на плате имеется тройка SMD танталовых конденсаторов 35в
что такое средняя точка накала, да еще и искуственная? зачем она? все таки учитывайте что я с многими вещами не знаком в принципе.
Я бы посоветовал сделать просто оконечник на 6п6с с фазиком на 6н2п и один каскад усиления - посмотри 20/20 от Мезы и к нему уже преамп на ПТ, которые проще, меньше, дешевле и звучат не намного хуже чем лампа, тем более 6н2п.
6н2п не аналог 12ах7 - конструкции отличаются, параметры тоже. У 6 емкость входная меньше.
э
и кстати если поискать 6п6с вместо 6п14п, то что можно сделать можно поконкретней? ссылку на то что ты имел в виду.
это тетрод с 8 штырьками? как его использовать?
и как можно использовать неподобранные если они не слишком разные? подобрать каким-то образом резисторы в катодах?
я не знаю почему 6п14п назвали тут ядовитыми... я в этом мало понимаю.
что значит ядовитые? звук ужасный? почему так?
а еще я люблю 6н2п. просто за то что они в моем радио.
насчет разницы их с 12ах7.... я вот с "сожалением" прочел что их делают на российском заводе и маркируют на них краской 12. какой нибудь Mesa или Electroharmonix. чисто made in russia. а еще такие делают в китае, потому что радиолампы уже практически нигде не делают в мире. есть два завода в россии и подобные в китае. есть еще штучное производство в других местах. Вот такая была для меня новость... то есть современные лампы это и есть 6н2п-четотам. и конструкции ничерта вообще ничем не отличаются. положи две рядом и играй в найди 10 отличий. такие вот дела.