Всем здрасте!

Требуется помощь в выяснении проблемы с Peavey Classic 30.
Суть проблемы: около года назад купил сабж себе на ДР, играл по пару раз в неделю на нем и был доволен.
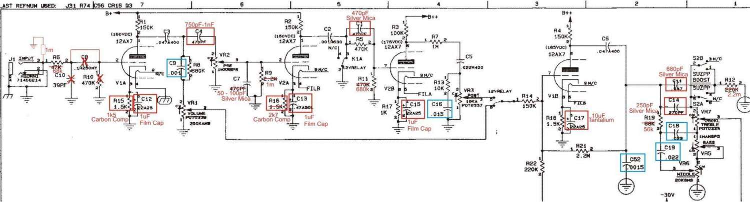
Около 2 месяцев назад, при очередном включении комбарь загудел и потом перестал подавать признаков жизни. То есть никакого звука... Разобрал с приятелем (он с паяльником дружит), глянули..и по внешнему виду резистора R58 определили, что его пробило. Выпаяли, проверили тестером - так и есть. Покупаю в ЧИПе парочку резисторов про-ва Тайвань на 5W 390 Om. ( На всякий, кидаю схему Peavey Classic 30 в аттаче.) Меняем, собираем сабж, ставим лампы... запускаем...фиг. Как выяснилось, банальная невнимательность. Лампы поставили не в том порядке - не с того конца начали. Покупаю новый комплект ламп 12ax7 в преамп, ставлю - все отлично, работает. Но тут надо заметить, что я его проверял где-то на 1/3 мощности по громкости...дальше не стал крутить. Далее решил сделать мод от U-SOUND (схема в аттаче прилагается): все припаяли, проверили - все вроде ок. Включаем, чтобы проверить - о чудо! работает. Играю где-то мин 10 на чистом канале на 1/3 громкости...все ок. Далее включаю OD канал и громкость выкручиваю где-то на 3/4 от максимума - играю минуту, все ок. Потом опять гудеж низкий..и звук трескающийся...еле заметный. В итоге получаю вот это:

Опять выгорает резистор R58!

Есть предположение, что дело именно в лампах оконечника, собираюсь заменить на подобранную четверку.
Кто нибудь из читающих сталкивался с подобным и в чем может быть причина выгорания этого резистора?
Заранее спасибо за содержательные ответы.
