Автор Тема: Нужна схема для Engl tube toner  (Прочитано 4446 раз)

0 Пользователей и 1 Гость просматривают эту тему.

Оффлайн Demon666 Автор темы

  • Эксперт
  • *****
  • Сообщений: 1026
Нужна схема для Engl tube toner
« : Августа 07, 2008, 14:35:07 »
Нужна схема для Engl tube toner. если у кого есть. пожалуйста поделитесь сабжем

Demon6661983(собака)mail.ru

Оффлайн NeCaster

  • Ветеран форума
  • ******
  • Сообщений: 3314
  • Тут никогда не будет вашей рекламы
Re: Нужна схема для Engl tube toner
« Ответ #1 : Августа 12, 2008, 08:00:27 »
Сбросил схему на Е530 и мануал с блок-схемой на сабж. Про отличия Tube Toner от 530-го (если они есть) товарищи подскажут. Но, насколько я знаю, это та же схема.

Оффлайн AZG

  • Живу на форуме
  • *******
  • Сообщений: 95646
  • Санкт-Петербург
    • AZG CUSTOM
Re: Нужна схема для Engl tube toner
« Ответ #2 : Августа 12, 2008, 08:49:27 »
Оф схемы ЭНГЛов фейк чистой воды. На Тьюбтонер есть, сброшу, когда комп подниму.

Оффлайн maestro116

  • Новичок
  • *
  • Сообщений: 12
  • Город Герой Москва
Re: Нужна схема для Engl tube toner
« Ответ #3 : Января 02, 2011, 19:35:21 »
Нужна схема на TUBE TONER, сбросьте, плииз на maestro116@yandex.ru :)

Оффлайн 4el

  • Эксперт
  • *****
  • Сообщений: 2731
  • БАНя полезна для здоровья (с) ЗОЖ
Re: Нужна схема для Engl tube toner
« Ответ #4 : Января 02, 2011, 19:47:47 »
Оф схемы ЭНГЛов фейк чистой воды. На Тьюбтонер есть, сброшу, когда комп подниму.

Интересно. Никто не пробовал писать в тех. поддержку письмо с текстом типа: "Нам в сервис центр принесли в ремонт голову Энгл такую-то обратились к схеме на сайте оказалась фейком, из-за чего ремонт затянулся (пришлось снимать схему), клиент требует неустойку, ждите иск в суд"? :crazy:

Оффлайн AZG

  • Живу на форуме
  • *******
  • Сообщений: 95646
  • Санкт-Петербург
    • AZG CUSTOM
Re: Нужна схема для Engl tube toner
« Ответ #5 : Января 02, 2011, 23:27:07 »
4el,  ;) попробуй... Легко сошлются на секретность информации для внутреннего пользования и т.п.

Оффлайн Olega Sun

  • Частый посетитель
  • **
  • Сообщений: 212
Re: Нужна схема для Engl tube toner
« Ответ #6 : Января 03, 2011, 03:48:07 »
Сбросил схему на Е530 и мануал с блок-схемой на сабж.
было бы очень интересно тоже глянуть, выложи, пожалуйста, здесь :)

Оффлайн maestro116

  • Новичок
  • *
  • Сообщений: 12
  • Город Герой Москва
Re: Нужна схема для Engl tube toner
« Ответ #7 : Января 08, 2011, 20:55:19 »
AZG, парни, ну- сбросьте схему, плиииз!

Оффлайн AZG

  • Живу на форуме
  • *******
  • Сообщений: 95646
  • Санкт-Петербург
    • AZG CUSTOM
Re: Нужна схема для Engl tube toner
« Ответ #8 : Января 08, 2011, 22:08:54 »
Схему чего? 430 или 530?

Оффлайн maestro116

  • Новичок
  • *
  • Сообщений: 12
  • Город Герой Москва
Re: Нужна схема для Engl tube toner
« Ответ #9 : Января 08, 2011, 23:28:13 »
430. Мля, закавыка. Лампы пашут, все напряжения в норме, выходные операционники пашут, звука нет! Еле-еле что то есть, нарастает по мере переключения режимов.

Оффлайн AZG

  • Живу на форуме
  • *******
  • Сообщений: 95646
  • Санкт-Петербург
    • AZG CUSTOM
Re: Нужна схема для Engl tube toner
« Ответ #10 : Января 09, 2011, 00:09:14 »
На Сенде что? И как ты определил, что лампы пашут?

Оффлайн maestro116

  • Новичок
  • *
  • Сообщений: 12
  • Город Герой Москва
Re: Нужна схема для Engl tube toner
« Ответ #11 : Января 09, 2011, 01:18:42 »
Да сижу копаю, мля. Гнездо MONO OUT. Схемно выполнено с полевика, похоже. j117- пара штук,средние ножки соединены, с другого идет на instrumental out. Так вот ни на одной ножке полевиков нет ни единого напряжения. Стоит мощный стабилизатор, похоже. С него через сопротивление должно что то поступать, но не поступает. Рядом с полевиками просто транзистор, с базы прокинут провод на коммутационную панель выключателей. С завода или самопалом- непонятно...Тупо глупо соединяю моно аут с одной из ножкой патчкорда, что через кондер и сопротивление со второй лампы, что идет на панель регуляторов- все прёт. и через моно аут и через стерео и через уши. Мощно, плотно, все ручками регулируется.

... и добавил:

Пардон- J174A, BC547D- рядом, с базы которого проброшен провод.1 и 3 ноги полевиков- звонятся чуть не  в короткую. Пень стал ясен.
« Последнее редактирование: Января 09, 2011, 01:52:07 от maestro116 »

Оффлайн AZG

  • Живу на форуме
  • *******
  • Сообщений: 95646
  • Санкт-Петербург
    • AZG CUSTOM
Re: Нужна схема для Engl tube toner
« Ответ #12 : Января 09, 2011, 07:33:57 »
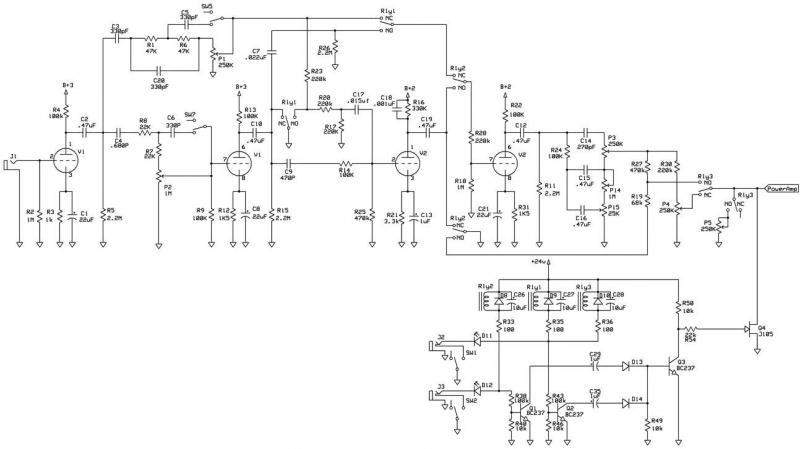
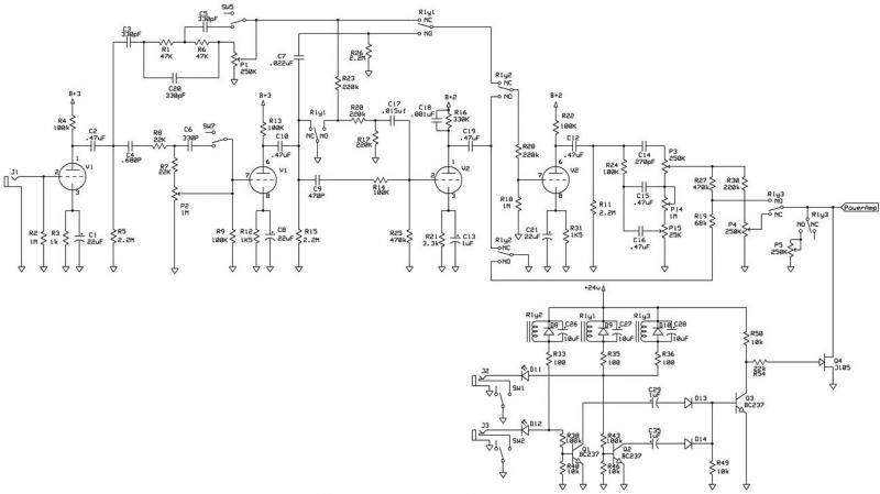
Это схема мюта, она соотвествует заводской схеме. Т.е. фейковости в этой части нет. Можно в целом полевики удалить, но тогда полезут щелчки при переключении каналов и режимов. Лучше восстановить этот узел. Держи схемы 530 и  430-го (оф, но то, что тебе там надо, есть).* Engl_E530.pdf (72.47 КБ - загружено 280 раз.)
« Последнее редактирование: Января 09, 2011, 07:39:30 от AZG »

Оффлайн Мяталист

  • Ветеран форума
  • ******
  • Сообщений: 5743
  • Будь как все. Собирай JCM 800 и SLO 100
Re: Нужна схема для Engl tube toner
« Ответ #13 : Января 09, 2011, 12:28:05 »
AZG, а есть схема тандера? Давно ищу. Это че то там 320й

Оффлайн AZG

  • Живу на форуме
  • *******
  • Сообщений: 95646
  • Санкт-Петербург
    • AZG CUSTOM
Re: Нужна схема для Engl tube toner
« Ответ #14 : Января 09, 2011, 12:43:13 »
Тандер есть, но тоже официальная схема, т.е. пред фейковый в ней. Все забываю перерисовать уточненные номиналы, ибо таскают этот аппарат на обслуживание (ремонта было реально мало).