Автор Тема: Нужна схема гитарного однотакта на 6Ф1П + 6П1П  (Прочитано 1885 раз)

0 Пользователей и 1 Гость просматривают эту тему.

Оффлайн High Hopes Автор темы

  • Опытный
  • ****
  • Сообщений: 931
  • Воля и Разум
Привет, с Новым годом!! Есть новые лампы  6Ф1П ( 2 шт) и одна 6П1П. Какой гитарный усилочек можно на них забацать ? Как вообще звучат эти лампы в гитарном усилении? Они больше подходят я так понимаю для чистого и лоугейнового звука? Посоветуйте схемы с 6Ф1П  в преде и 6П1П в оконечнике ( однотакт) . Хочу собрать что-то маломощное для дома

Оффлайн akl

  • Живу на форуме
  • *******
  • Сообщений: 8114
  • не шарю ваще
6п1п вроде вместо 6п6с можно применять, вроде как аналог ???

Оффлайн High Hopes Автор темы

  • Опытный
  • ****
  • Сообщений: 931
  • Воля и Разум
6п1п вроде вместо 6п6с можно применять, вроде как аналог ???
  Спасибо, поищу схемы)

Оффлайн runing

  • Живу на форуме
  • *******
  • Сообщений: 12572
  • Киев
High Hopes, думаю схем гитарных однотактов для тебя не проблема отыскать самому. 6п1п вроде по анодному напряжению чуть слабее, чем 6п6с.
В остальном всё можно делать так же. Я бы рекомендовал делать оконечник максимально линейным, а всякие перегрузы формировать предом.
В таком случае важно не подавать избыточный сигнал на оконечник, что бы не превышать его перегрузочную способность.

Оффлайн High Hopes Автор темы

  • Опытный
  • ****
  • Сообщений: 931
  • Воля и Разум
High Hopes, думаю схем гитарных однотактов для тебя не проблема отыскать самому. 6п1п вроде по анодному напряжению чуть слабее, чем 6п6с.
В остальном всё можно делать так же. Я бы рекомендовал делать оконечник максимально линейным, а всякие перегрузы формировать предом.
В таком случае важно не подавать избыточный сигнал на оконечник, что бы не превышать его перегрузочную способность.
Понял, поищу)))

Оффлайн Сергей Куфлей

  • Завсегдатай
  • ***
  • Сообщений: 389
  • toiler
« Последнее редактирование: Января 01, 2015, 16:36:15 от Сергей Куфлей »

Оффлайн High Hopes Автор темы

  • Опытный
  • ****
  • Сообщений: 931
  • Воля и Разум
Спасибо за ссылки, а то с оконечником на 6П1П разобрался- там схема простая. А вот лампочка 6Ф1П очень интересная . Одна половинка- триод,  а другая- пентод. А в ссылках как раз это всё подробно описано))) ;) ;)

Оффлайн High Hopes Автор темы

  • Опытный
  • ****
  • Сообщений: 931
  • Воля и Разум
Нашёл одну нормальную схему хай-гейнового преампа на 2-х 6Ф1П , но звук по семплам не особо впечатлил. Вернее я оценил конечно же что автор смог выжать из этих ламп более менее нормальный звук, но у меня почему то собирать этот  преамп желания нет . Тем более что есть уже 2 готовых 3-х канальных хайгейновых премпа- СЛО-100 и СЛОРектотвин ( спаял раньше) . На чистом 6Ф1П не понравиласть вообще, очень глухо звучит. Хочется какой-то качественный средне гейновый маршалоподобный перегруз в духе АС/DC  , с оконечником на 6П1П . Поэтому решил что внимания стоит только лампа 6П1П , её можно использовать в маломощном однотакте .
« Последнее редактирование: Января 02, 2015, 18:05:39 от High Hopes »

Оффлайн Vitallka

  • Эксперт
  • *****
  • Сообщений: 1175
  • Антиум
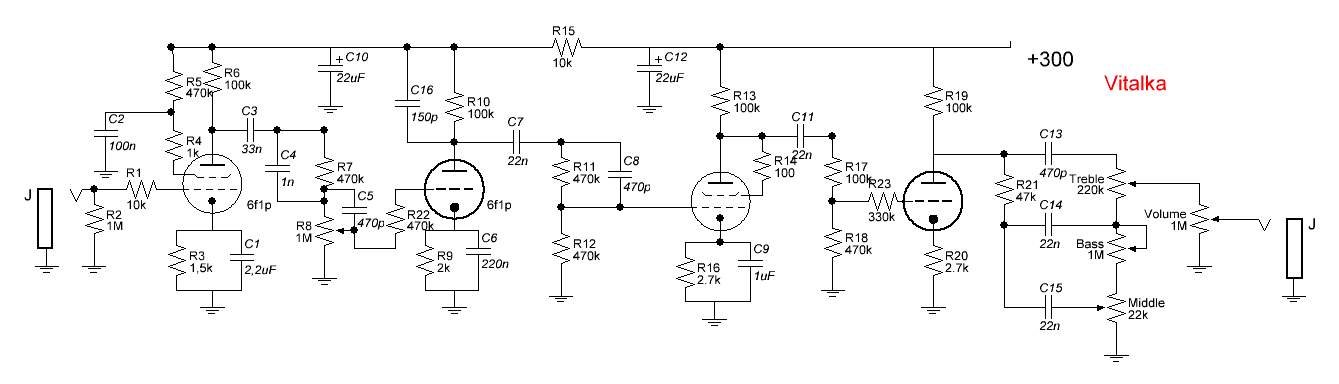
Можно выбросить все после третьего каскада, а из четвертого сделать КП

Оффлайн High Hopes Автор темы

  • Опытный
  • ****
  • Сообщений: 931
  • Воля и Разум
Можно выбросить все после третьего каскада, а из четвертого сделать КП
Спасибо ))

Оффлайн Олег Кононов

  • Частый посетитель
  • **
  • Сообщений: 207
  • Чайник
Можно выбросить все после третьего каскада, а из четвертого сделать КП
И получим Маршалловский пред с неМаршалловским звуком. Эта лампочка при больших уровнях невкусно грузится. 4 каскада усиления будут лучше звучать.

Оффлайн Vitallka

  • Эксперт
  • *****
  • Сообщений: 1175
  • Антиум
Нормально она грузится - я проверял :)