Автор Тема: Нужна схема преда со звучанием SLP 1959 в положении vol 8-10.  (Прочитано 1583 раз)

0 Пользователей и 1 Гость просматривают эту тему.

Оффлайн runing

  • Живу на форуме
  • *******
  • Сообщений: 12572
  • Киев
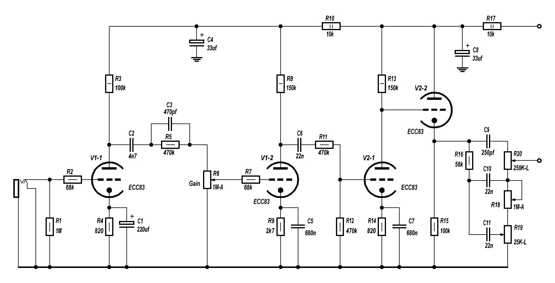
на выходных попробовал  несколько вариантов,  но лично меня пока ни один не устроил.
   

А что попробовал и почему не устроило?

Попробуй такой вариант:


2074641-0
« Последнее редактирование: Декабря 14, 2015, 10:41:34 от runing »

Оффлайн Rolly

  • Живу на форуме
  • *******
  • Сообщений: 9052
  • Мнение - не повод получить пулю сразу.
Склоняюсь к мысли, что надо бы влепить  т/б   перед последним каскадом перегрузки, чтобы  менять фактуру  перегрузки, а не выходные тембра.
когда я написал про эмуляцию, имел ввиду именно этот вариант.

Оффлайн hellslayer Автор темы

  • Эксперт
  • *****
  • Сообщений: 1966
  • Зарегистрированный
Я с начала 12-го года  не паял ничего гитарного, мозги разучились мыслить) 

Оффлайн Vlds

  • Эксперт
  • *****
  • Сообщений: 2621
Нужен звук плекси - как ни крути, а надо повторять и грузить ФИ, ТБ перед ним. Про смешивания низа и верха Азнаур уже всё сказал. Всё остальное не будет похоже на именно оттенок плекси.