Автор Тема: octal madness - что за усилитель?  (Прочитано 2136 раз)

0 Пользователей и 1 Гость просматривают эту тему.

Оффлайн Leronchik Автор темы

  • Эксперт
  • *****
  • Сообщений: 1642
  • Отошёл ненадолго покурить...
octal madness - что за усилитель?
« : Мая 24, 2015, 16:04:33 »
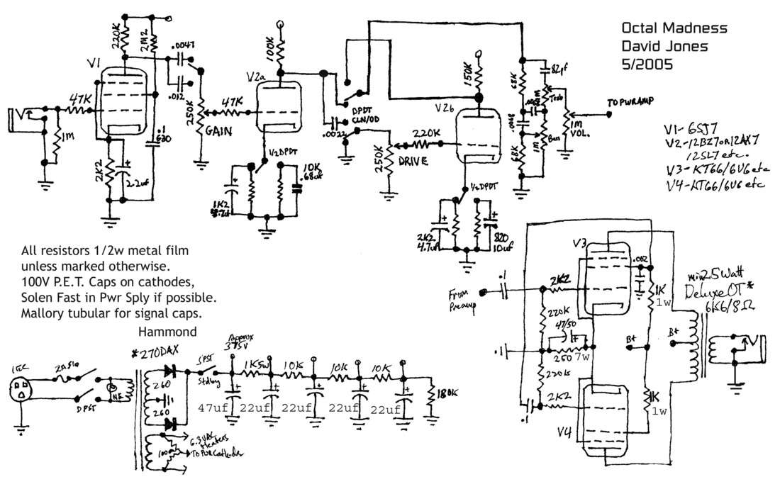
Вот, встретил на просторах интернета - octal madness david jones amplifier. Поиск в  архивах гитарплеера ответа не дал. Может кто встречался с таким чудом, а еще лучше собирал. Стоит ли он вообще внимания и сборки? Усилитель имеет интересное построение выходного каскада. В общем кто что знает о нем, выкладывайте!

Оффлайн runing

  • Живу на форуме
  • *******
  • Сообщений: 12572
  • Киев
Re: octal madness - что за усилитель?
« Ответ #1 : Мая 24, 2015, 16:16:04 »
Твою схему я не пробовал, пробовал давно его другую схему:

1878608-0


* OctalFatness.mp3

Впечатления не помню  :)

Оффлайн Rolly

  • Живу на форуме
  • *******
  • Сообщений: 9055
  • Мнение - не повод получить пулю сразу.
Re: octal madness - что за усилитель?
« Ответ #2 : Мая 24, 2015, 16:24:19 »
Оконечник типа селфсплит GeorgeM тут такие рекламировал. Работает в классе А только, иначе кривой режим получается.
« Последнее редактирование: Мая 24, 2015, 16:26:22 от Rolly »

Оффлайн Leronchik Автор темы

  • Эксперт
  • *****
  • Сообщений: 1642
  • Отошёл ненадолго покурить...
Re: octal madness - что за усилитель?
« Ответ #3 : Мая 24, 2015, 16:54:36 »
runing, мне звук твоего варианта этого усилителя понравился. Собрать этот усилок что ли? Что то руки чешуться. Все "нормальные" люди крафтом зимой занимаются, а меня летом, в жару прёт :) . Вот только этот хитрый выходник чесать лоб заставляет.


Оффлайн runing

  • Живу на форуме
  • *******
  • Сообщений: 12572
  • Киев
Re: octal madness - что за усилитель?
« Ответ #4 : Мая 24, 2015, 17:01:59 »
только этот хитрый выходник чесать лоб заставляет.

А чем он хитрый? Обычный SЕ ???

Я такой ставил.


Оффлайн Прохожий_

  • Эксперт
  • *****
  • Сообщений: 1955
    • Звукозапись и создание музыки
Re: octal madness - что за усилитель?
« Ответ #5 : Мая 24, 2015, 17:13:18 »
runing, а что там в блоке питания за хитрая штуковина на irf820? Для сага (amp sag) что ли?

Оффлайн Vitallka

  • Эксперт
  • *****
  • Сообщений: 1175
  • Антиум
Re: octal madness - что за усилитель?
« Ответ #6 : Мая 24, 2015, 17:15:06 »
Если просто сэлф-сплит интересует, то есть еще FireFly - http://www.ax84.com/index.php/oldprojects.html?project_id=firefly

Оффлайн Leronchik Автор темы

  • Эксперт
  • *****
  • Сообщений: 1642
  • Отошёл ненадолго покурить...
Re: octal madness - что за усилитель?
« Ответ #7 : Мая 24, 2015, 17:16:34 »
Да я не за трансформатор, я имел ввиду оконечный каскад в моей схеме. Видимо не правильно выразился - сори!
Почитал немного инфы по "self-split" схемам, вроде интересная штука. Мощности много не выкачаеш, но совмещает плюсы однотакта и двухтактника . Наверное закачу рукава, соберу в виде макетки на октальных лампах.

Оффлайн Ден2

  • Ветеран форума
  • ******
  • Сообщений: 4278
Re: octal madness - что за усилитель?
« Ответ #8 : Мая 24, 2015, 17:45:29 »
Съем сигнала со второй сетки - это что-то новое, не видел такого. Это работает?

Оффлайн runing

  • Живу на форуме
  • *******
  • Сообщений: 12572
  • Киев
Re: octal madness - что за усилитель?
« Ответ #9 : Мая 24, 2015, 17:54:49 »
Съем сигнала со второй сетки - это что-то новое, не видел такого. Это работает?

Не пойму, где ты такое увидел?

Оффлайн Leronchik Автор темы

  • Эксперт
  • *****
  • Сообщений: 1642
  • Отошёл ненадолго покурить...
Re: octal madness - что за усилитель?
« Ответ #10 : Мая 24, 2015, 18:04:53 »
Съем сигнала со второй сетки - это что-то новое, не видел такого. Это работает?
Так правильно там выходной каскад нарисован или что то не то? То же смущает что управляющая сетка V4  идет через конденсатор на 2-ю сетку V3 и там заземляется через конденсатор ??? Почему сразу не заземлить , а не вести на 2-ю сетку ?

Оффлайн Rolly

  • Живу на форуме
  • *******
  • Сообщений: 9055
  • Мнение - не повод получить пулю сразу.
Re: octal madness - что за усилитель?
« Ответ #11 : Мая 24, 2015, 18:10:35 »
В верхней схеме принципиально нарисовано правильно. Повторюсь, такой вариант уже рассматривался в крафте и был даже мод на Ерасова гта-15.

Оффлайн runing

  • Живу на форуме
  • *******
  • Сообщений: 12572
  • Киев
Re: octal madness - что за усилитель?
« Ответ #12 : Мая 24, 2015, 18:14:02 »
runing, а что там в блоке питания за хитрая штуковина на irf820? Для сага (amp sag) что ли?

Незнаю, я БП делал по классической схеме, со средней точкой на землю.

Оффлайн Sofa_Guitarrero

  • Опытный
  • ****
  • Сообщений: 712
  • Диванщик! Из палаты мер и весов! BMWMotorrad-труЪ!
Re: octal madness - что за усилитель?
« Ответ #13 : Мая 24, 2015, 18:48:03 »
runing, а что там в блоке питания за хитрая штуковина на irf820? Для сага (amp sag) что ли?
Источник тока. А вот для чего, самому интересно :)

Оффлайн Олег Кононов

  • Частый посетитель
  • **
  • Сообщений: 207
  • Чайник
Re: octal madness - что за усилитель?
« Ответ #14 : Мая 24, 2015, 18:50:00 »
а что там в блоке питания за хитрая штуковина на irf820? Для сага (amp sag) что ли?
Это он лишнюю напругу таким образом гасил. Или подгонял напряжение питания под режим выходного каскада. Не нашел стабилитроны на такие напряжение и ток. Я сам так иногда делаю  ;)

... и добавил:

Источник тока. А вот для чего, самому интересно :)
Регулируемый мощный стабилитрон.