Здравствуйте!
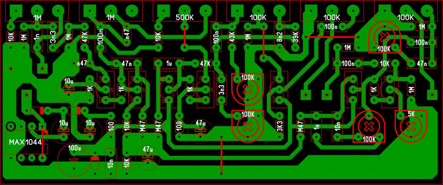
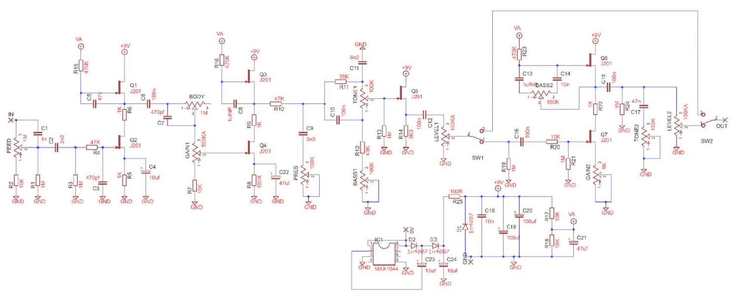
Собрал сей сабж (схема, лейка и т.д. прилагается).
Звук понравился, особенно с сингловым Стратокастером. Даже в транзисторный комбо звучит нормально, не "песочит".
Сегодня у друга гитариста ДР, вот и подарочек готов

При разводке платы допустил ошибочку - перепутал 1-ый и 3-ий выводы регулятора "Tone". Т.е. регулируется в обратную сторону.