Автор Тема: Околокрафтовский флуд  (Прочитано 2831728 раз)

Лёха2009 (+ 1 Скрытых) и 15 Гостей просматривают эту тему.

Оффлайн Ден2

  • Ветеран форума
  • ******
  • Сообщений: 4278
Re: Околокрафтовский флуд
« Ответ #16470 : Сентября 22, 2018, 10:02:09 »
В PODax толкатели с пружинками, думаю не сильно критично будет

Отлично. В очередной раз спасибо за помощь!

upd. В наличии всё равно были только 15мм :D буду резать в размер.
« Последнее редактирование: Сентября 22, 2018, 11:06:02 от Ден2 »

Оффлайн alkuz

  • Ветеран форума
  • ******
  • Сообщений: 4481
  • Зарегистрированный
    • http://
Re: Околокрафтовский флуд
« Ответ #16471 : Сентября 22, 2018, 11:42:11 »
Ден2, кстати, хочу сразу предупредить - в толкателях, в этих самых пружинках, есть что-то типа пластиковых наконечников, которые ничем не закреплены. Вылетают и теряются на раз  ;)

Оффлайн Ден2

  • Ветеран форума
  • ******
  • Сообщений: 4278
Re: Околокрафтовский флуд
« Ответ #16472 : Сентября 23, 2018, 06:58:51 »
Ден2, кстати, хочу сразу предупредить - в толкателях, в этих самых пружинках, есть что-то типа пластиковых наконечников, которые ничем не закреплены. Вылетают и теряются на раз  ;)

Спасибо, учту обязательно.

Оффлайн ku2

  • Опытный
  • ****
  • Сообщений: 524
  • Санкт-Петербург
Re: Околокрафтовский флуд
« Ответ #16473 : Сентября 23, 2018, 20:33:43 »
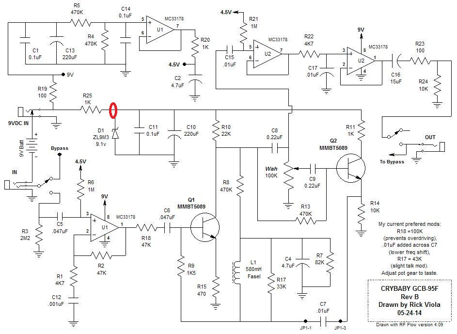
скажите сколько жрет GBC95F на smd ? с 9.1 v падает напруга до 8.5 v / блок питания 0.2A


Оффлайн Валентин Гаврилов

  • Эксперт
  • *****
  • Сообщений: 2448
  • Long live Rock-n-Roll !!
Re: Околокрафтовский флуд
« Ответ #16474 : Сентября 23, 2018, 20:54:05 »
Да вроде и "жрать"-то нечему .  Ну ,навскидку, 4-5 мА  должно быть

Оффлайн ku2

  • Опытный
  • ****
  • Сообщений: 524
  • Санкт-Петербург
Re: Околокрафтовский флуд
« Ответ #16475 : Сентября 23, 2018, 21:30:02 »
хотел сделать led mod вот такой как здесь и  напруга упала до 6.6 v при включении лампочка загорается / может кондер течет или стабилитрон ?






« Последнее редактирование: Сентября 23, 2018, 21:38:27 от ku2 »

Оффлайн sadky

  • Эксперт
  • *****
  • Сообщений: 2657
Re: Околокрафтовский флуд
« Ответ #16476 : Сентября 23, 2018, 21:43:01 »
ku2,  где измерял напряжение? В какой точке подключал свой LED-mod? Прямо с разъёма или после резистора?

Оффлайн ku2

  • Опытный
  • ****
  • Сообщений: 524
  • Санкт-Петербург
Re: Околокрафтовский флуд
« Ответ #16477 : Сентября 23, 2018, 22:06:12 »
подключал с плюса стабилитрона .. измерял там же /
в этом ошибка?

« Последнее редактирование: Сентября 23, 2018, 22:10:55 от ku2 »

Оффлайн sadky

  • Эксперт
  • *****
  • Сообщений: 2657
Re: Околокрафтовский флуд
« Ответ #16478 : Сентября 23, 2018, 22:49:33 »
Угу ;)
На резисторе, что перед ним, полтора вольта и падает.
Математик, блин.. :pozor:
Два с половиной вольта, ессно.
« Последнее редактирование: Сентября 23, 2018, 22:51:30 от sadky »

Оффлайн ku2

  • Опытный
  • ****
  • Сообщений: 524
  • Санкт-Петербург
Re: Околокрафтовский флуд
« Ответ #16479 : Сентября 23, 2018, 23:00:19 »
перепаял все заработало - Спасибо - sadky :) :) :)

Оффлайн sadky

  • Эксперт
  • *****
  • Сообщений: 2657
Re: Околокрафтовский флуд
« Ответ #16480 : Сентября 23, 2018, 23:09:01 »
ku2,   :i_am_so_happy:

Оффлайн ku2

  • Опытный
  • ****
  • Сообщений: 524
  • Санкт-Петербург
Re: Околокрафтовский флуд
« Ответ #16481 : Сентября 24, 2018, 00:48:51 »
dunlop GCB95F classic wah MOD -LED -Q -........звук специфический :) :) :)









« Последнее редактирование: Сентября 24, 2018, 01:34:22 от ku2 »

Оффлайн Tuvalu

  • Опытный
  • ****
  • Сообщений: 592
  • GuitarPlayer.Ru fan!
Re: Околокрафтовский флуд
« Ответ #16482 : Сентября 24, 2018, 07:33:57 »
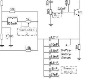
В схеме из Ответа #16479 ошибка. С12 должен быть не 1, а 10 нФ. Это цепь предкоррекции, она поднимает частоты, начиная с 3,4 кГц. Пост-коррекция - R22/C17, только она зеркально срезает частоты, начиная с тех же с 3,4 кГц. Это сделано для уменьшения СЧ-ВЧ-шума. А то, что сделано сейчас - 4,7 кОм/1 нФ,  способствует росту усиления, начиная с 34 кГц, что совершенно бессмысленно.

Онлайн Geezer

  • Живу на форуме
  • *******
  • Сообщений: 12827
  • Atypique
Re: Околокрафтовский флуд
« Ответ #16483 : Сентября 24, 2018, 09:02:58 »
ku2, есть вариант мод LED-мода: если заземлить затвор полевика через ёмкость примерно 1000 пф, то получится фишка slow-glow, то есть плавное загорание светодиода, дающая примочке визуальную "ламповую" солидность. Рекомендую попробовать ;)

Оффлайн ku2

  • Опытный
  • ****
  • Сообщений: 524
  • Санкт-Петербург
Re: Околокрафтовский флуд
« Ответ #16484 : Сентября 24, 2018, 09:12:22 »
ku2, есть вариант мод LED-мода: если заземлить затвор полевика через ёмкость примерно 1000 пф, то получится фишка slow-glow, то есть плавное загорание светодиода, дающая примочке визуальную "ламповую" солидность. Рекомендую попробовать ;)
спасибо попробую

... и добавил:



« Последнее редактирование: Сентября 25, 2018, 08:48:37 от ku2 »