Автор Тема: Околокрафтовский флуд  (Прочитано 2824609 раз)

Даниил Олегович, Лёха2009 и 5 Гостей просматривают эту тему.

Оффлайн ku2

  • Опытный
  • ****
  • Сообщений: 524
  • Санкт-Петербург
Re: Околокрафтовский флуд
« Ответ #17310 : Декабря 10, 2018, 16:27:36 »
Ещё Behringer

Оффлайн Tander

  • Ветеран форума
  • ******
  • Сообщений: 3732
    • Efremoff
Re: Околокрафтовский флуд
« Ответ #17311 : Декабря 10, 2018, 16:34:35 »
Так в том то и дело - что хочется найти этот порог, когда мы еще и по звуку очень хороши, но и по цене-доступности компонентов вытягиваем нормальную цену конечного продукта. Плюс панасоники эти мелкие - сняты с производства и рано или поздно закончатся, и лучше уже начинать сейчас искать какую-то подходящую альтернативу.

ЧТо значит многослойка?

Panasonic ECQV - Stacked Metalized Poliester film capacitors
SR Passives MPEM - Metallized Polyester Film Capacitor
WIMA FKS2 -  polyester (PET) film and foil capacitors
KEMET R82 - metallized polyester film (wound or stacked technology)
EPCOS MKT - Metallized Polyester Film Capacitors

т.е. все вроде похожи по технологии...

Оффлайн Geezer

  • Живу на форуме
  • *******
  • Сообщений: 12802
  • Atypique
Re: Околокрафтовский флуд
« Ответ #17312 : Декабря 10, 2018, 16:42:07 »
https://www.youtube.com/watch?v=Pal0OMTYxSA
Для тех, кому не лень искать истину ;)

Оффлайн AZG Автор темы

  • Живу на форуме
  • *******
  • Сообщений: 95569
  • Санкт-Петербург
    • AZG CUSTOM
Re: Околокрафтовский флуд
« Ответ #17313 : Декабря 10, 2018, 17:18:17 »
Tander, Многослойка - это керамика. Все СМД-шки на 90% на многослойке собраны. Звук соответсвующий. Плохим назвать не получится, все относительно ОК, но разницу с пленкой слышно хорошо при прямом сравнении. Жестче звук, более плоский.

А на счет порога - так по сути вся пленка, кроме ну совсем хлама, ОК. Там просто нюансы. Уверен, что с вариантами от WIMA, Vishay, EPCOS и т.п. не прогадаешь.

Оффлайн ku2

  • Опытный
  • ****
  • Сообщений: 524
  • Санкт-Петербург
Re: Околокрафтовский флуд
« Ответ #17314 : Декабря 10, 2018, 19:22:33 »
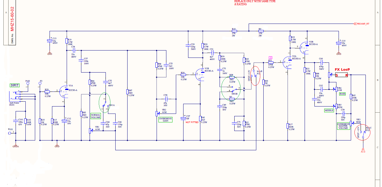
просачивается перегруз в чистый канал....gain на ноль.все нормально  ...что делать ?
(нажмите чтобы показать/спрятать)
Схема
« Последнее редактирование: Декабря 18, 2018, 13:34:30 от ku2 »

Оффлайн sadky

  • Эксперт
  • *****
  • Сообщений: 2654
Re: Околокрафтовский флуд
« Ответ #17315 : Декабря 10, 2018, 19:31:47 »
ku2,  добавить ещё одну релюшку и глушить на массу,например - с гейна грязного канала.

Оффлайн ku2

  • Опытный
  • ****
  • Сообщений: 524
  • Санкт-Петербург
Re: Околокрафтовский флуд
« Ответ #17316 : Декабря 10, 2018, 19:36:46 »
ku2,  добавить ещё одну релюшку и глушить на массу,например - с гейна грязного канала.
а говорят что надо какой то кондер увеличить...только какой ?
(нажмите чтобы показать/спрятать)


... и добавил:

здесь что то есть про эту Болезнь но про MHZ40.. в схемах обозначения разные [urlhttp://www.marshallforum.com/threads/does-anyone-know-about-mods-for-the-haze.14227/
(нажмите чтобы показать/спрятать)


... и добавил:

http://www.marshallforum.com/threads/does-anyone-know-about-mods-for-the-haze.14227/
« Последнее редактирование: Декабря 18, 2018, 13:35:14 от ku2 »

Оффлайн trengtor

  • Ветеран форума
  • ******
  • Сообщений: 4843
  • Диванный блюз-блендер
    • Ремонт [комбо]усилителей и педалей эффектов, в т.ч. бутиковых
Re: Околокрафтовский флуд
« Ответ #17317 : Декабря 10, 2018, 19:54:55 »
ku2, как уже сказал sadky, когда включаешь чистый, вход грязного каскада надо сажать на массу. 

Оффлайн ku2

  • Опытный
  • ****
  • Сообщений: 524
  • Санкт-Петербург
Re: Околокрафтовский флуд
« Ответ #17318 : Декабря 10, 2018, 19:59:50 »
ku2,  добавить ещё одну релюшку и глушить на массу,например - с гейна грязного канала.
кинул провод на ползунок гейна помогло....

... и добавил:

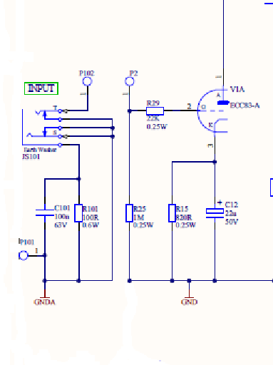
trengtor  а это чего на хитрый вход..не могу понять
(нажмите чтобы показать/спрятать)


... и добавил:

корпус джека на массу через кондер и резистор :pozor:

... и добавил:

ku2, как уже сказал sadky, когда включаешь чистый, вход грязного каскада надо сажать на массу.
Спаибо trengtor  sadky

... и добавил:

« Последнее редактирование: Декабря 18, 2018, 13:36:06 от ku2 »

Оффлайн trengtor

  • Ветеран форума
  • ******
  • Сообщений: 4843
  • Диванный блюз-блендер
    • Ремонт [комбо]усилителей и педалей эффектов, в т.ч. бутиковых
Re: Околокрафтовский флуд
« Ответ #17319 : Декабря 10, 2018, 21:22:28 »
ku2, сади на землю вход второго каскада

Оффлайн ku2

  • Опытный
  • ****
  • Сообщений: 524
  • Санкт-Петербург
Re: Околокрафтовский флуд
« Ответ #17320 : Декабря 10, 2018, 21:48:41 »
OK
« Последнее редактирование: Декабря 10, 2018, 21:58:29 от ku2 »

Оффлайн Tander

  • Ветеран форума
  • ******
  • Сообщений: 3732
    • Efremoff
Re: Околокрафтовский флуд
« Ответ #17321 : Декабря 10, 2018, 22:14:38 »
Tander, Многослойка - это керамика. Все СМД-шки на 90% на многослойке собраны. Звук соответсвующий. Плохим назвать не получится, все относительно ОК, но разницу с пленкой слышно хорошо при прямом сравнении. Жестче звук, более плоский.

Не-не, чтож я совсем чтоль умом тронулся?  Керамику больше 1нф - стараюсь в звуке не использовать. Там электролит в питании зашунтировать - это одно, но чтобы через него звук шел - не, спасибо, только пикушки, и только где керамика обоснована больше, чем слюда например.

Оффлайн AZG Автор темы

  • Живу на форуме
  • *******
  • Сообщений: 95569
  • Санкт-Петербург
    • AZG CUSTOM
Re: Околокрафтовский флуд
« Ответ #17322 : Декабря 10, 2018, 23:10:48 »
Не-не, чтож я совсем чтоль умом тронулся?  Керамику больше 1нф - стараюсь в звуке не использовать. Там электролит в питании зашунтировать - это одно, но чтобы через него звук шел - не, спасибо, только пикушки, и только где керамика обоснована больше, чем слюда например.

А ты сравни чтобы знать зачем и почему. Зато дешево! Этим не гнушаются и многие отечественные производители. Ладно бы в линейных цепях, но на перегрузах...

Я применяю, но сугубо в спикосимах напольников. Там нормально, главное компактность этого узла.

Оффлайн Geezer

  • Живу на форуме
  • *******
  • Сообщений: 12802
  • Atypique
Re: Околокрафтовский флуд
« Ответ #17323 : Декабря 10, 2018, 23:41:05 »
Про керамические конденсаторы смотрим с 14-й минуты :):
https://www.youtube.com/watch?v=VT83OZpOPAE

Оффлайн Bulldozerrr

  • Эксперт
  • *****
  • Сообщений: 2935
Re: Околокрафтовский флуд
« Ответ #17324 : Декабря 11, 2018, 08:23:35 »
А ты сравни чтобы знать зачем и почему. Зато дешево! Этим не гнушаются и многие отечественные производители. Ладно бы в линейных цепях, но на перегрузах...
Это вы Маричева и Ерасова имеете в виду?