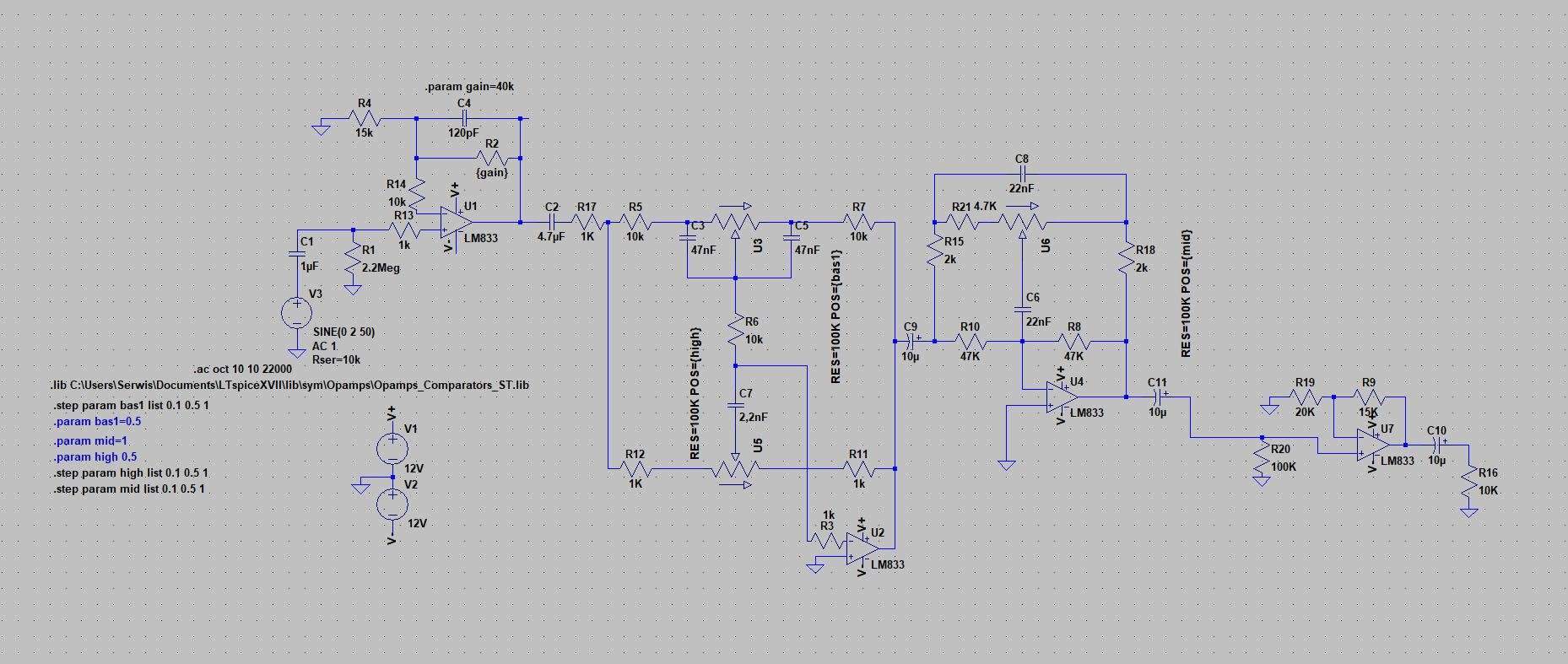
Ну, все же попробовал 2 полосы реализовать на одном оу, и отдельно середину - на еще одном. В сумме - отлично укладываемся в счетверенный ОУ.
Схема получилась такой вот:

Рулится оно офигенно (+|- 12-15дБ, в правильной широте и пунктах), судя по графику:

Немного намешано с цветами - но суть - на каждый регулятор (низ, середина, верх) - дано три значения - минимальное, посередине, максимум.
Выглядит очень неплохо. Осталось подобрать КУ входного и выходного каскада, чтобы мы укладывались в диапазон по напряжению питания.
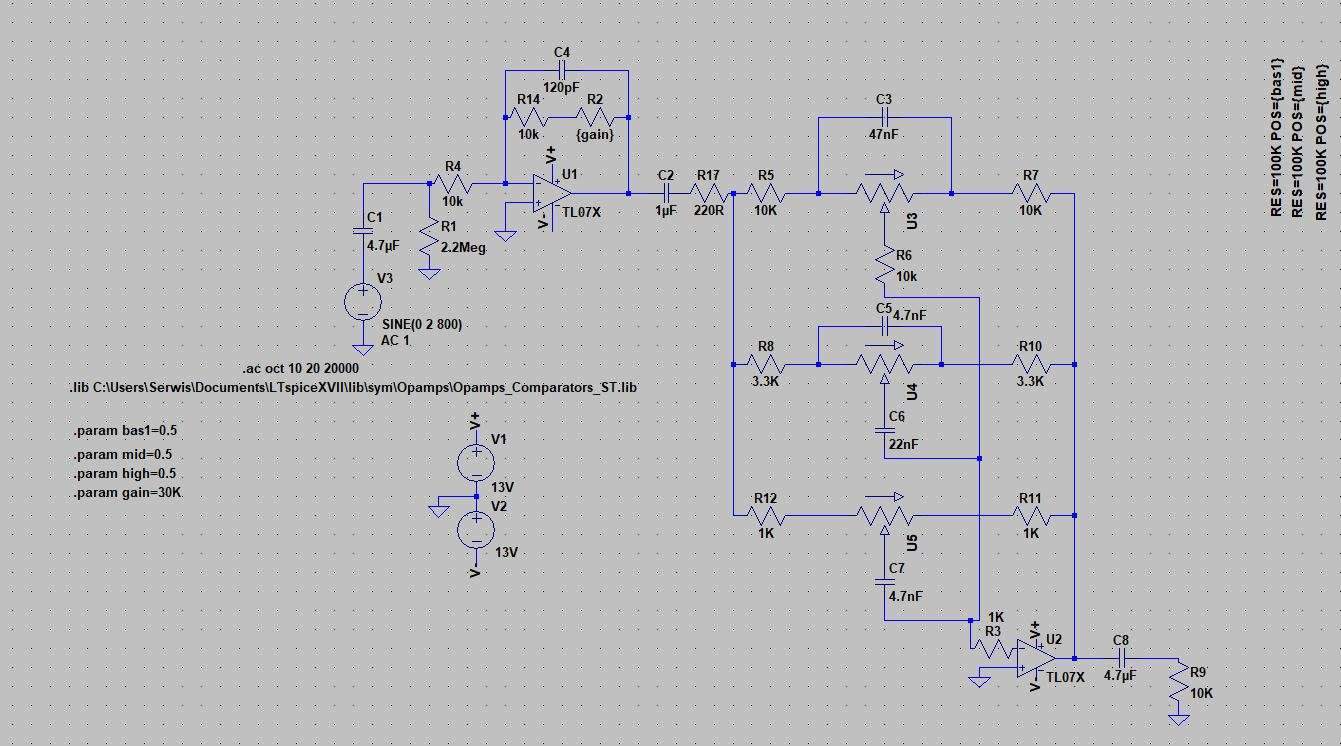
... и добавил:А нафиг тогда R1 2М2 ?
да-да.. знаю. На всякий случай. ))
... и добавил:И да - последний ОУ - пределал на обычный повторитель, а не так как на схеме.
... и добавил:И, если у нас неинверт по входу - то нафиг не нужен такой балшой конденсатор. )) 22-47nF - там более чем достаточно.
... и добавил:В общем - это можно уже пробовать макетить. ))