Автор Тема: Околокрафтовский флуд  (Прочитано 2815181 раз)

0 Пользователей и 3 Гостей просматривают эту тему.

Оффлайн AZG Автор темы

  • Живу на форуме
  • *******
  • Сообщений: 95534
  • Санкт-Петербург
    • AZG CUSTOM
Re: Околокрафтовский флуд
« Ответ #18300 : Апреля 06, 2019, 16:24:47 »
ku2, Можно ничего не перекручивать. Измерь итоговую анодку и итоговый ток ламп. Там все автоматом встает в режим. Ну при условии, что не догадался стабилизировать смещение.

Оффлайн Aleksander8

  • Опытный
  • ****
  • Сообщений: 884
    • Ламповая лаборатория
Re: Околокрафтовский флуд
« Ответ #18301 : Апреля 06, 2019, 16:26:35 »
Но соответствует ГОСТ на качество электрической энергии. :crazy:
Если мне не изменяет память, у нас электроэнергия делится на два класса.
 ;)

Оффлайн ku2

  • Опытный
  • ****
  • Сообщений: 524
  • Санкт-Петербург
Re: Околокрафтовский флуд
« Ответ #18302 : Апреля 06, 2019, 17:05:10 »
ku2, Можно ничего не перекручивать. Измерь итоговую анодку и итоговый ток ламп. Там все автоматом встает в режим. Ну при условии, что не догадался стабилизировать смещение.
смещение не стабилизированное..но у меня при 400v было 22ma..а при 430v стало 25ma вроде или я чего то путаю.. должно уменьшится ? например 20ma при 430v ?
« Последнее редактирование: Апреля 06, 2019, 17:14:14 от ku2 »

Оффлайн Валентин Гаврилов

  • Эксперт
  • *****
  • Сообщений: 2435
  • Long live Rock-n-Roll !!
Re: Околокрафтовский флуд
« Ответ #18303 : Апреля 06, 2019, 17:38:21 »
ku2,  Да всё нормально .  430В анодного и 25мА  - в допуске по мощности лампы .

Оффлайн ku2

  • Опытный
  • ****
  • Сообщений: 524
  • Санкт-Петербург
Re: Околокрафтовский флуд
« Ответ #18304 : Апреля 06, 2019, 17:47:56 »
ku2,  Да всё нормально .  430В анодного и 25мА  - в допуске по мощности лампы .
это больше 75 процентов..я делаю 60-65  процентов..но это на вкус и цвет
« Последнее редактирование: Апреля 06, 2019, 18:18:30 от ku2 »

Оффлайн AZG Автор темы

  • Живу на форуме
  • *******
  • Сообщений: 95534
  • Санкт-Петербург
    • AZG CUSTOM
Re: Околокрафтовский флуд
« Ответ #18305 : Апреля 06, 2019, 17:49:19 »
смещение не стабилизированное..но у меня при 400v было 22ma..а при 430v стало 25ma вроде или я чего то путаю.. должно уменьшится ? например 20ma при 430v ?

Проверяй причины. При увеличении питающей сети повышается не только анодка, но и напряжение смещения, которое снижает ток. По сути лампа остается в режиме автоматически.

Оффлайн ku2

  • Опытный
  • ****
  • Сообщений: 524
  • Санкт-Петербург
Re: Околокрафтовский флуд
« Ответ #18306 : Апреля 06, 2019, 17:57:54 »
Проверяй причины. При увеличении питающей сети повышается не только анодка, но и напряжение смещения, которое снижает ток. По сути лампа остается в режиме автоматически.
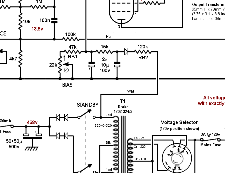
вот схема это от / ерасова blackspace / собрано точно по ней..там стабилитрон стоит вольт вроде на 30..может из за него?
(нажмите чтобы показать/спрятать)
« Последнее редактирование: Апреля 06, 2019, 18:20:41 от ku2 »

Оффлайн AZG Автор темы

  • Живу на форуме
  • *******
  • Сообщений: 95534
  • Санкт-Петербург
    • AZG CUSTOM
Re: Околокрафтовский флуд
« Ответ #18307 : Апреля 06, 2019, 18:03:25 »
ku2, На стабилитроне просто фиксированная просадка напряжения в 30В. Но повторять все-равно должно.

Оффлайн ku2

  • Опытный
  • ****
  • Сообщений: 524
  • Санкт-Петербург
Re: Околокрафтовский флуд
« Ответ #18308 : Апреля 06, 2019, 18:14:22 »
да должно -34v ..при повышении сетевого должно повышаться например -36v..может пот глючит /гуляет/  поставлю постоянный буду наблюдать

... и добавил:

спасибо AZG это дело надо мониторить
« Последнее редактирование: Апреля 06, 2019, 18:16:40 от ku2 »

Оффлайн AZG Автор темы

  • Живу на форуме
  • *******
  • Сообщений: 95534
  • Санкт-Петербург
    • AZG CUSTOM
Re: Околокрафтовский флуд
« Ответ #18309 : Апреля 06, 2019, 18:20:26 »
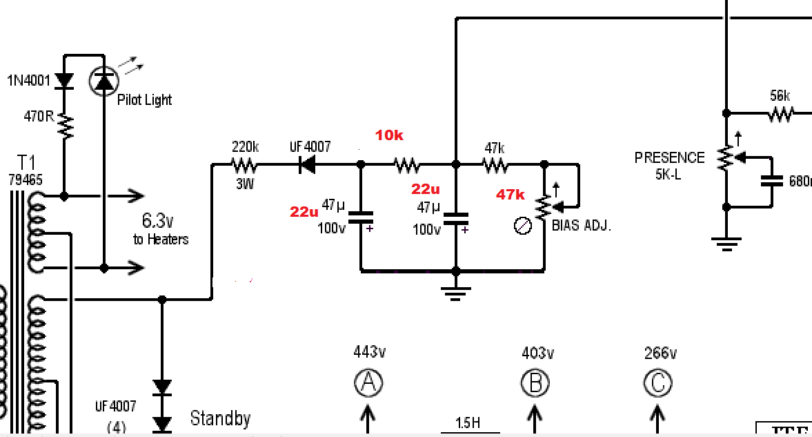
ku2, Можно просто пересобрать цепочку по классике. Перед диодом гасящий резистор которым подобрать требуемое напряжение смещения при подстроечнике на середину и стабилитрон убрать заменив на перемычку. Немного удобнее и без сюрпризов.

Оффлайн ku2

  • Опытный
  • ****
  • Сообщений: 524
  • Санкт-Петербург
Re: Околокрафтовский флуд
« Ответ #18310 : Апреля 06, 2019, 18:25:05 »
ku2, Можно просто пересобрать цепочку по классике. Перед диодом гасящий резистор которым подобрать требуемое напряжение смещения при подстроечнике на середину и стабилитрон убрать заменив на перемычку. Немного удобнее и без сюрпризов.
типо этого
(нажмите чтобы показать/спрятать)


... и добавил:

подобрать 120к поменьше номинал
« Последнее редактирование: Апреля 06, 2019, 18:29:48 от ku2 »

Оффлайн AZG Автор темы

  • Живу на форуме
  • *******
  • Сообщений: 95534
  • Санкт-Петербург
    • AZG CUSTOM
Re: Околокрафтовский флуд
« Ответ #18311 : Апреля 06, 2019, 19:06:06 »
ku2, Да, самая адекватная схема. Проверена временем и миллионом конструкций.

120К в случае отвода очень много. Там порядка 1к-10к в среднем. Подбирать как я выше описал.

Оффлайн ku2

  • Опытный
  • ****
  • Сообщений: 524
  • Санкт-Петербург
Re: Околокрафтовский флуд
« Ответ #18312 : Апреля 06, 2019, 19:48:15 »
OK

... и добавил:

С днём рождения Александр Евгеньевич!
(нажмите чтобы показать/спрятать)
« Последнее редактирование: Апреля 07, 2019, 14:08:25 от ku2 »

Оффлайн ku2

  • Опытный
  • ****
  • Сообщений: 524
  • Санкт-Петербург
Re: Околокрафтовский флуд
« Ответ #18313 : Апреля 08, 2019, 16:54:03 »
Проверяй причины. При увеличении питающей сети повышается не только анодка, но и напряжение смещения, которое снижает ток. По сути лампа остается в режиме автоматически.
собрал другую схему смещения..результат тот же..При увеличении питающей сети повышается анодка и ток катода ..при повышении сети на 10 вольт  напряжение смещения поднимается на 1 вольт ..но ток на катоде растет на 1ma  а не падает...в чем причина ? :hmmm:
(нажмите чтобы показать/спрятать)


... и добавил:

прибавляю потенциометром отрицательное напряжение ток падает
« Последнее редактирование: Апреля 08, 2019, 17:09:32 от ku2 »

Оффлайн Валентин Гаврилов

  • Эксперт
  • *****
  • Сообщений: 2435
  • Long live Rock-n-Roll !!
Re: Околокрафтовский флуд
« Ответ #18314 : Апреля 08, 2019, 17:16:42 »
Так ток и должен расти при повышении сетевого . Они все так работают .