Автор Тема: Околокрафтовский флуд  (Прочитано 2815188 раз)

0 Пользователей и 1 Гость просматривают эту тему.

Оффлайн akl

  • Живу на форуме
  • *******
  • Сообщений: 8114
  • не шарю ваще
Re: Околокрафтовский флуд
« Ответ #18825 : Июня 21, 2019, 08:24:18 »
Ну, со слов больных, вроде как наличие цепей фильтрации, предохранителя - существенно усугубляют симптомы
ну можно же например сделать фирменный чудо-предохранитель, который из золота и прогрет должным образом, так что только улучшает музыкальность сцены. А то ладанка с кристаллами - это уж совсем для дурачков :pozor:

Оффлайн trengtor

  • Ветеран форума
  • ******
  • Сообщений: 4841
  • Диванный блюз-блендер
    • Ремонт [комбо]усилителей и педалей эффектов, в т.ч. бутиковых
Re: Околокрафтовский флуд
« Ответ #18826 : Июня 21, 2019, 14:03:07 »
Поделитесь, у кого есть, схемой мода по врезке петли в Vox Night Train 15.

Оффлайн AZG Автор темы

  • Живу на форуме
  • *******
  • Сообщений: 95534
  • Санкт-Петербург
    • AZG CUSTOM
Re: Околокрафтовский флуд
« Ответ #18827 : Июня 21, 2019, 15:38:03 »
trengtor, А что там сложного то? Типовую на ЛНД и перед фазиком. Чтобы ничего не резать, можно кондер на фазик выпаять и предусмотреть его на плате петли. В отверстия два провода на вх и вых петли. Земля и питание и так понятно.

схема то есть?
« Последнее редактирование: Июня 21, 2019, 15:40:59 от AZG »

Оффлайн trengtor

  • Ветеран форума
  • ******
  • Сообщений: 4841
  • Диванный блюз-блендер
    • Ремонт [комбо]усилителей и педалей эффектов, в т.ч. бутиковых
Re: Околокрафтовский флуд
« Ответ #18828 : Июня 21, 2019, 16:05:49 »
AZG, был еще какой-то вариант, который упоминается в апокрифах западных форумов. Правда, первоисточника я так и не нашел.

Оффлайн AZG Автор темы

  • Живу на форуме
  • *******
  • Сообщений: 95534
  • Санкт-Петербург
    • AZG CUSTOM
Re: Околокрафтовский флуд
« Ответ #18829 : Июня 21, 2019, 16:53:22 »
trengtor, зачем? Я вообще не понимаю мысль сидеть и что-то искать когда все и так решается простым способом. Делается модуль петли на основе исходной схемы аппарата. Нюансов всегда много. Посему готовых решений мало и смысла в них не много. Часто готовые попадаются от полуучек, тогда ценность готового ниже нуля.

Оффлайн trengtor

  • Ветеран форума
  • ******
  • Сообщений: 4841
  • Диванный блюз-блендер
    • Ремонт [комбо]усилителей и педалей эффектов, в т.ч. бутиковых
Re: Околокрафтовский флуд
« Ответ #18830 : Июня 21, 2019, 18:04:42 »
схема то есть?

Ну, что-то есть. Пришли, если не сложно, ее финальный релиз – сверю со своими. Проверю, верно ли у меня.

Оффлайн AZG Автор темы

  • Живу на форуме
  • *******
  • Сообщений: 95534
  • Санкт-Петербург
    • AZG CUSTOM
Re: Околокрафтовский флуд
« Ответ #18831 : Июня 21, 2019, 18:51:12 »
Ну, что-то есть. Пришли, если не сложно, ее финальный релиз – сверю со своими. Проверю, верно ли у меня.

Ответил... ;)

Оффлайн crazygeek

  • Частый посетитель
  • **
  • Сообщений: 244
  • GuitarPlayer.Ru fan!
Re: Околокрафтовский флуд
« Ответ #18832 : Июня 22, 2019, 20:48:41 »
Внезапно стала раскаляться одна из двух выходных ламп в фендероиде (по мотивам https://guitarplayer.ru/index.php?topic=372079). Причем так что через несколько секунд после включения можно стейк на ней жарить. Пробовал менять лампы на другой комплект -- все то же самое. На что в таком случае смотреть в первую очередь? Лампы 6L6EH, если что, менял на 6L6GC STR.

Оффлайн Aleksander8

  • Опытный
  • ****
  • Сообщений: 884
    • Ламповая лаборатория
Re: Околокрафтовский флуд
« Ответ #18833 : Июня 22, 2019, 21:01:12 »
Причем так что через несколько секунд после включения можно стейк на ней жарить.
Возможен пробой разделительного конденсатора. Проверить напряжение на управляющей сетке греющейся лампы.

Оффлайн Medvedeff8

  • Ветеран форума
  • ******
  • Сообщений: 3026
  • Слабоумие и отвага!
Re: Околокрафтовский флуд
« Ответ #18834 : Июня 22, 2019, 21:18:56 »
Возможен пробой разделительного конденсатора. Проверить напряжение на управляющей сетке греющейся лампы.
Причем, это нужно было сделать в первую очередь, перед тем, как менять лампы. А так - и второй комплект поджарил.

Оффлайн crazygeek

  • Частый посетитель
  • **
  • Сообщений: 244
  • GuitarPlayer.Ru fan!
Re: Околокрафтовский флуд
« Ответ #18835 : Июня 23, 2019, 19:04:26 »
Возможен пробой разделительного конденсатора. Проверить напряжение на управляющей сетке греющейся лампы.
Странное дело: вынул шасси из корпуса и симптомы исчезли. Померил напряжение на обоих управляющих сетках -- ~48 вольт.
Выходит, что где-то контакт пропадает, или наоборот появляется?

Оффлайн alkuz

  • Ветеран форума
  • ******
  • Сообщений: 4481
  • Зарегистрированный
    • http://
Re: Околокрафтовский флуд
« Ответ #18836 : Июня 23, 2019, 20:58:25 »
Странное дело: вынул шасси из корпуса и симптомы исчезли. Померил напряжение на обоих управляющих сетках -- ~48 вольт.
Выходит, что где-то контакт пропадает, или наоборот появляется?
Электроника наука о контактах  :old:

Оффлайн FINikk

  • Ветеран форума
  • ******
  • Сообщений: 4568
  • Санкт-Петербург
Re: Околокрафтовский флуд
« Ответ #18837 : Июня 23, 2019, 23:03:59 »
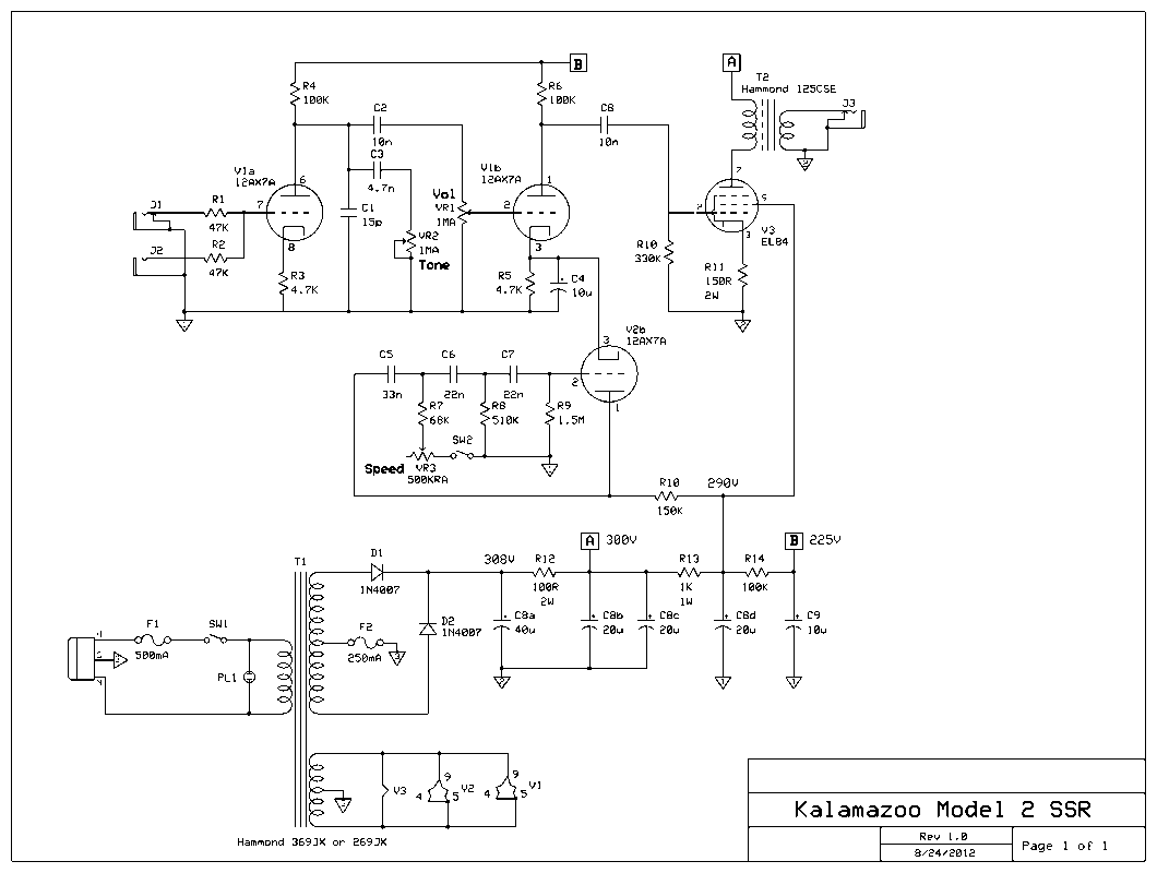
можно ли добавить регулятор depth в тремоло
(нажмите чтобы показать/спрятать)
« Последнее редактирование: Июня 24, 2019, 09:00:57 от FINikk »

Оффлайн Dying Fetus

  • Moderator
  • *****
  • Сообщений: 10308
  • DIYng Fetus
    • http://cathar.ru
Re: Околокрафтовский флуд
« Ответ #18838 : Июня 24, 2019, 10:55:28 »
FINikk, можно. конкретно этот усилитель сделан? а то можно поглядывать на виброчамп

Оффлайн FINikk

  • Ветеран форума
  • ******
  • Сообщений: 4568
  • Санкт-Петербург
Re: Околокрафтовский флуд
« Ответ #18839 : Июня 24, 2019, 10:59:11 »
FINikk, можно. конкретно этот усилитель сделан? а то можно поглядывать на виброчамп
именно этот сделан . работает но глубина чересчур убавить бы как