Автор Тема: Околокрафтовский флуд  (Прочитано 2818492 раз)

0 Пользователей и 2 Гостей просматривают эту тему.

Оффлайн necrolust

  • Ветеран форума
  • ******
  • Сообщений: 5235
  • Псков , группа Ledum, бас , вокал .
Re: Околокрафтовский флуд
« Ответ #19515 : Сентября 23, 2019, 09:42:10 »
necrolust, начать с проверки электролитических конденсаторов. Дальше – покаскадно осциллографом.
сам то делать не буду. Мне просто надо знать, если это возможно по моему описанию понять, насколько там всё плохо может быть. 

Оффлайн bottle

  • Ветеран форума
  • ******
  • Сообщений: 6388
  • решил включить дурачка
Re: Околокрафтовский флуд
« Ответ #19516 : Сентября 23, 2019, 10:16:52 »
...насколько там всё плохо может быть. 
Если нет ни  дыма, ни огня, то ничего фатального :)

Оффлайн FINikk

  • Ветеран форума
  • ******
  • Сообщений: 4569
  • Санкт-Петербург
Re: Околокрафтовский флуд
« Ответ #19517 : Сентября 23, 2019, 10:19:18 »
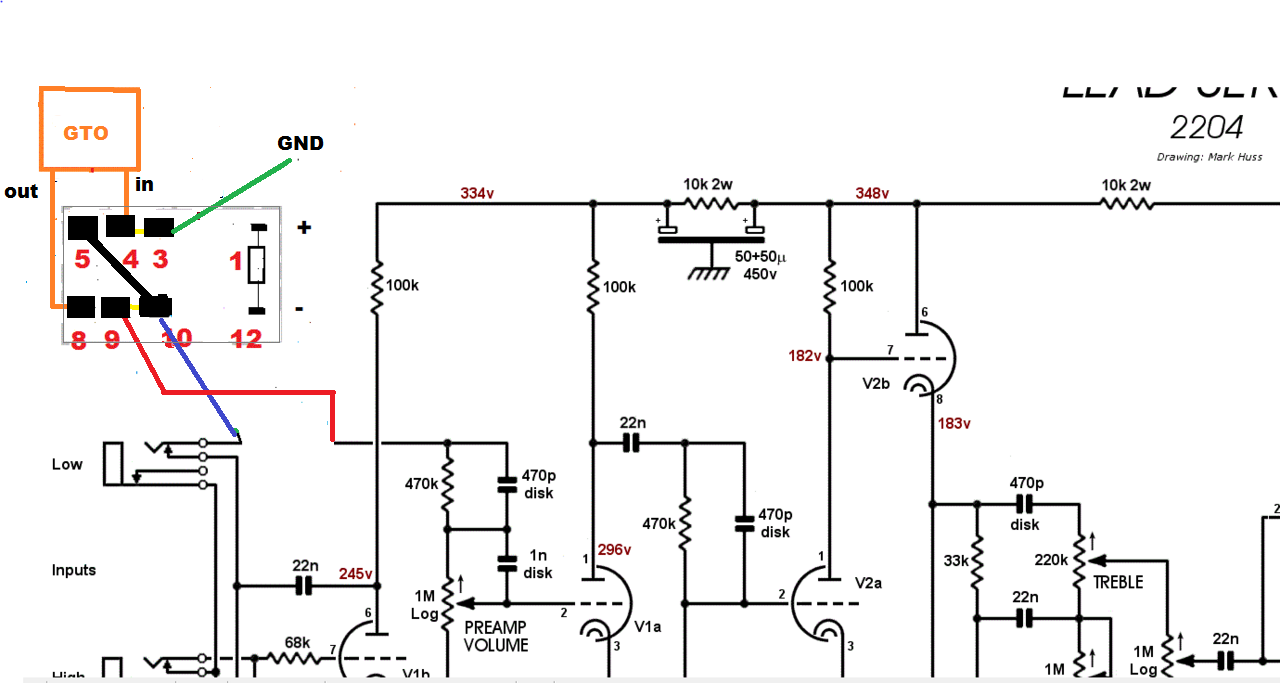
FINikk, Пойдет, но вход ГТО надо на землю сажать при байпасе...

На подвижный контакт одной секции вешаем вход ГТО, вывод NC на землю, NO на вход ЛО.
На подвижный второй секции вход ламповой части, вывод NC на вход ЛО, NO на выход ГТО.
вроде как то так..Спасибо AZG
(нажмите чтобы показать/спрятать)
« Последнее редактирование: Сентября 23, 2019, 10:21:48 от FINikk »

Оффлайн trengtor

  • Ветеран форума
  • ******
  • Сообщений: 4841
  • Диванный блюз-блендер
    • Ремонт [комбо]усилителей и педалей эффектов, в т.ч. бутиковых
Re: Околокрафтовский флуд
« Ответ #19518 : Сентября 23, 2019, 13:57:53 »
сам то делать не буду. Мне просто надо знать, ...насколько там всё плохо может быть.

Если сам по себе живой – то ничего страшного, просто надо будет заменить то, что бито молью трачено временем и прошлыми владельцами.

Оффлайн Андрей 545

  • Эксперт
  • *****
  • Сообщений: 2020
  • GuitarPlayer.Ru fan!
Re: Околокрафтовский флуд
« Ответ #19519 : Сентября 23, 2019, 14:40:04 »
Если сам по себе живой – то ничего страшного, просто надо будет заменить то, что бито молью трачено временем и прошлыми владельцами.
В общем:
"Всё в реку! К чертовой матери!" (С) х\ф "Тридцать три".  ;D

Оффлайн necrolust

  • Ветеран форума
  • ******
  • Сообщений: 5235
  • Псков , группа Ledum, бас , вокал .
Re: Околокрафтовский флуд
« Ответ #19520 : Сентября 23, 2019, 15:49:12 »
Если сам по себе живой – то ничего страшного, просто надо будет заменить то, что бито молью трачено временем и прошлыми владельцами.
спасибо.

Оффлайн Dying Fetus

  • Moderator
  • *****
  • Сообщений: 10308
  • DIYng Fetus
    • http://cathar.ru
Re: Околокрафтовский флуд
« Ответ #19521 : Сентября 23, 2019, 15:52:35 »
ну не поверю, тчо никто тут не балуется ШИМ на досуге

Оффлайн Алексей Ф

  • Эксперт
  • *****
  • Сообщений: 2261
  • GuitarPlayer.Ru fan!
Re: Околокрафтовский флуд
« Ответ #19522 : Сентября 23, 2019, 20:09:56 »
Досуг..
Не до суг, понимаешь ))
Об чем вопрос проясни?

Парни, а кто-нибудь древними клавишами увлекается? Ищу схему Univox Jazzman JM15 (Crumar), выпускались пару лет в начале 70-х.
Крамеры есть почти все, а этот видимо по спекам Юнивоксов, фрагментами совпадает схемотехника с их аппаратами тех лет, но увы, именно фрагментами. Можно было бы снять по факту, но проблема в том, что клавиши побывали в многочисленных ремонтах разных эпох, некоторые части схемы изрядно перепаяны. Нет доверия ни к номиналам, ни к собственно схеме.

Оффлайн FINikk

  • Ветеран форума
  • ******
  • Сообщений: 4569
  • Санкт-Петербург
Re: Околокрафтовский флуд
« Ответ #19523 : Сентября 23, 2019, 22:37:29 »
AZG   скажи пожалуйста при поднятии накала..где прицепить сто омники...если  вариант  со средней точкой понятно по фото...у меня две обмотки в параллель по 3.5 A...к какой лампе ? или где удобно ?   и еще от платы GTO   куда землю цеплять ? она около входных джеков
(нажмите чтобы показать/спрятать)
« Последнее редактирование: Сентября 23, 2019, 22:44:27 от FINikk »

Оффлайн AZG Автор темы

  • Живу на форуме
  • *******
  • Сообщений: 95553
  • Санкт-Петербург
    • AZG CUSTOM
Re: Околокрафтовский флуд
« Ответ #19524 : Сентября 23, 2019, 23:14:58 »
FINikk, Сигнальную землю от ГТО туда, где идет подключение этого ГТО. Т.е. максимально близко ко входу. Но стоит вообще потыркаться при таком монтаже, где будет наиболее оптимально.

100 ом лучше всего в месте максимального потребления. Это силовые лампы.

Оффлайн FINikk

  • Ветеран форума
  • ******
  • Сообщений: 4569
  • Санкт-Петербург
Re: Околокрафтовский флуд
« Ответ #19525 : Сентября 24, 2019, 07:59:16 »
FINikk, Сигнальную землю от ГТО туда, где идет подключение этого ГТО. Т.е. максимально близко ко входу. Но стоит вообще потыркаться при таком монтаже, где будет наиболее оптимально.

100 ом лучше всего в месте максимального потребления. Это силовые лампы.
понял благодарю  :chelobiting:

Оффлайн Dying Fetus

  • Moderator
  • *****
  • Сообщений: 10308
  • DIYng Fetus
    • http://cathar.ru
Re: Околокрафтовский флуд
« Ответ #19526 : Сентября 24, 2019, 09:53:41 »
Досуг..
Не до суг, понимаешь ))
Об чем вопрос проясни?

Парни, а кто-нибудь древними клавишами увлекается? Ищу схему Univox Jazzman JM15 (Crumar), выпускались пару лет в начале 70-х.
Крамеры есть почти все, а этот видимо по спекам Юнивоксов, фрагментами совпадает схемотехника с их аппаратами тех лет, но увы, именно фрагментами. Можно было бы снять по факту, но проблема в том, что клавиши побывали в многочисленных ремонтах разных эпох, некоторые части схемы изрядно перепаяны. Нет доверия ни к номиналам, ни к собственно схеме.

есть микросхемка, надо понять по простому, работает ли она)
по всей логике мультиметром я должен поймать на выходе какое-то напряжение и если его нет, то смотреть тактовый?

Оффлайн AntonVIP

  • Живу на форуме
  • *******
  • Сообщений: 13729
  • Люблю качественную музыку в стиле "мясо"
    • Страница на ютубе
Re: Околокрафтовский флуд
« Ответ #19527 : Сентября 24, 2019, 09:57:04 »
Dying Fetus, а осцил есть, чтоб глянуть форму сигнала на выходе? Тогда, по идее, можно будет сразу распознать работоспособность

Оффлайн Dying Fetus

  • Moderator
  • *****
  • Сообщений: 10308
  • DIYng Fetus
    • http://cathar.ru
Re: Околокрафтовский флуд
« Ответ #19528 : Сентября 24, 2019, 10:00:12 »
Dying Fetus, а осцил есть, чтоб глянуть форму сигнала на выходе? Тогда, по идее, можно будет сразу распознать работоспособность
был бы осцил, вопросов бы не было)) я бы посмотрел все сигналы, но его нет и добраться до него не получится.... :pozor:
и мс ещё в свободной продаже не найти,, надо выписывать в китаях

Оффлайн Алексей Ф

  • Эксперт
  • *****
  • Сообщений: 2261
  • GuitarPlayer.Ru fan!
Re: Околокрафтовский флуд
« Ответ #19529 : Сентября 24, 2019, 10:16:21 »
Вообще-то в даташите есть и параметры и схема для измерений. Вольтметр покажет некий rms, да.