Автор Тема: Околокрафтовский флуд  (Прочитано 2819544 раз)

0 Пользователей и 1 Гость просматривают эту тему.

Оффлайн Aleksander8

  • Опытный
  • ****
  • Сообщений: 884
    • Ламповая лаборатория
Re: Околокрафтовский флуд
« Ответ #19530 : Сентября 24, 2019, 10:38:25 »
был бы осцил, вопросов бы не было))
Есть же какие-то схемы щупов и программы осциллографов. Не такая уж у вас частота, чтобы звуковая карта компа не увидела.

Оффлайн Geezer

  • Живу на форуме
  • *******
  • Сообщений: 12778
  • Atypique
Re: Околокрафтовский флуд
« Ответ #19531 : Сентября 24, 2019, 12:45:30 »
Товарищи, без осциллографа жить никак нельзя - это как рентген для схем.
Купил себе компактный осциллограф DSO, и перестал пользоваться привычным С1-65.
Цена вопроса - около 1500 рублей.
Питается от 9В/200мА, занимает на столе минимум места. Настоятельно рекомендую :)
https://yadi.sk/i/Mmo646IUnaSVpA

Оффлайн GeorgeM

  • Ветеран форума
  • ******
  • Сообщений: 5430
  • тайный агент sovietguitars.com на ГП
Re: Околокрафтовский флуд
« Ответ #19532 : Сентября 24, 2019, 13:03:23 »
Товарищи, без осциллографа жить никак нельзя - это как рентген для схем.
Купил себе компактный осциллограф DSO, и перестал пользоваться привычным С1-65.
Цена вопроса - около 1500 рублей.
Питается от 9В/200мА, занимает на столе минимум места. Настоятельно рекомендую :)
https://yadi.sk/i/Mmo646IUnaSVpA

я сперва купил себе 138ой дсо, поигрался - купил нормальный аналоговый LG 6", 138ой отдал... потом всётаки купил себе такую же игрушку в белом корпусе, всякую мелочёвку смотреть.
В ламповые дела оно всёравно никак почти.
А уж звукашкой лезть во что нибудь где больше вольта - вообще стрёмно.
« Последнее редактирование: Сентября 24, 2019, 13:10:17 от GeorgeM »

Оффлайн Dying Fetus

  • Moderator
  • *****
  • Сообщений: 10308
  • DIYng Fetus
    • http://cathar.ru
Re: Околокрафтовский флуд
« Ответ #19533 : Сентября 24, 2019, 13:20:43 »
Товарищи, без осциллографа жить никак нельзя - это как рентген для схем.

это если этим заниматься постоянно.
я не ремонтник, не мастер тяливизеров, не чиню телефоны.
я и станцию то пару раз в месяц включаю  ???

Оффлайн Aleksander8

  • Опытный
  • ****
  • Сообщений: 884
    • Ламповая лаборатория
Re: Околокрафтовский флуд
« Ответ #19534 : Сентября 24, 2019, 13:41:43 »
А уж звукашкой лезть во что нибудь где больше вольта - вообще стрёмно.
И программкой RMAA ни кто не пользуется?
Максимум 2В. Проверено. Но не на ноутбуке. Щуп-делитель с компенсатором.
Жаль, сюда 30 Мб не влезет.
Могу выложить на гугл диск.

Оффлайн Geezer

  • Живу на форуме
  • *******
  • Сообщений: 12778
  • Atypique
Re: Околокрафтовский флуд
« Ответ #19535 : Сентября 24, 2019, 14:07:26 »
А вот вопрос по низковольтному лампочному перегрузу Butler Tube Driver.
Есть ли среди обладателей его владельцы осциллографов, чтобы показать картинки его работы?
Интересуют картинки на втором аноде до темброблока, с перегрузом от чистого до меандра, с входным сигналом с шагом через 10 дБ.
Как альтернатива, пойдёт и другой подобный по глубине перегруз.

Оффлайн FINikk

  • Ветеран форума
  • ******
  • Сообщений: 4569
  • Санкт-Петербург
Re: Околокрафтовский флуд
« Ответ #19536 : Сентября 24, 2019, 15:46:47 »
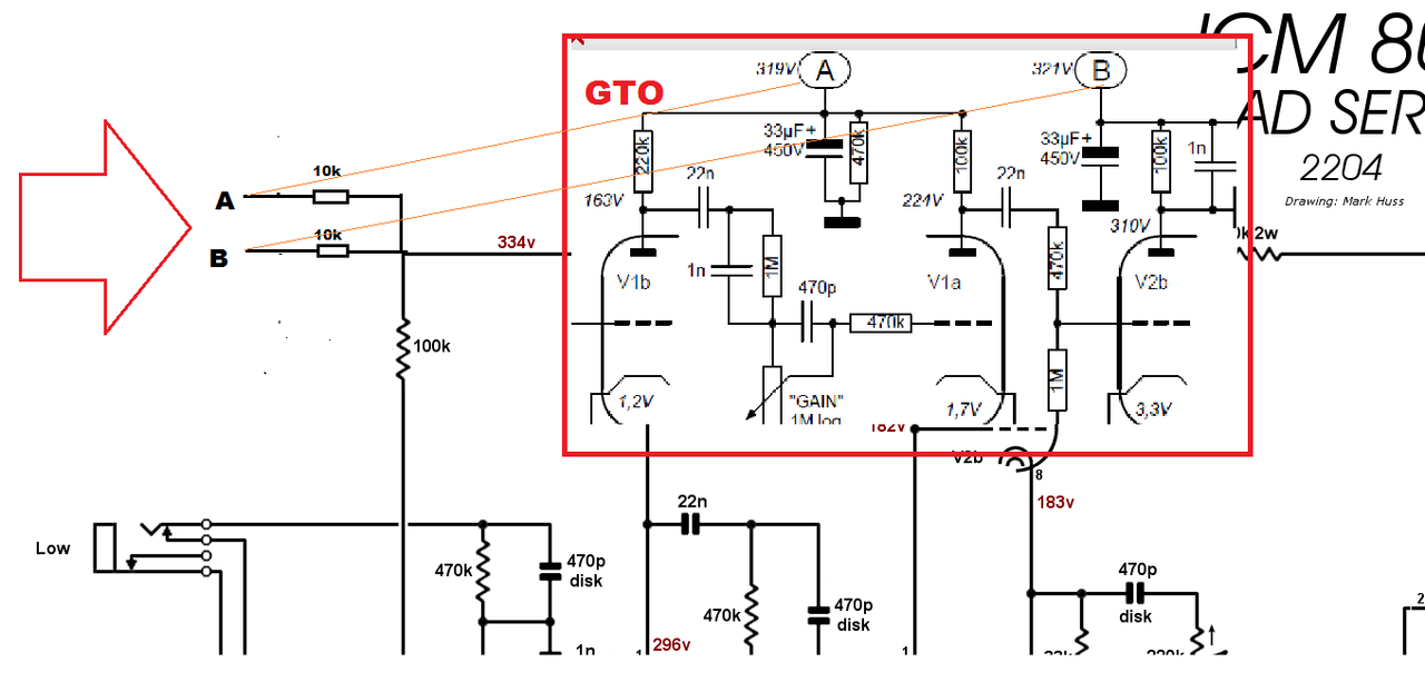
AZG а как правильно питание организовать для GTO от 800ки ? я вот тут набросал на фото
[
(нажмите чтобы показать/спрятать)

Оффлайн Tony Boom

  • Завсегдатай
  • ***
  • Сообщений: 267
  • GuitarPlayer.Ru fan!
Re: Околокрафтовский флуд
« Ответ #19537 : Сентября 24, 2019, 17:49:29 »
Здравствуйте, подскажите пожалуйста, на чем макетируют ламповые устройства? или так же как и педальки на бредбордах?

Оффлайн alkuz

  • Ветеран форума
  • ******
  • Сообщений: 4481
  • Зарегистрированный
    • http://
Re: Околокрафтовский флуд
« Ответ #19538 : Сентября 24, 2019, 17:52:59 »
Здравствуйте, подскажите пожалуйста, на чем макетируют ламповые устройства? или так же как и педальки на бредбордах?
любой айлетборд по сути макетка

Оффлайн Tony Boom

  • Завсегдатай
  • ***
  • Сообщений: 267
  • GuitarPlayer.Ru fan!
Re: Околокрафтовский флуд
« Ответ #19539 : Сентября 24, 2019, 17:55:20 »
любой айлетборд по сути макетка
Спасибо, т.е. макетирование ламповых устройств обязательно подразумевает пайку?

Оффлайн alkuz

  • Ветеран форума
  • ******
  • Сообщений: 4481
  • Зарегистрированный
    • http://
Re: Околокрафтовский флуд
« Ответ #19540 : Сентября 24, 2019, 18:01:23 »
Спасибо, т.е. макетирование ламповых устройств обязательно подразумевает пайку?
Ну, передернуть "на ходу" вряд-ли безболезненно получится  ;)

Оффлайн Tony Boom

  • Завсегдатай
  • ***
  • Сообщений: 267
  • GuitarPlayer.Ru fan!
Re: Околокрафтовский флуд
« Ответ #19541 : Сентября 24, 2019, 18:08:11 »
Спасибо, хотя это печалит.

Оффлайн tom cat

  • Эксперт
  • *****
  • Сообщений: 1846
  • На мой век металлолома хватит...
Re: Околокрафтовский флуд
« Ответ #19542 : Сентября 24, 2019, 18:19:14 »
Друзья, а есть у кого  либо проверенная схема и лей аут однотакта (типа Принстона фендеровского) с вибрато и ревером пружинным на борту? Поделитесь пожалуйста, если не жалко. Заранее благодарен!

Оффлайн Алексей Ф

  • Эксперт
  • *****
  • Сообщений: 2261
  • GuitarPlayer.Ru fan!
Re: Околокрафтовский флуд
« Ответ #19543 : Сентября 24, 2019, 18:27:49 »
Неужели нет?

Оффлайн AZG Автор темы

  • Живу на форуме
  • *******
  • Сообщений: 95553
  • Санкт-Петербург
    • AZG CUSTOM
Re: Околокрафтовский флуд
« Ответ #19544 : Сентября 24, 2019, 19:23:25 »
FINikk, Да, можно так. И не забывай, что в оригинальном ГТО входное 1М.