Автор Тема: Околокрафтовский флуд  (Прочитано 2824611 раз)

Даниил Олегович, Лёха2009 и 5 Гостей просматривают эту тему.

Оффлайн Igorlysikov

  • Частый посетитель
  • **
  • Сообщений: 246
Re: Околокрафтовский флуд
« Ответ #19875 : Октября 19, 2019, 15:29:09 »
Да,  вроде неплохая идея,  у меня  почти так и сделано - потенциометр 1 МОм и добавочно  на сетке следующего каскада - 1МОм. Зависимость слишком слабая.  А при дополнительном резисторе 100 кОм усиление упадет при максимальном положении движка. Потенциометр превратится из 1 МОм в 100 ком.
У меня есть сдвоенные по 500 кОм, на одной оси. Может с этим какие идеи возникнут?
------------
На одном -  просто усиление, на другом - ВЧ. Потом всё вместе собрать
« Последнее редактирование: Октября 19, 2019, 15:36:46 от Сынишка »

Оффлайн LIONSOUND

  • Эксперт
  • *****
  • Сообщений: 2249
  • Не надо делать круто, надо делать правильно
    • Lionsoundlab
Re: Околокрафтовский флуд
« Ответ #19876 : Октября 19, 2019, 15:36:01 »
...усиление упадет при максимальном положении движка. Потенциометр превратится из 1 МОм в 100 ком.
Ну Дизелю например, хватает усиления...зато дешево и сердито.
 :crazy:

Оффлайн Igorlysikov

  • Частый посетитель
  • **
  • Сообщений: 246
Re: Околокрафтовский флуд
« Ответ #19877 : Октября 19, 2019, 15:38:39 »
Ну вообще - попробую потом, конечно... Может и нормально будет, а я  просто зацикливаюсь.

Спасибо за совет!
« Последнее редактирование: Октября 19, 2019, 15:46:16 от Сынишка »

Оффлайн Rolly

  • Живу на форуме
  • *******
  • Сообщений: 9052
  • Мнение - не повод получить пулю сразу.
Re: Околокрафтовский флуд
« Ответ #19878 : Октября 19, 2019, 18:08:31 »
Посоветуйте кто-нибудь - как сделать регулятор гейна с плавным подьёмом высоких перед узлом ограничения при увеличении гейна.
Вот как-бы типовой "брайт", но наоборот.
Цель - попробовать сделать  при низком гейне - ровную АЧХ(или заданную),
при высоком гейне - как с добавлением требл-бустера.
Поставить перед гейном разделительный маленького номинала например, связка 470р-А500к, как у Вокса на канале Топбуст. Или вместо А500к А1М и 1М (или 500к) постоянный с движка на землю.

Оффлайн Igorlysikov

  • Частый посетитель
  • **
  • Сообщений: 246
Re: Околокрафтовский флуд
« Ответ #19879 : Октября 19, 2019, 19:34:12 »
Попробовал варианты.
Понравился такой:
Регулятор гейна - 1 МОм, разделительный перед ним -  2200 пф .
С движка регулятора на землю -  150 ком.
Усиление упало незначительно.
Спасибо за советы!

Оффлайн LIONSOUND

  • Эксперт
  • *****
  • Сообщений: 2249
  • Не надо делать круто, надо делать правильно
    • Lionsoundlab
Re: Околокрафтовский флуд
« Ответ #19880 : Октября 19, 2019, 19:43:19 »
Сынишка,  :good:

Оффлайн FINikk

  • Ветеран форума
  • ******
  • Сообщений: 4570
  • Санкт-Петербург
Re: Околокрафтовский флуд
« Ответ #19881 : Октября 19, 2019, 20:43:40 »
 земляки :)
« Последнее редактирование: Октября 19, 2019, 20:59:42 от FINikk »

Оффлайн Medvedeff8

  • Ветеран форума
  • ******
  • Сообщений: 3026
  • Слабоумие и отвага!
Re: Околокрафтовский флуд
« Ответ #19882 : Октября 20, 2019, 13:15:20 »
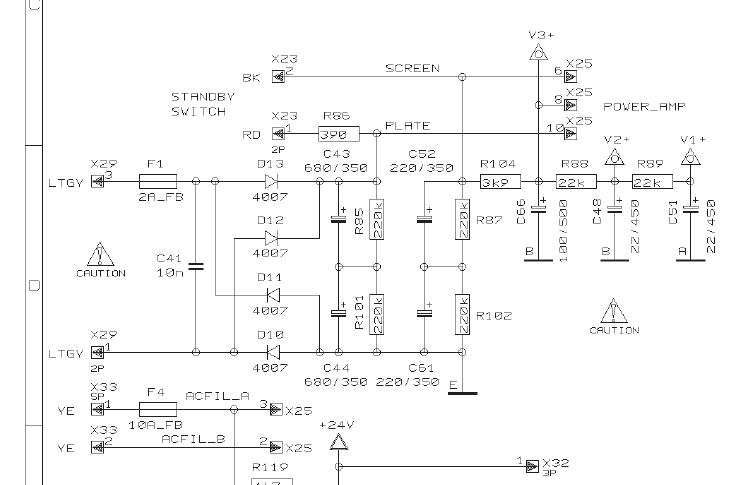
Подскажите. Если имеются однополюсные тумблеры (сетевой и анодный), а выпрямитель анодного питания двухполупериодный со средней точкой, так можно реализовать разрыв анодного:





... и добавил:

Или заказывать нормальные DPDT тумблеры?

... и добавил:

Понимаю, что обмотка смещения в любом случае должна оставаться подключеной.
« Последнее редактирование: Октября 20, 2019, 13:20:16 от Medvedeff8 »


Оффлайн Medvedeff8

  • Ветеран форума
  • ******
  • Сообщений: 3026
  • Слабоумие и отвага!
Re: Околокрафтовский флуд
« Ответ #19884 : Октября 20, 2019, 13:25:29 »
Можно.
Нюансов никаких не будет? В виде появления фона в момент выключения стендбая?

Оффлайн AZG Автор темы

  • Живу на форуме
  • *******
  • Сообщений: 95569
  • Санкт-Петербург
    • AZG CUSTOM
Re: Околокрафтовский флуд
« Ответ #19885 : Октября 20, 2019, 15:29:15 »
Medvedeff8, Много кто штатно так делает. Никаких проблем или противопоказаний.

Оффлайн Medvedeff8

  • Ветеран форума
  • ******
  • Сообщений: 3026
  • Слабоумие и отвага!
Re: Околокрафтовский флуд
« Ответ #19886 : Октября 20, 2019, 16:11:36 »
Понял, спасибо.

Оффлайн trengtor

  • Ветеран форума
  • ******
  • Сообщений: 4843
  • Диванный блюз-блендер
    • Ремонт [комбо]усилителей и педалей эффектов, в т.ч. бутиковых
Re: Околокрафтовский флуд
« Ответ #19887 : Октября 21, 2019, 18:56:09 »
Еще один популярный вариант – анодный предохранитель в этом месте.

Оффлайн FINikk

  • Ветеран форума
  • ******
  • Сообщений: 4570
  • Санкт-Петербург
Re: Околокрафтовский флуд
« Ответ #19888 : Октября 21, 2019, 19:15:56 »
Еще один популярный вариант – анодный предохранитель в этом месте.
в смысле тумблер standby от общего ?

... и добавил:

а так :rolleyes:
(нажмите чтобы показать/спрятать)
« Последнее редактирование: Октября 21, 2019, 19:28:28 от FINikk »

Оффлайн alkuz

  • Ветеран форума
  • ******
  • Сообщений: 4481
  • Зарегистрированный
    • http://
Re: Околокрафтовский флуд
« Ответ #19889 : Октября 21, 2019, 19:31:17 »
а так :rolleyes:

Так хуже, по тому, что у переключателя на постоянке параметры в два раза ниже.


... и добавил:

Кстати, как-то попадался вот такой прикольный standby  ;)


« Последнее редактирование: Октября 21, 2019, 20:30:58 от alkuz »