Автор Тема: Околокрафтовский флуд  (Прочитано 2829534 раз)

Валентин Гаврилов и 4 Гостей просматривают эту тему.

Оффлайн FINikk

  • Ветеран форума
  • ******
  • Сообщений: 4570
  • Санкт-Петербург
Re: Околокрафтовский флуд
« Ответ #19890 : Октября 21, 2019, 19:41:16 »
че только не придумают ..хай энд наверно :o

... и добавил:

у меня - тс150 -мост- тумблер..который долго не проживет..спасибо обрадовал.. :)
« Последнее редактирование: Октября 21, 2019, 19:51:03 от FINikk »

Оффлайн AZG Автор темы

  • Живу на форуме
  • *******
  • Сообщений: 95590
  • Санкт-Петербург
    • AZG CUSTOM
Re: Околокрафтовский флуд
« Ответ #19891 : Октября 21, 2019, 19:57:07 »
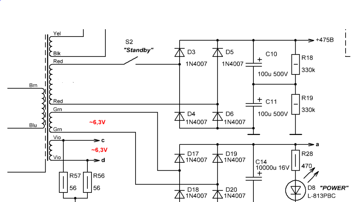
ДА, чуть не забыл! Если у вас смещение от анодной обмотки, то такой Стендбай не катит по очевидными причинам.

Еще один популярный вариант – анодный предохранитель в этом месте.

В этом месте малая эффективность из-за индуктивности транса. Намного лучше по постоянке. Я уже пару раз погорел на этом. Лампы вышибает, а предохранитель ноль эмоций.

Оффлайн FINikk

  • Ветеран форума
  • ******
  • Сообщений: 4570
  • Санкт-Петербург
Re: Околокрафтовский флуд
« Ответ #19892 : Октября 21, 2019, 20:16:49 »
хотя может у меня и так завтра гляну
(нажмите чтобы показать/спрятать)


... и добавил:

проверил сейчас ..у меня все нормально по переменке AZG  :)посоветовал в этой ветке выше
« Последнее редактирование: Октября 21, 2019, 20:39:20 от FINikk »

Оффлайн Medvedeff8

  • Ветеран форума
  • ******
  • Сообщений: 3027
  • Слабоумие и отвага!
Re: Околокрафтовский флуд
« Ответ #19893 : Октября 21, 2019, 20:54:47 »
ДА, чуть не забыл! Если у вас смещение от анодной обмотки, то такой Стендбай не катит по очевидными причинам.
Смещение будет от отдельной обмотки. Просто изначально планировал на самом трансе скоммутировать один хвост от обмотки смещения на среднюю точку анодной обмотки, чтобы лишний провод не тянуть, а потом вспомнил, что у меня тумблеры однополюсные. Засада... Ну если можно сделать стендбай разрывом общего, то так и сделаю. Делать стендбай разрывом постоянки не хочу.

Оффлайн AZG Автор темы

  • Живу на форуме
  • *******
  • Сообщений: 95590
  • Санкт-Петербург
    • AZG CUSTOM
Re: Околокрафтовский флуд
« Ответ #19894 : Октября 21, 2019, 21:24:56 »
Medvedeff8, Если отдельно, проблем нет. Но предохранитель надо по постоянке.

Оффлайн FINikk

  • Ветеран форума
  • ******
  • Сообщений: 4570
  • Санкт-Петербург
Re: Околокрафтовский флуд
« Ответ #19895 : Октября 21, 2019, 21:45:26 »
а мне где предохранитель?у ерасова вообще нет на st-y   ???..  только сетевой..наверно по постоянке тоже

« Последнее редактирование: Октября 21, 2019, 21:54:01 от FINikk »

Оффлайн AZG Автор темы

  • Живу на форуме
  • *******
  • Сообщений: 95590
  • Санкт-Петербург
    • AZG CUSTOM
Re: Околокрафтовский флуд
« Ответ #19896 : Октября 21, 2019, 22:02:30 »
FINikk, просто после диодов выпрямительных...

А что на Ерасова то смотреть? ???

Оффлайн Tander

  • Ветеран форума
  • ******
  • Сообщений: 3732
    • Efremoff
Re: Околокрафтовский флуд
« Ответ #19897 : Октября 22, 2019, 08:10:34 »
У кого-то есть схема от JBL Prx 525? Понимаю, что не гитарное, но мож кто-то поможет? :)

Оффлайн FINikk

  • Ветеран форума
  • ******
  • Сообщений: 4570
  • Санкт-Петербург
Re: Околокрафтовский флуд
« Ответ #19898 : Октября 22, 2019, 23:02:18 »
У кого-то есть схема от JBL Prx 525? Понимаю, что не гитарное, но мож кто-то поможет? :)
может тут есть .. или помогут.. нужна регистрация                 https://remont-aud.net/forum/106-27883-1

... и добавил:

« Последнее редактирование: Октября 24, 2019, 21:06:57 от FINikk »

Онлайн Валентин Гаврилов

  • Эксперт
  • *****
  • Сообщений: 2448
  • Long live Rock-n-Roll !!
Re: Околокрафтовский флуд
« Ответ #19899 : Октября 24, 2019, 11:06:49 »
Вот такой весёленький  TV VESNA  HARD-n-HEAVY  комплектик будет. :) :)


Оффлайн Алексей Ф

  • Эксперт
  • *****
  • Сообщений: 2263
  • GuitarPlayer.Ru fan!
Re: Околокрафтовский флуд
« Ответ #19900 : Октября 24, 2019, 11:12:01 »
У кого-то есть схема от JBL Prx 525? Понимаю, что не гитарное, но мож кто-то поможет? :)
Нашел?

Оффлайн Tander

  • Ветеран форума
  • ******
  • Сообщений: 3732
    • Efremoff
Re: Околокрафтовский флуд
« Ответ #19901 : Октября 24, 2019, 13:17:26 »
Нашел?
Да, нашел уже. Там целый набор схем и файлов, а не только инпут борд.  :)

Оффлайн Алексей Ф

  • Эксперт
  • *****
  • Сообщений: 2263
  • GuitarPlayer.Ru fan!
Re: Околокрафтовский флуд
« Ответ #19902 : Октября 24, 2019, 14:32:14 »
Ну так выкладывай, мало-ли, пригодится.

Оффлайн FINikk

  • Ветеран форума
  • ******
  • Сообщений: 4570
  • Санкт-Петербург
Re: Околокрафтовский флуд
« Ответ #19903 : Октября 25, 2019, 22:47:39 »
выкладывай >:D

Оффлайн Tander

  • Ветеран форума
  • ******
  • Сообщений: 3732
    • Efremoff
Re: Околокрафтовский флуд
« Ответ #19904 : Октября 25, 2019, 23:55:09 »
JBL PRX series. Схемы.