Доброго вечера всем) Вообщем появилась необходимость изобрести велосипед. Понадобился балансный выход с басового борда - сначала приценивался купить Radial Pro DI, потом подумал что пожалуй более качественным решением будет использование кабсима-плеера импульсов, с балансным выходом. Решил сделать это на базе Pangaea CP-16m, сочинив к нему (к ней?

) обвязку: входной буфер, выходной симметричный буфер, и какой-нибудь селектор банков на AVR. Глянул прилагаемую схему и она у меня вызвала несколько вопросов, ответа на которые я не могу найти. На оригинальной схеме балансные выходы выполнены вроде как с защитой от фантомного питания, но принципа работы я разобрать не могу

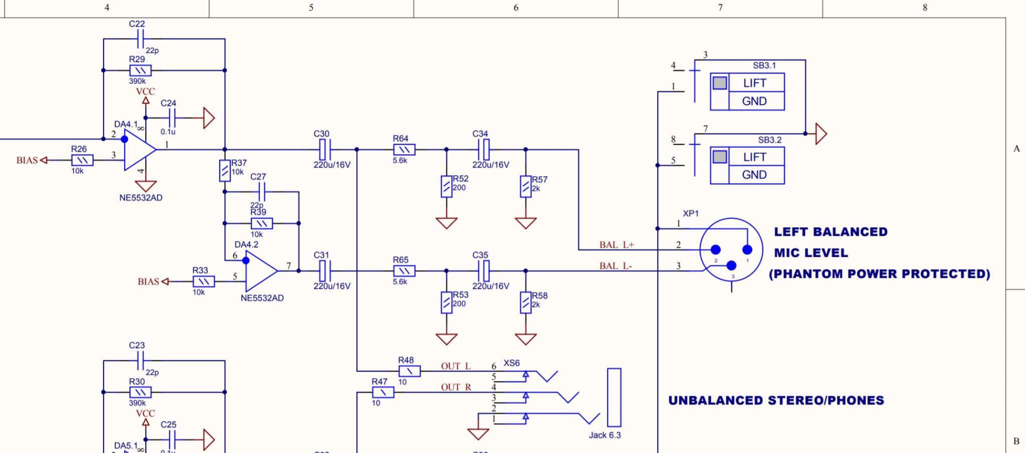
Вернее как... понятно, что конденсаторы обеспечивают гальваническую развязку, однако почему они полярные и на 16В ? Одной ногой электролит С34 (С35) притянут к земле резистором на 200 Ом, который не обеспечит необходимого падения напряжения в первоначальный момент подачи питания (конденсатор разряжен и его сопротивление в начальный момент бесконечно мало); далее последовательно идет резистор на 5,6 кОм предназначение которого мне тоже не совсем понятно (кроме как снижение уровня выходного сигнала), и, еще один конденсатор C30 (C31), с такой же емкостью (в теории последовательное соединение конденсаторов увеличивает допустимое напряжение, но сумма все равно не дает перекрытия 48В

) . R57 (R59) как я понял нужен для разрядки конденсаторов в момент снятия фантомного питания. Собственно хотел бы услышать авторитетного мнения от более знающих пользователей форума, о том где я ошибаюсь в своих рассуждениях

P.S. Необходимость появилась в связи с переходом группы на индивидуальный ушной мониторинг - соответственно необходимость в бас-гитарном усилителе отпала. Бас - Fender JB special с активной электроникой, внешние преампы считаю использовать нецелесообразным