Автор Тема: Околокрафтовский флуд  (Прочитано 2835081 раз)

vale10 (+ 1 Скрытых) и 13 Гостей просматривают эту тему.

Оффлайн FINikk

  • Ветеран форума
  • ******
  • Сообщений: 4573
  • Санкт-Петербург
Re: Околокрафтовский флуд
« Ответ #20535 : Января 05, 2020, 16:19:06 »
Навалом! Особенно в ответственных местах.
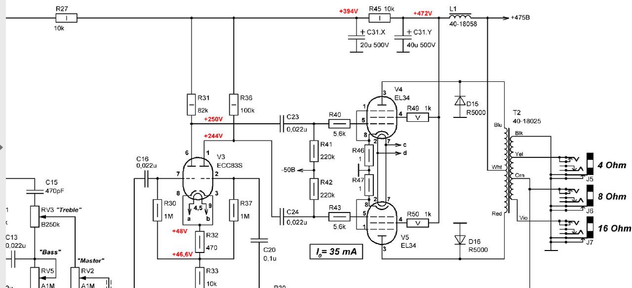
под фирменным аппаратом вы имели в виду этот аппарат ? похоже на мурату ..кстати в ответственном месте там 47p вообще не стоит забыли что ли нарисовать? или я не вижу..и в схеме не нашел..а без него я пробовал не понравилось...нет глубины сцены...и  округлости
(нажмите чтобы показать/спрятать)
(нажмите чтобы показать/спрятать)

Оффлайн Medvedeff8

  • Ветеран форума
  • ******
  • Сообщений: 3027
  • Слабоумие и отвага!
Re: Околокрафтовский флуд
« Ответ #20536 : Января 05, 2020, 16:22:42 »
47 p это тот, что между анодами фазика? Так он там вообще не для звука. Просто предотвращает возможные возбуды.

Оффлайн FINikk

  • Ветеран форума
  • ******
  • Сообщений: 4573
  • Санкт-Петербург
Re: Околокрафтовский флуд
« Ответ #20537 : Января 05, 2020, 16:29:05 »
он самый...понятно лишняя деталь..мод так сказать сделали
« Последнее редактирование: Января 05, 2020, 16:39:56 от FINikk »

Оффлайн Medvedeff8

  • Ветеран форума
  • ******
  • Сообщений: 3027
  • Слабоумие и отвага!
Re: Околокрафтовский флуд
« Ответ #20538 : Января 05, 2020, 17:15:24 »
Ну если без него всё работает и не заводится даже при максимальных положениях ручек гейна, мастера, тембра ВЧ и презенса, то можно считать деталь лишней. Но нужно помнить, что возбуды бывают и за порогом слышимости, и оссцилограф никто не отменял...

Оффлайн FINikk

  • Ветеран форума
  • ******
  • Сообщений: 4573
  • Санкт-Петербург
Re: Околокрафтовский флуд
« Ответ #20539 : Января 05, 2020, 17:18:03 »
OK

... и добавил:

вот американец собирает 800ку не электролитов нет  не керамики    и не заморачивается        поставил wima 47p         http://www.marshallforum.com/threads/jcm800-2204-build.106672/page-3                                                                                                                                     
ихний чип и дип ;D     https://www.digikey.com/product-detail/en/MKP1848C65050JP4/BC2869-ND/4579852?utm_medium=email&utm_source=oce&utm_campaign=2494_OCE19RT&utm_content=productdetail_US&utm_cid=856603&so=58795612&mkt_tok=eyJpIjoiTlRNMFpEbGxNalkxT0dZNSIsInQiOiJHdXRvY1hGUmFPOXhBYWdWdCsxTWhDQVZIM3FLZ0VlYnA4ZHZxTG5lMng1aXBHeVp0WDg5ZUlidjNqNEYyd1p4bDJVUzZsbzV2SkJTam1VMytBREwwajBCZXl3dytBQ1BPaTgzTFNhRWZPSm9jNXAwNURHU0JSSGRsTVN1VGdiZCJ9



... и добавил:

Другие времена - другие нравы  21 век
« Последнее редактирование: Января 05, 2020, 18:27:30 от FINikk »

Оффлайн Алексей Ф

  • Эксперт
  • *****
  • Сообщений: 2264
  • GuitarPlayer.Ru fan!
Re: Околокрафтовский флуд
« Ответ #20540 : Января 08, 2020, 14:26:49 »
Господа, кто покупал Альфу 912 дабл потенциометры, поделитесь ссылкой на магазин?
Нужен такой
Alpha RD912DF-20-20F-B50K
В босовской примочке, отломили голову напрочь.

Оффлайн AZG Автор темы

  • Живу на форуме
  • *******
  • Сообщений: 95612
  • Санкт-Петербург
    • AZG CUSTOM
Re: Околокрафтовский флуд
« Ответ #20541 : Января 08, 2020, 14:50:54 »
Алексей Ф, Я б довеском взял для МТ-2 :)

... и добавил:

FINikk, Тут горе от ума... :D

Оффлайн alkuz

  • Ветеран форума
  • ******
  • Сообщений: 4481
  • Зарегистрированный
    • http://
Re: Околокрафтовский флуд
« Ответ #20542 : Января 08, 2020, 14:54:51 »
Господа, кто покупал Альфу 912 дабл потенциометры, поделитесь ссылкой на магазин?
Нужен такой
Alpha RD912DF-20-20F-B50K
В босовской примочке, отломили голову напрочь.
очень сомнительно, что ближе будет  ???
https://ru.aliexpress.com/item/32753312245.html
https://www.aliexpress.com/i/32867120314.html

Оффлайн akl

  • Живу на форуме
  • *******
  • Сообщений: 8114
  • не шарю ваще
Re: Околокрафтовский флуд
« Ответ #20543 : Января 08, 2020, 15:01:57 »
вон до чего техника дошла
(нажмите чтобы показать/спрятать)

типа ламповый усилок с навороченным цифровым управлением

а как там потцы так работают? в обе стороны то есть - могут сами вставать в нужные положения ранее запомненные.
В смысле - как эти потцы устроены - там какой-то сервопривод в них встроенный? и потцы ли это вообще - может скорее хитрые энкодеры?

Оффлайн oxigen

  • Эксперт
  • *****
  • Сообщений: 1407
  • Если нельзя, но очень хочется, то можно
Re: Околокрафтовский флуд
« Ответ #20544 : Января 08, 2020, 15:29:42 »
akl, Прикольное решение, хотя и не новое (микшеры). А вот цифровой шум на записи в паузе так и лезет (2.05). Может не от усилителя?

Оффлайн AZG Автор темы

  • Живу на форуме
  • *******
  • Сообщений: 95612
  • Санкт-Петербург
    • AZG CUSTOM
Re: Околокрафтовский флуд
« Ответ #20545 : Января 08, 2020, 15:30:57 »
akl, Так давно такое делают. Посмотри Солдановский пред 99-й например. Обычные моторизованные поты. Берем стерео-версию и спокойно получаем обратную связь чтобы точно выставлять значения.

Оффлайн akl

  • Живу на форуме
  • *******
  • Сообщений: 8114
  • не шарю ваще
Re: Околокрафтовский флуд
« Ответ #20546 : Января 08, 2020, 16:22:27 »
типа такого?
https://www.audiomania.ru/potenciometr/alps/alps_rk27_50_kohm.html
 или есть более дешевые варианты :hmmm:

Оффлайн alkuz

  • Ветеран форума
  • ******
  • Сообщений: 4481
  • Зарегистрированный
    • http://
Re: Околокрафтовский флуд
« Ответ #20547 : Января 08, 2020, 16:29:38 »

Оффлайн Алексей Ф

  • Эксперт
  • *****
  • Сообщений: 2264
  • GuitarPlayer.Ru fan!
Re: Околокрафтовский флуд
« Ответ #20548 : Января 08, 2020, 16:38:07 »
очень сомнительно, что ближе будет  ???
https://ru.aliexpress.com/item/32753312245.html
https://www.aliexpress.com/i/32867120314.html
Это да. 
Осталось разобраться что за характеристика такая W в интерпретации китайцев )
У ТайваньАльфы в спеках только понятные A,B и C

Оффлайн AZG Автор темы

  • Живу на форуме
  • *******
  • Сообщений: 95612
  • Санкт-Петербург
    • AZG CUSTOM
Re: Околокрафтовский флуд
« Ответ #20549 : Января 08, 2020, 16:50:15 »
Алексей Ф, W - это типа  S-образной. У Альфы W тоже есть.