Автор Тема: Околокрафтовский флуд  (Прочитано 2813924 раз)

Bulldozerrr и 3 Гостей просматривают эту тему.

Оффлайн Geezer

  • Живу на форуме
  • *******
  • Сообщений: 12752
  • Atypique
Re: Околокрафтовский флуд
« Ответ #24390 : Апреля 01, 2021, 20:41:08 »
Если есть вполне рабочая схема, но хочется в ней подточить некоторые нюансы, то кто запрещает аккуратно пошевелить в ней некоторые чувствительные номиналы, ориентируясь на свой собственный вкус? :)

Оффлайн surfin bird

  • Эксперт
  • *****
  • Сообщений: 2963
  • Поциент-заМКАДыш
    • Surfin Bird
Re: Околокрафтовский флуд
« Ответ #24391 : Апреля 01, 2021, 20:41:12 »
безболезненно НЧ добавить.
А может уменьшить сопротивление  слоп резистора имеющегося тонстека или перепаять тонстек в баксандал ?  :o

« Последнее редактирование: Апреля 01, 2021, 20:51:31 от surfin bird »

Оффлайн Geezer

  • Живу на форуме
  • *******
  • Сообщений: 12752
  • Atypique
Re: Околокрафтовский флуд
« Ответ #24392 : Апреля 01, 2021, 20:44:51 »
Всё зависит от того, какую область частот хочется поднять, а какую оставить без изменения.
Варьируя номиналами дополнительной последовательной RC-цепочки в катоде, легко нащупать желаемое: надо взять конденсатор заметно бОльшей ёмкости, а последовательным с ним резистором-подстроечником выбрать необходимый подъём АЧХ на низах.
Всё достижимо, было бы желание :)
« Последнее редактирование: Апреля 01, 2021, 21:26:11 от Geezer »

Оффлайн tube-freak

  • Эксперт
  • *****
  • Сообщений: 1241
  • yo yoda
Re: Околокрафтовский флуд
« Ответ #24393 : Апреля 01, 2021, 22:07:32 »
Аааа блин, а мужики то и не знали, что в гитаре нет частот выше основного тона ми на 24 ладу. Крутят презенс, рулят верха, а их то там и нет вовсе. Дины вон не гитарные "песочат", и ведь не из-за верхов вовсе, их же там нет.

Чувак даже частоту нот бросился смотреть, чтоб уличить. Значит зацепило...

А теперь нормально.
Мне тоже нравится, когда в посл каскаде нет кондера в катоде. Звучит суше, собранней. Риф рубить самое то. С кондером оно рыхлее, зато поёт,  на соло отлично.



Оффлайн iZEP

  • Живу на форуме
  • *******
  • Сообщений: 21049
  • .._ .__. .. __.. _.. .._
Re: Околокрафтовский флуд
« Ответ #24394 : Апреля 02, 2021, 00:26:22 »
Цитировать
в гитаре нет частот выше основного тона ми на 24
прикинул какой тоскливый звук в этом случае! :crazy:

Оффлайн Geezer

  • Живу на форуме
  • *******
  • Сообщений: 12752
  • Atypique
Re: Околокрафтовский флуд
« Ответ #24395 : Апреля 02, 2021, 00:59:38 »
Квинтокварты и квартоквинты - это гарантированно беспроигрышные интервалы для джи-джики с любым перегрузом ;)

Оффлайн M1g

  • Живу на форуме
  • *******
  • Сообщений: 7211
  • The MUTILATOR
Re: Околокрафтовский флуд
« Ответ #24396 : Апреля 02, 2021, 07:57:23 »
В результате работа с номиналами тонстека даёт больше результата, без вмешательств в структуру перегруза


Оффлайн Geezer

  • Живу на форуме
  • *******
  • Сообщений: 12752
  • Atypique
Re: Околокрафтовский флуд
« Ответ #24397 : Апреля 02, 2021, 08:51:47 »
"Всё можно наладить, если вертеть в руках достаточно долго" (С) :)

Оффлайн AZG Автор темы

  • Живу на форуме
  • *******
  • Сообщений: 95529
  • Санкт-Петербург
    • AZG CUSTOM
Re: Околокрафтовский флуд
« Ответ #24398 : Апреля 02, 2021, 08:55:56 »
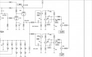
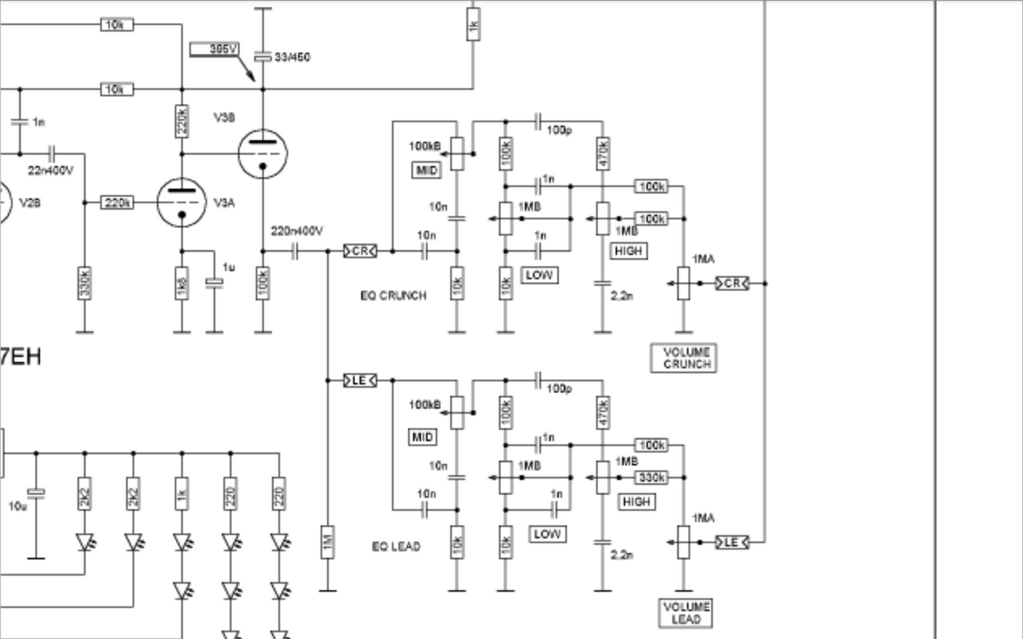
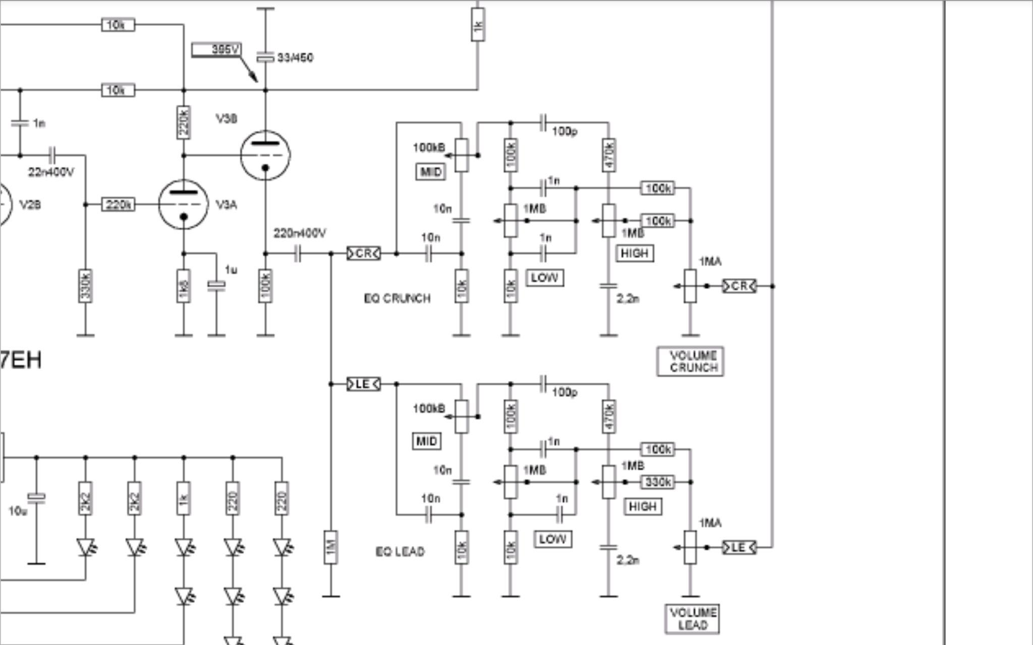
M1g, Из этого всего эффективна только замена конденсатора. Резисторами ты просто подогнал характеристику потов к логарифмической, что изначально было у Фендера. там даже на СЧ 10к лог.

Можно и до 47н по НЧ приподнять. Но надо смотреть в миксе как оно себя поведет. Я очень не люблю накручивать низ в ТБ впустую. Потом приходится откатываться до классики. Если надо насытить НЧ-гармониками сам перегруз, то куда проще с этим работать внутри самого перегруза.

Оффлайн surfin bird

  • Эксперт
  • *****
  • Сообщений: 2963
  • Поциент-заМКАДыш
    • Surfin Bird
Re: Околокрафтовский флуд
« Ответ #24399 : Апреля 02, 2021, 09:18:01 »
M1g, Резисторами ты просто подогнал характеристику потов к логарифмической
Верно ли понимаю, шо ежели рассматривать  макс. положения потов Т и М , то отфильтрованное 470пф и 22н  больше притянуто к земле красными шунтами ?

Оффлайн AZG Автор темы

  • Живу на форуме
  • *******
  • Сообщений: 95529
  • Санкт-Петербург
    • AZG CUSTOM
Re: Околокрафтовский флуд
« Ответ #24400 : Апреля 02, 2021, 09:21:07 »
Верно ли понимаю, шо ежели рассматривать  макс. положения потов Т и М , то отфильтрованное 470пф и 22н  больше притянуто к земле красными шунтами ?

Там разница небольшая. Сравни сопротивление шунта и самого пота.

Оффлайн surfin bird

  • Эксперт
  • *****
  • Сообщений: 2963
  • Поциент-заМКАДыш
    • Surfin Bird
Re: Околокрафтовский флуд
« Ответ #24401 : Апреля 02, 2021, 09:34:32 »
Там разница небольшая. Сравни сопротивление шунта и самого пота.
250к превращаются в 200к , 25к в 16к  :hmmm: Мож сильно туплю, но на моем усе  это весьма чувствительные сектора  потов Т и М :dash:
« Последнее редактирование: Апреля 02, 2021, 09:40:19 от surfin bird »

Оффлайн Rolly

  • Живу на форуме
  • *******
  • Сообщений: 9038
  • Мнение - не повод получить пулю сразу.
Re: Околокрафтовский флуд
« Ответ #24402 : Апреля 02, 2021, 09:45:10 »
В результате работа с номиналами тонстека даёт больше результата, без вмешательств в структуру перегруза

(нажмите чтобы показать/спрятать)
Штука в том, что меняя 20 нФ на 30 нФ, ты по большому счёту только сдвигаешь среднее положение регулятора баса и увеличиваешь его максимум. Интереснее, по-моему, было бы вместо резистора разделителя полос 47к поставить маршаловские 33к или вообще регулятор свип.

Оффлайн M1g

  • Живу на форуме
  • *******
  • Сообщений: 7211
  • The MUTILATOR
Re: Околокрафтовский флуд
« Ответ #24403 : Апреля 02, 2021, 09:46:14 »
Разница была и до замены кондера. 470к заметно работает после 12 часов регулировки требла. 33нан делает шире по НЧ.


... и добавил:

250к превращаются в 200к , 25к в 16к  :hmmm: Мож сильно туплю, но на моем усе  это весьма чувствительные сектора  потов Т и М :dash:
совершенно верно

... и добавил:

Штука в том, что меняя 20 нФ на 30 нФ, ты по большому счёту только сдвигаешь среднее положение регулятора баса и увеличиваешь его максимум. Интереснее, по-моему, было бы вместо резистора разделителя полос 47к поставить маршаловские 33к или вообще регулятор свип.
в симуляторе пробовал. Не то что нужно. Свип сильно влияет и на СЧ, это не устраивает - 47к на своем месте
30нан делает шире вниз
« Последнее редактирование: Апреля 02, 2021, 09:54:13 от M1g »

Оффлайн AZG Автор темы

  • Живу на форуме
  • *******
  • Сообщений: 95529
  • Санкт-Петербург
    • AZG CUSTOM
Re: Околокрафтовский флуд
« Ответ #24404 : Апреля 02, 2021, 09:52:33 »
Конечно разница будет, но с линейными это просто другие положения потов и все. Частотный сдвиг небольшой.