или вообще регулятор свип.
Клевая штука, накурившись
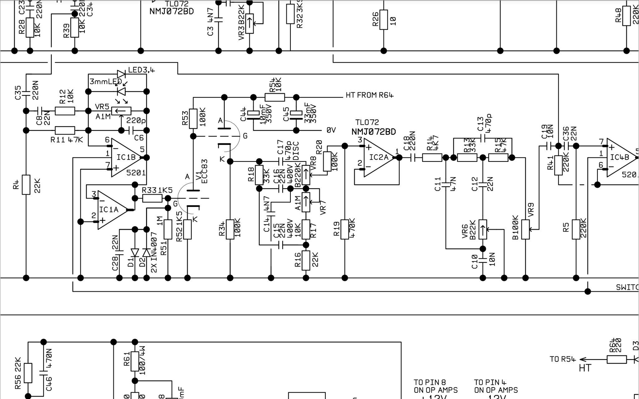
https://robrobinette.com/How_The_TMB_Tone_Stack_Works.htm, в макете поставил пот 25к последовательо с угольным резиком* в районе 8к, выявил для себя два наиболее употребимых значения и решил, что в усе вместо пота поставлю свитч, потом покрутил эту ручку в различных миксах (разные стили, разные инструменты, ), осознал, шо имхо с потом куда вариативнее/адаптивнее, а главное - познавательнее !

*пробовал ставить всякие не угольные - сильно жестит имхо
... и добавил:Свип сильно влияет и на СЧ, это не устраивает - 47к на своем месте
Было похожее чуйство, решилось увеличением 470пф до 680пф, точнее заменой на оранжевый софковый КТ, возможно неадекват, но у мине керамик диски и силвер мики почему то отдыхают
PS В 90х у меня был бюджетный каменный Marshall Valvestate , имхо мало чем интересный, акромя того, шо там вместо крутилки M в грязном канале , была крутилка примитивного Т-фильтра, и видимо, как то это очень сильно повлияло на психику
