Автор Тема: Околокрафтовский флуд  (Прочитано 2831928 раз)

0 Пользователей и 4 Гостей просматривают эту тему.

Оффлайн trengtor

  • Ветеран форума
  • ******
  • Сообщений: 4843
  • Диванный блюз-блендер
    • Ремонт [комбо]усилителей и педалей эффектов, в т.ч. бутиковых
Re: Околокрафтовский флуд
« Ответ #28080 : Февраля 06, 2022, 10:24:48 »
Заземляющие клеммы же.

2404932-0

https://static.chipdip.ru/lib/269/DOC006269826.pdf

Оффлайн Алексей Ф

  • Эксперт
  • *****
  • Сообщений: 2264
  • GuitarPlayer.Ru fan!
Re: Околокрафтовский флуд
« Ответ #28081 : Февраля 06, 2022, 14:54:16 »
Алексей Ф,  это не подойдёт?
http://www.cqham.ru/ant59_44.htm
К сожалению их давно не выпускают. Как и К174КН2. По отзывам сейчас через одну брак.

Остановился на 74HC138+148
Азнаур, ты такой вариант в виду имел?
2404949-0

... и добавил:

Ну, затвор к +5 привязать еще.
« Последнее редактирование: Февраля 06, 2022, 15:00:50 от Алексей Ф »

Оффлайн AZG Автор темы

  • Живу на форуме
  • *******
  • Сообщений: 95602
  • Санкт-Петербург
    • AZG CUSTOM
Re: Околокрафтовский флуд
« Ответ #28082 : Февраля 06, 2022, 15:32:56 »
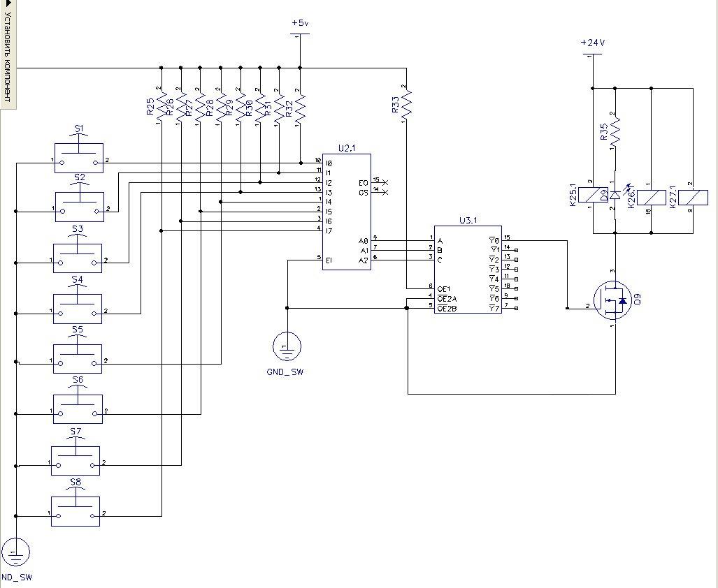
Алексей Ф, Надо между шифратором и дешифратором еще регистр ставить. Иначе не будет защелкивания позиции. В твоем варианте выйдет, что нажал и пока держишь дешифратор включает нужную линию. Отпустил - вернулось все начальное состояние. Выше по теме был вариант с регистром и защелкиванием по уровню от шифратора. В эту линию Записи надо бы еще легкую задержку ввести для исключения дребезга.

На предмет подтяжки затвора - по идее надо.

... и добавил:

trengtor, на сколько я понял из описания, там можно раздельно двухполярку получить на каждом канале.

Оффлайн Алексей Ф

  • Эксперт
  • *****
  • Сообщений: 2264
  • GuitarPlayer.Ru fan!
Re: Околокрафтовский флуд
« Ответ #28083 : Февраля 06, 2022, 17:58:12 »
А почему между? По входу чем плох триггер?
Вот ты меня заставляешь таки в эти дебри лезть ;D
Рисовал же наверное уже?

Оффлайн AZG Автор темы

  • Живу на форуме
  • *******
  • Сообщений: 95602
  • Санкт-Петербург
    • AZG CUSTOM
Re: Околокрафтовский флуд
« Ответ #28084 : Февраля 06, 2022, 18:08:27 »
Алексей Ф, Так я уже не найду. Макетил лет 15 назад. Издеваешься?

Триггер и регистр суть одно и тоже. Тут хватит тройного триггера. регистр на 4 ячейки найти проще.

По входу то зачем? Тебе надо защелкнуть двоичный код перед дешифратором. Нажимаешь на шифраторе другую кнопку и в регистр пишется уже новый код. Ничего сложного.

p.s. если совсем тяжело, позвони. Разжую как могу. Я по цифровой сложнейшие курсовые решал на всю группу.

Оффлайн Алексей Ф

  • Эксперт
  • *****
  • Сообщений: 2264
  • GuitarPlayer.Ru fan!
Re: Околокрафтовский флуд
« Ответ #28085 : Февраля 06, 2022, 18:43:32 »
Да разберусь, конечно, просто это время, а с ним напряженно стало. Спасибо, не грузись, я думал на готовеньком проскочить  :)

Оффлайн sadky

  • Эксперт
  • *****
  • Сообщений: 2657
Re: Околокрафтовский флуд
« Ответ #28086 : Февраля 06, 2022, 19:26:25 »
Алексей Ф,  вот же вроде в Митино даже - https://at-chip.ru/catalog/mikroskhemy/mikroskhemy-otechestvennye/k04kp024-mikroskhema.html

Оффлайн FINikk

  • Ветеран форума
  • ******
  • Сообщений: 4570
  • Санкт-Петербург
Re: Околокрафтовский флуд
« Ответ #28087 : Февраля 06, 2022, 20:11:10 »
а не кто не скажет примерно на какой ток данная схема стаба на П213Б
транзистор на радиаторе

П213Б  • Iк max - Максимально допустимый постоянный ток коллектора: 5 А;



(нажмите чтобы показать/спрятать)
« Последнее редактирование: Февраля 06, 2022, 20:14:54 от FINikk »


Оффлайн FINikk

  • Ветеран форума
  • ******
  • Сообщений: 4570
  • Санкт-Петербург
Re: Околокрафтовский флуд
« Ответ #28089 : Февраля 06, 2022, 20:30:12 »
FINikk, на 0,3 А....
очени мало 0.3А   этот БП на П213Б питает всю АСТРУ 207.. как же так
силовик там 40 ват

мож кренка дохлая попалась

я вот посавил стаб вот такой с дипа MC7924CTG он 1.5А ну мож 1А
и запиал одну плату УНЧ .... вот её схема
и стаб на полной громкости греется оч сильно не дотронуься
на пол громкости норм.. но мне надо запитать две платы
что же делать



(нажмите чтобы показать/спрятать)



(нажмите чтобы показать/спрятать)
« Последнее редактирование: Февраля 06, 2022, 20:44:36 от FINikk »

Оффлайн sadky

  • Эксперт
  • *****
  • Сообщений: 2657
Re: Околокрафтовский флуд
« Ответ #28090 : Февраля 06, 2022, 20:39:16 »
FINikk,  а сколько на входе стаба?

Оффлайн trengtor

  • Ветеран форума
  • ******
  • Сообщений: 4843
  • Диванный блюз-блендер
    • Ремонт [комбо]усилителей и педалей эффектов, в т.ч. бутиковых
Re: Околокрафтовский флуд
« Ответ #28091 : Февраля 06, 2022, 20:42:20 »
FINikk, ток диодами моста ограничивается

Оффлайн FINikk

  • Ветеран форума
  • ******
  • Сообщений: 4570
  • Санкт-Петербург
Re: Околокрафтовский флуд
« Ответ #28092 : Февраля 06, 2022, 20:46:33 »
FINikk,  а сколько на входе стаба?
на входе кренки где то 30в она до 40в расчитана
ТОР у меня на 30 ват 24в 1А
мост w04m ... ТОР и мост холодные воще
« Последнее редактирование: Февраля 06, 2022, 20:54:00 от FINikk »

Оффлайн Fentone

  • Частый посетитель
  • **
  • Сообщений: 219
Re: Околокрафтовский флуд
« Ответ #28093 : Февраля 06, 2022, 21:02:36 »
а не кто не скажет примерно на какой ток данная схема стаба на П213Б
Максимально допустимая мощность, рассеивающаяся на коллекторе П213Б = 10Вт, по схеме падение напряжения на транзисторе 8 В, соответственно ток равен 10/8= 1,25А
...
диоды конечно слабоватые в исходной схеме
« Последнее редактирование: Февраля 06, 2022, 21:11:51 от Fentone »

Оффлайн AZG Автор темы

  • Живу на форуме
  • *******
  • Сообщений: 95602
  • Санкт-Петербург
    • AZG CUSTOM
Re: Околокрафтовский флуд
« Ответ #28094 : Февраля 06, 2022, 21:07:32 »
Алексей Ф, Про готовенькое выше было. Для Ардуинки скетч найти не та проблема. Совсем уж готовое - на ТТ свитчер: https://www.tube-town.net/cms/?DIY/MIDI/TT_MidiCntrl_Hardware_-engl-