Автор Тема: Околокрафтовский флуд  (Прочитано 2811699 раз)

0 Пользователей и 2 Гостей просматривают эту тему.

Оффлайн Alex_SG

  • Живу на форуме
  • *******
  • Сообщений: 7526
  • хейтер и пессимист :crazy:
Re: Околокрафтовский флуд
« Ответ #31545 : Сентября 09, 2022, 12:57:56 »
Сижу, никого не трогаю, починяю примус разбираю старое недоделанное...
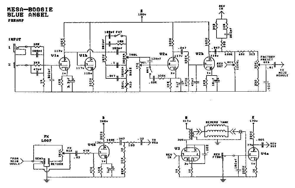
Уцепился взгляд за схему - кто то может пояснить назначение V1b ? это такой "оригинальный" способ утилизации неиспользованного триода или косяк недорисованной до конца схемы?

Оффлайн AZG Автор темы

  • Живу на форуме
  • *******
  • Сообщений: 95527
  • Санкт-Петербург
    • AZG CUSTOM
Re: Околокрафтовский флуд
« Ответ #31546 : Сентября 09, 2022, 13:15:38 »
Alex_SG, Это была попытка прилепить КП перед ТБ. Ну не пошло :) Меса!

Оффлайн Alex_SG

  • Живу на форуме
  • *******
  • Сообщений: 7526
  • хейтер и пессимист :crazy:
Re: Околокрафтовский флуд
« Ответ #31547 : Сентября 09, 2022, 13:28:55 »
AZG, Это была первая мысль, пришедшая в мою голову, но потом глаза заметили обвод проводника второго анода :)
Заложу-ка я переключатель ТБ с первого анода на второй катод, будет ли разница интересно...
Всё равно лежит файл с почти готовой платой, только распечатать и вытравить.

Оффлайн AZG Автор темы

  • Живу на форуме
  • *******
  • Сообщений: 95527
  • Санкт-Петербург
    • AZG CUSTOM
Re: Околокрафтовский флуд
« Ответ #31548 : Сентября 09, 2022, 13:52:27 »
Alex_SG, Так там анодка, туда ТБ соединять ну такое себе пионерство. На катод его вестимо. Потому там и обвод.

Оффлайн Alex_SG

  • Живу на форуме
  • *******
  • Сообщений: 7526
  • хейтер и пессимист :crazy:
Re: Околокрафтовский флуд
« Ответ #31549 : Сентября 09, 2022, 13:58:51 »
AZG, Так там обвод и показывает, что ТБ соединён именно к первому аноду без разделительной ёмкости, а КП стоит не подключенный ни к чему.
Заложил лишний пад на плату и кондёр с первого анода, спаяю - будет видно что там лучше получится.

... и добавил:

стиль рисования схемы конечно из нулевых годов прошлого века :)
пересечение проводников означает контакт, пересечение с обводом - отсутствие контакта... где они этому научиться то успели?

Оффлайн Dying Fetus

  • Moderator
  • *****
  • Сообщений: 10308
  • DIYng Fetus
    • http://cathar.ru
Re: Околокрафтовский флуд
« Ответ #31550 : Сентября 09, 2022, 14:28:52 »
Да вроде достаточно давно уже, нет?
Да и подороже вроде. И в не самых плохих местах... ???
Dying Fetus, Настоящие за 1000 уже этак лет 5 стоят. Про всякий отброс перемаркированный без понятия, не слежу.

Алексей Ф, Ну на 4ке 120-х можно под 800В и получишь ватт 350. бацовый делай! Санн слишком обыденно. Вон, есть у итальянцев комплект трансов на 400 ватт как-раз.

Oldvist, 5К это под класс А? Для АВ многовато под 6550. А так раритет, завода уже нет, не делают более такие лампы. трансик, как всегда, загляденье!

ну вот я лет 7 назад наверное смотрел цены)))  :7: :pozor:

Оффлайн Spero_In_Inteligo

  • Живу на форуме
  • *******
  • Сообщений: 8885
  • Код пишу, на досуге на проволоку нажимаю.
Re: Околокрафтовский флуд
« Ответ #31551 : Сентября 09, 2022, 14:45:17 »
ну вот я лет 7 назад наверное смотрел цены)))  :7: :pozor:

Да, я тоже весьма удивился, крайний раз закупаясь ecc83s по 350р, н лет назад :)

... и добавил:

Что-то я тень за хвост поймать не могу. ???

Фонит гитара. Экран есть(графит). 2 хамбакера. Вроде бы как все что должно сидеть на земле - оно на земле. При подключении - очень сильный шум. Если коснуться, например переключателя(а ля LP/SG) и/или тумблера отсечки - фон усиливается. Хотя, по идее вообще не должно быть реакции, т.к. эти железки на общем экране.

Куда покопать, что посмотреть? Возможно все на поверхности, просто туплю.
« Последнее редактирование: Сентября 09, 2022, 14:49:36 от Spero_In_Inteligo »

Оффлайн AZG Автор темы

  • Живу на форуме
  • *******
  • Сообщений: 95527
  • Санкт-Петербург
    • AZG CUSTOM
Re: Околокрафтовский флуд
« Ответ #31552 : Сентября 09, 2022, 14:55:42 »
Dying Fetus, Чот ты совсем забросил это дело.

Оффлайн Alex_SG

  • Живу на форуме
  • *******
  • Сообщений: 7526
  • хейтер и пессимист :crazy:
Re: Околокрафтовский флуд
« Ответ #31553 : Сентября 09, 2022, 14:57:32 »
Spero_In_Inteligo, В кабеле рядом с джеком экран не перетёрся от времени?

Оффлайн Spero_In_Inteligo

  • Живу на форуме
  • *******
  • Сообщений: 8885
  • Код пишу, на досуге на проволоку нажимаю.
Re: Околокрафтовский флуд
« Ответ #31554 : Сентября 09, 2022, 15:42:33 »
Spero_In_Inteligo, В кабеле рядом с джеком экран не перетёрся от времени?

Целый вроде кабель, крепко спаяно, посмотрел.

Оффлайн Alex_SG

  • Живу на форуме
  • *******
  • Сообщений: 7526
  • хейтер и пессимист :crazy:
Re: Околокрафтовский флуд
« Ответ #31555 : Сентября 09, 2022, 15:46:50 »
Целый вроде кабель, крепко спаяно, посмотрел.

Не, не там где пайка, а в паре сантиметров от края джека, под изоляцией. Встречается изредка - внутри джека идеальная пайка экрана, а сантиметров 5 изоляции вскроешь и виден позеленевший перегнивший экран.

Оффлайн Spero_In_Inteligo

  • Живу на форуме
  • *******
  • Сообщений: 8885
  • Код пишу, на досуге на проволоку нажимаю.
Re: Околокрафтовский флуд
« Ответ #31556 : Сентября 09, 2022, 15:48:34 »
Не, не там где пайка, а в паре сантиметров от края джека, под изоляцией. Встречается изредка - внутри джека идеальная пайка экрана, а сантиметров 5 изоляции вскроешь и виден позеленевший перегнивший экран.

Несколько раз менял джеки, подрезая кабель - вроде все норм было, не видел подобного. Да и кабель тепличный, дома используется.

Оффлайн iZEP

  • Живу на форуме
  • *******
  • Сообщений: 21049
  • .._ .__. .. __.. _.. .._
Re: Околокрафтовский флуд
« Ответ #31557 : Сентября 09, 2022, 16:50:14 »
Цитировать
а сантиметров 5 изоляции вскроешь и виден позеленевший перегнивший экран.
я когда паяю, туда под экран силиконом пшикаю,защищает хорошо

Оффлайн Spero_In_Inteligo

  • Живу на форуме
  • *******
  • Сообщений: 8885
  • Код пишу, на досуге на проволоку нажимаю.
Re: Околокрафтовский флуд
« Ответ #31558 : Сентября 09, 2022, 16:51:31 »
я когда паяю, туда под экран силиконом пшикаю,защищает хорошо

Что вы делаете с кабелями...? Чтобы ажно экран перегнивал... :o

Оффлайн iZEP

  • Живу на форуме
  • *******
  • Сообщений: 21049
  • .._ .__. .. __.. _.. .._
Re: Околокрафтовский флуд
« Ответ #31559 : Сентября 09, 2022, 17:01:38 »
Spero_In_Inteligo, ты же его зачищаешь, лудишь, прилаживаешь к месту... даже если в перчатках всё равно там загрязнения, влага, соли и протчая...
Тут под крышкой ты пропаял, убил бактерий и что там ещё, может и пайку спиртиком промыл - тут красиво - а там где налетело при разделывании кабеля - тоже надо  что-то сделать