Автор Тема: Околокрафтовский флуд  (Прочитано 2857097 раз)

Deviron и 17 Гостей просматривают эту тему.

Оффлайн AZG Автор темы

  • Живу на форуме
  • *******
  • Сообщений: 95684
  • Санкт-Петербург
    • AZG CUSTOM
Re: Околокрафтовский флуд
« Ответ #35250 : Апреля 05, 2023, 08:42:04 »
Alex_SG, Если еще и принять, то дрожать будет все... :pt:

Оффлайн surfin bird

  • Эксперт
  • *****
  • Сообщений: 2969
  • Поциент-заМКАДыш
    • Surfin Bird
Re: Околокрафтовский флуд
« Ответ #35251 : Апреля 05, 2023, 08:44:59 »
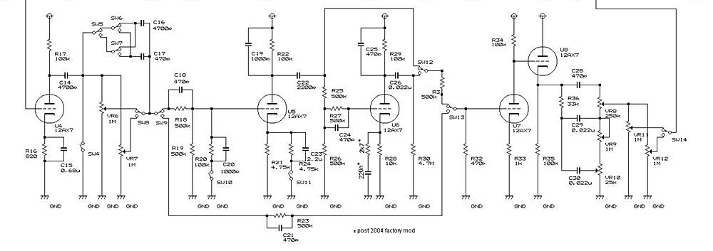
Вопрос с бывалым: в каком случае ( при условии что схема собрана и скомпонована верно, элементы исправны ) уровень хиса будет больше :

а) сигнал поступает с V6
b) сигнал поступает с V5
« Последнее редактирование: Апреля 05, 2023, 08:48:06 от surfin bird »

Оффлайн AZG Автор темы

  • Живу на форуме
  • *******
  • Сообщений: 95684
  • Санкт-Петербург
    • AZG CUSTOM
Re: Околокрафтовский флуд
« Ответ #35252 : Апреля 05, 2023, 09:18:56 »
surfin bird, Зависит от количества каскадов и фазы. Но минимизировать без проблем грамотной разводкой.

Оффлайн surfin bird

  • Эксперт
  • *****
  • Сообщений: 2969
  • Поциент-заМКАДыш
    • Surfin Bird
Re: Околокрафтовский флуд
« Ответ #35253 : Апреля 05, 2023, 09:48:40 »
Да, предположим, что разводка идеальная,  тогда уровень хиса с V6 должен быть больше? Или туплю ? :o
« Последнее редактирование: Апреля 05, 2023, 10:06:36 от surfin bird »

Оффлайн AZG Автор темы

  • Живу на форуме
  • *******
  • Сообщений: 95684
  • Санкт-Петербург
    • AZG CUSTOM
Re: Околокрафтовский флуд
« Ответ #35254 : Апреля 05, 2023, 10:04:58 »
Да, чуть больше. Я же написал - количество каскадов.

Оффлайн surfin bird

  • Эксперт
  • *****
  • Сообщений: 2969
  • Поциент-заМКАДыш
    • Surfin Bird
Re: Околокрафтовский флуд
« Ответ #35255 : Апреля 05, 2023, 10:11:55 »
Да, чуть больше. Я же написал - количество каскадов.
Это у нормальных людей чем больше каскадов тем больше хис, а у поциента после V6 хис меньше  :pozor: :crazy: Ранее подозревал шо С25 таки дорезает верхние частоты в этом каскаде , теперича остатки мосха в когнитивном диссонансе  :pozor: :crazy:
« Последнее редактирование: Апреля 05, 2023, 10:15:07 от surfin bird »

Оффлайн AZG Автор темы

  • Живу на форуме
  • *******
  • Сообщений: 95684
  • Санкт-Петербург
    • AZG CUSTOM
Re: Околокрафтовский флуд
« Ответ #35256 : Апреля 05, 2023, 10:14:53 »
surfin bird, И подрез ВЧ и фаза влияют. Фаза тут крутится на 180 градусов относительно предыдущего каскада. При определенном монтаже помеха может вычитаться.

Оффлайн surfin bird

  • Эксперт
  • *****
  • Сообщений: 2969
  • Поциент-заМКАДыш
    • Surfin Bird
Re: ОкоГлокрафтовский флуд
« Ответ #35257 : Апреля 05, 2023, 10:19:47 »
Малость подразобрал пред  для перегруппировки крутилок и под очередной мод, когда соберу, выложу семпл изменения хиса, при переключении синего и красного каналов.

Оффлайн AZG Автор темы

  • Живу на форуме
  • *******
  • Сообщений: 95684
  • Санкт-Петербург
    • AZG CUSTOM
Re: Околокрафтовский флуд
« Ответ #35258 : Апреля 05, 2023, 10:22:27 »
Поциент собрал генератор хисса? Зачем?

Оффлайн major73727

  • Эксперт
  • *****
  • Сообщений: 1900
  • Новосибирск.
Re: Околокрафтовский флуд
« Ответ #35259 : Апреля 05, 2023, 10:22:57 »
А что это за хиса такая, если не секрет?
- Слышишь хису?
- Нет... :(
- А она там есть  :crazy:

Оффлайн Alex_SG

  • Живу на форуме
  • *******
  • Сообщений: 7526
  • хейтер и пессимист :crazy:
Re: Околокрафтовский флуд
« Ответ #35260 : Апреля 05, 2023, 10:29:21 »
major73727, HISS - шипение, издаваемое ламповой техникой

Оффлайн major73727

  • Эксперт
  • *****
  • Сообщений: 1900
  • Новосибирск.
Re: Околокрафтовский флуд
« Ответ #35261 : Апреля 05, 2023, 10:31:34 »
Понятно, спасибо...
Amps Hiss by My Window... :hmmm:

Оффлайн Geezer

  • Живу на форуме
  • *******
  • Сообщений: 12957
  • Atypique
Re: Околокрафтовский флуд
« Ответ #35262 : Апреля 05, 2023, 10:34:51 »
Цитировать
Если еще и принять, то дрожать будет все

А если и смекалка на нуле да ещё и руки дрожат, тогда совсем беда... ;D

Оффлайн surfin bird

  • Эксперт
  • *****
  • Сообщений: 2969
  • Поциент-заМКАДыш
    • Surfin Bird
Re: Околокрафтовский флуд
« Ответ #35263 : Апреля 05, 2023, 10:38:50 »
Поциент собрал генератор хисса? Зачем?
Тут еще, апосля докторской клизмы,  озарение пришло:  включение цепочки R20,C20, в настоящей версии поциентского преда, синхронизированно с включение красного канала, а 1n по входу V5 вершки  тоже режет дай боже  :dash: :dash:

Оффлайн AZG Автор темы

  • Живу на форуме
  • *******
  • Сообщений: 95684
  • Санкт-Петербург
    • AZG CUSTOM
Re: Околокрафтовский флуд
« Ответ #35264 : Апреля 05, 2023, 10:52:38 »
Geezer, Ну смекалка - пальцем в розетку... Проверишь наличие напряжения.

surfin bird, ОТОЖ