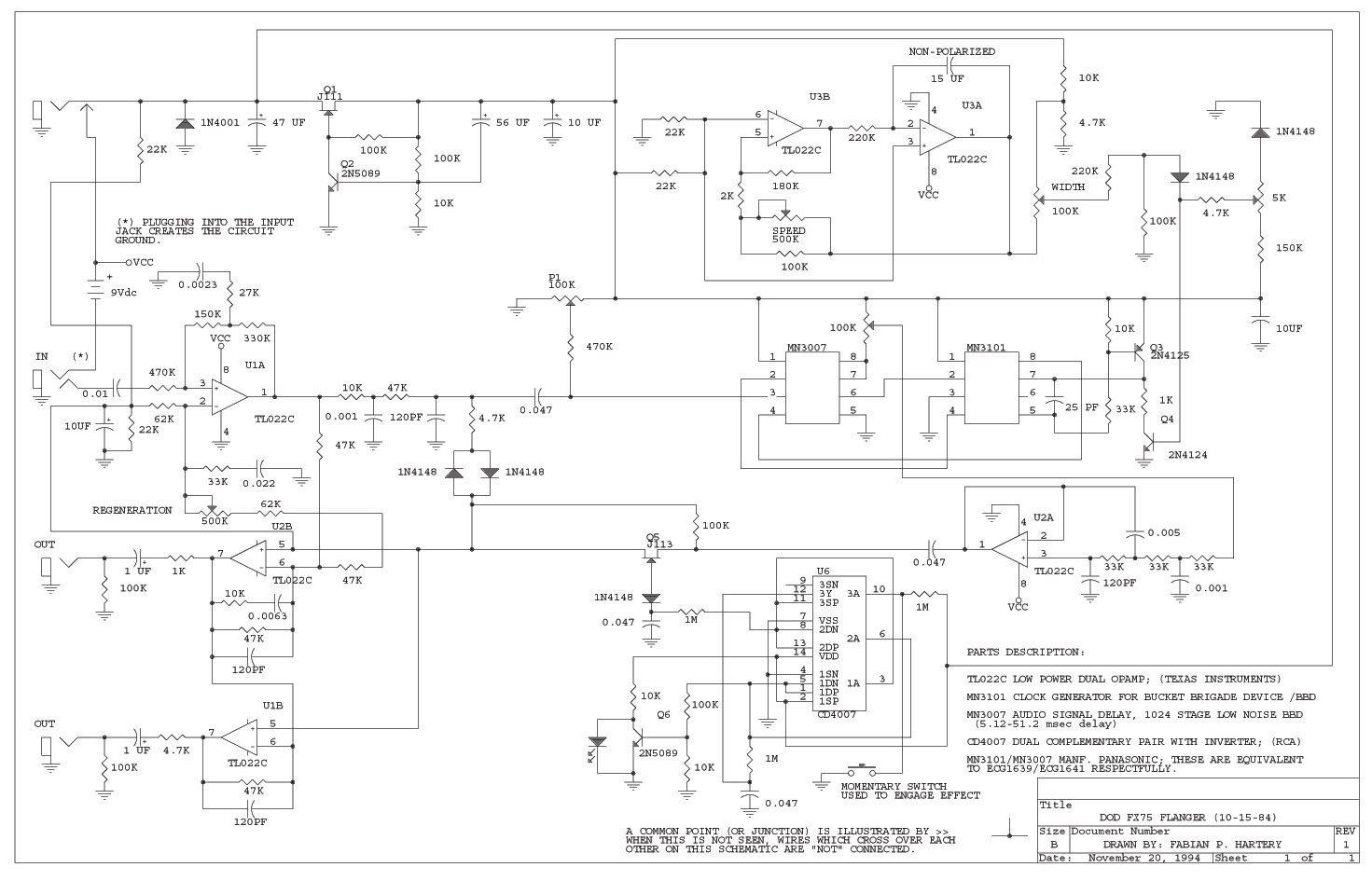
если переделать схему на один выход и тру байпас резать так, выход будет с output2?
Да, всё так.
Вопрос только - зачем?
Первое зачем про тру байпасс. Влияние полевика в сравнении с остальной схемой на тормозных TL062, линиями задержки и цепями тембров настолько мало, что эффект будет на уровне плацебо. Или лень собирать узел на триггерах с кнопкой?

Второе зачем - разницу между Output1 и Output2 осознаём? Первый даёт нам разность сигналов - из обратного канала вычитается сигнал прямого. Второй канал даёт нам сумму прямого и обратного каналов. Это два разных звука. Может проще поставить переключатель или джампер на плату заложить, если не хочется ставить два выходных джека?
Ну и на счёт резать (на всякий случай, вдруг это издевательства над живой педалькой) - резать ничего не надо, просто поднять по одной ноге у R46, R43 и закоротить полевик перемычкой или запаять параллельно ему кнопку. Ну просто чтобы была возможность восстановить аккуратно.