Автор Тема: Околокрафтовский флуд  (Прочитано 2838895 раз)

0 Пользователей и 10 Гостей просматривают эту тему.

Оффлайн AZG Автор темы

  • Живу на форуме
  • *******
  • Сообщений: 95623
  • Санкт-Петербург
    • AZG CUSTOM
Re: Околокрафтовский флуд
« Ответ #37605 : Октября 22, 2023, 10:19:00 »
FINikk, Не кривая, просто разброс по току между лампами приличный и т.к. режим более горячий имеем падение анодки. Да, переруливать на нужный расчетный ток.

Оффлайн FINikk

  • Ветеран форума
  • ******
  • Сообщений: 4573
  • Санкт-Петербург
Re: Околокрафтовский флуд
« Ответ #37606 : Октября 22, 2023, 13:12:40 »
FINikk, Не кривая, просто разброс по току между лампами приличный и т.к. режим более горячий имеем падение анодки. Да, переруливать на нужный расчетный ток.
  уменьшил резик после диода нарулил 16ма.   
На первой сетке  -28в а было -25в   анодное 330в
На второй сетке 206в. Не много ?
Как лучше около 200 или 200 с хвостом ?
Или пофиг  ;D
« Последнее редактирование: Октября 22, 2023, 13:15:07 от FINikk »

Оффлайн AZG Автор темы

  • Живу на форуме
  • *******
  • Сообщений: 95623
  • Санкт-Петербург
    • AZG CUSTOM
Re: Околокрафтовский флуд
« Ответ #37607 : Октября 22, 2023, 13:18:33 »
FINikk, 206 норм, не трогай.  Анодка норм стала?

Оффлайн FINikk

  • Ветеран форума
  • ******
  • Сообщений: 4573
  • Санкт-Петербург
Re: Околокрафтовский флуд
« Ответ #37608 : Октября 22, 2023, 13:34:25 »
Да 330в как при ГУ 17

... и добавил:

  Анодка норм стала?
« Последнее редактирование: Октября 22, 2023, 13:36:28 от FINikk »

Оффлайн Лёха2009

  • Эксперт
  • *****
  • Сообщений: 1225
Re: Околокрафтовский флуд
« Ответ #37609 : Октября 22, 2023, 16:35:40 »
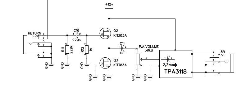
А можно ли попытаться прояснить звук в самом усилителе мощности?

По  входу на самом модуле стоит 2,2мкф.

Оффлайн FINikk

  • Ветеран форума
  • ******
  • Сообщений: 4573
  • Санкт-Петербург
Re: Околокрафтовский флуд
« Ответ #37610 : Октября 23, 2023, 06:02:10 »
Юра, с тебя отзыв по ЛНД  ;)
пришли.... Поставил
с этого лабаза норм .. Саня  С тебя стакан  ;D ;)

https://aliexpress.ru/item/1005005997934919.html?sku_id=12000035235830509
« Последнее редактирование: Октября 23, 2023, 06:05:53 от FINikk »

Оффлайн Alex_SG

  • Живу на форуме
  • *******
  • Сообщений: 7526
  • хейтер и пессимист :crazy:
Re: Околокрафтовский флуд
« Ответ #37611 : Октября 23, 2023, 06:10:04 »
FINikk,

И как, звонить пробовал, связь нормальная?  ;D

Оффлайн sadky

  • Эксперт
  • *****
  • Сообщений: 2660
Re: Околокрафтовский флуд
« Ответ #37612 : Октября 23, 2023, 06:58:00 »
FINikk,   :alc:

Оффлайн Alex_SG

  • Живу на форуме
  • *******
  • Сообщений: 7526
  • хейтер и пессимист :crazy:
Re: Околокрафтовский флуд
« Ответ #37613 : Октября 23, 2023, 15:27:29 »
Сайт фирмы, продающей паяльное оборудование, флюсы, припои и т.д. Одна из позиций: Сплав ВУДУ

Оффлайн Spero_In_Inteligo

  • Живу на форуме
  • *******
  • Сообщений: 8942
  • Код пишу, на досуге на проволоку нажимаю.
Re: Околокрафтовский флуд
« Ответ #37614 : Октября 23, 2023, 15:51:53 »
Сайт фирмы, продающей паяльное оборудование, флюсы, припои и т.д. Одна из позиций: Сплав ВУДУ

А ты думал это из-за ROHS техника сыпется?

Не. Эт время приходит, и специальный инженегр иголкой в прототип платы тычет, приборы серии и в отказ :D

Оффлайн AZG Автор темы

  • Живу на форуме
  • *******
  • Сообщений: 95623
  • Санкт-Петербург
    • AZG CUSTOM
Re: Околокрафтовский флуд
« Ответ #37615 : Октября 23, 2023, 16:38:00 »
Сайт фирмы, продающей паяльное оборудование, флюсы, припои и т.д. Одна из позиций: Сплав ВУДУ

Опять эффективный менеджер постарался! :crazy:

Оффлайн Spero_In_Inteligo

  • Живу на форуме
  • *******
  • Сообщений: 8942
  • Код пишу, на досуге на проволоку нажимаю.
Re: Околокрафтовский флуд
« Ответ #37616 : Октября 23, 2023, 16:40:04 »
FINikk,

И как, звонить пробовал, связь нормальная?  ;D


по-ходу китайцы читают ГП.

Количество 1 / 2. Или на входной каскад-грелку или на петлю. ;)

Оффлайн FINikk

  • Ветеран форума
  • ******
  • Сообщений: 4573
  • Санкт-Петербург
Re: Околокрафтовский флуд
« Ответ #37617 : Октября 23, 2023, 17:13:13 »
В Дипе появились ..  а то не было  не давно... Шарят чуют что народу надо  ;D

Бренд / Производитель:
Microchip Technology  8)

https://www.chipdip.ru/product1/8006334228

Оффлайн Alex_SG

  • Живу на форуме
  • *******
  • Сообщений: 7526
  • хейтер и пессимист :crazy:
Re: Околокрафтовский флуд
« Ответ #37618 : Октября 23, 2023, 17:29:54 »
FINikk, В наличии? Сайт для Че показывает на заказ без наличия на складах...


Ну и 260р не кисло так, ну да это ЧиД ведь...

Оффлайн FINikk

  • Ветеран форума
  • ******
  • Сообщений: 4573
  • Санкт-Петербург
Re: Околокрафтовский флуд
« Ответ #37619 : Октября 23, 2023, 17:35:26 »
Позиции на заказ