Автор Тема: Околокрафтовский флуд  (Прочитано 2836630 раз)

Валентин Гаврилов и 7 Гостей просматривают эту тему.

Оффлайн major73727

  • Эксперт
  • *****
  • Сообщений: 1877
  • Новосибирск.
Re: Околокрафтовский флуд
« Ответ #38205 : Декабря 08, 2023, 16:10:53 »
Опять я затупил... :rolleyes:.
Эта штука же стоит  в цепи обратной связи, здесь чем больше, тем меньше...?

Оффлайн Medvedeff8

  • Ветеран форума
  • ******
  • Сообщений: 3027
  • Слабоумие и отвага!
Re: Околокрафтовский флуд
« Ответ #38206 : Декабря 08, 2023, 18:55:42 »
Только потенциометром нужной характеристики и номинала.
Увы - физика штука беспощадная.
Пичялька...
Однако, не теряем надежду. Есть еще способ раздобыть С потенциометр. Берем сдвоенный потенциометр с А характеристикой, снимаем заднюю подкову, переворачиваем ее и ставим вместо передней. Там ведь передняя подкова логарифм, а задняя зеркальная, антилогарифм.

Оффлайн sadky

  • Эксперт
  • *****
  • Сообщений: 2660
Re: Околокрафтовский флуд
« Ответ #38207 : Декабря 08, 2023, 19:17:06 »
Medvedeff8,  Голова!  :plus-one:

Оффлайн Алексей Ф

  • Эксперт
  • *****
  • Сообщений: 2264
  • GuitarPlayer.Ru fan!
Re: Околокрафтовский флуд
« Ответ #38208 : Декабря 08, 2023, 19:20:14 »
осталось найти пот с нерасклепанным валом...

Оффлайн Medvedeff8

  • Ветеран форума
  • ******
  • Сообщений: 3027
  • Слабоумие и отвага!
Re: Околокрафтовский флуд
« Ответ #38209 : Декабря 08, 2023, 19:35:14 »
Они все расклепанные. Но, при некоторой сноровке и аккуратности все делается на раз два. Вал из алю сплава, довольно пластичный. Спрессовать пластиковый корпус ползунка можно даже не трогая вал. Пластик податливый, и с вала сходит легко. Далее, когда ползунок спрессован, можно слегка убрать наклеп на валу, чтобы легче посадить ползунок на место. Я уж было приготовил суперклей, чтобы в случае чего зафиксировать ползунок, но в этом не было необходимости. Все село плотно. Затем немного расклепал отверткой, и закрыл крышечкой. Можно взять в качестве донора любой одинарный нерабочий потенциометр, и установить в него нужную нам подкову.
 P.S. Главное, чтобы потенциометр и донор были одного производителя, чтобы не было вопросов с совместимостью деталек. Я Альфу так препарировал когда-то. Все получилось.
« Последнее редактирование: Декабря 08, 2023, 19:40:55 от Medvedeff8 »

Оффлайн AZG Автор темы

  • Живу на форуме
  • *******
  • Сообщений: 95615
  • Санкт-Петербург
    • AZG CUSTOM
Re: Околокрафтовский флуд
« Ответ #38210 : Декабря 08, 2023, 19:53:52 »
осталось найти пот с нерасклепанным валом...

Ну тут или расклепка или подковы не зеркальные...

НО! Пуш-пульные поты у Альфы без расклепки и шанс таки есть.

Оффлайн Medvedeff8

  • Ветеран форума
  • ******
  • Сообщений: 3027
  • Слабоумие и отвага!
Re: Околокрафтовский флуд
« Ответ #38211 : Декабря 08, 2023, 19:56:24 »
Повторюсь, расклепка не такая уж и проблема, как кажется. Стоит только попробовать.

... и добавил:


 Пуш-пульные поты у Альфы без расклепки и шанс таки есть.
И не только у альфы. Заказывал китайские пушпулы (кстати, тоже неподходящего номинала), и устанавливал туда А1М подковы, и механизм пушпула переворачивал вверх ногами, чтоб не в плату запаивать, а навесом. Была такая необходимость, чтоб реализовать в усилке брайт, и при этом не сверлить лишнюю дырку под тумблер
« Последнее редактирование: Декабря 08, 2023, 20:03:36 от Medvedeff8 »

Оффлайн AZG Автор темы

  • Живу на форуме
  • *******
  • Сообщений: 95615
  • Санкт-Петербург
    • AZG CUSTOM
Re: Околокрафтовский флуд
« Ответ #38212 : Декабря 08, 2023, 20:06:15 »
Medvedeff8, Они не все совместимы при кажущейся одинаковости.

Оффлайн Medvedeff8

  • Ветеран форума
  • ******
  • Сообщений: 3027
  • Слабоумие и отвага!
Re: Околокрафтовский флуд
« Ответ #38213 : Декабря 08, 2023, 20:16:09 »
AZG,я в курсе. Потому и написал выше, что желательно чтобы от одного производителя были. В моем случае с пушпулами мне повезло, и все сошлось как надо.

Оффлайн AZG Автор темы

  • Живу на форуме
  • *******
  • Сообщений: 95615
  • Санкт-Петербург
    • AZG CUSTOM
Re: Околокрафтовский флуд
« Ответ #38214 : Декабря 08, 2023, 20:26:51 »
Medvedeff8, Значит и не пишем о всех... А то так, а потом сяк...

Оффлайн surfin bird

  • Эксперт
  • *****
  • Сообщений: 2969
  • Поциент-заМКАДыш
    • Surfin Bird
Re: Околокрафтовский флуд
« Ответ #38215 : Декабря 08, 2023, 21:51:20 »
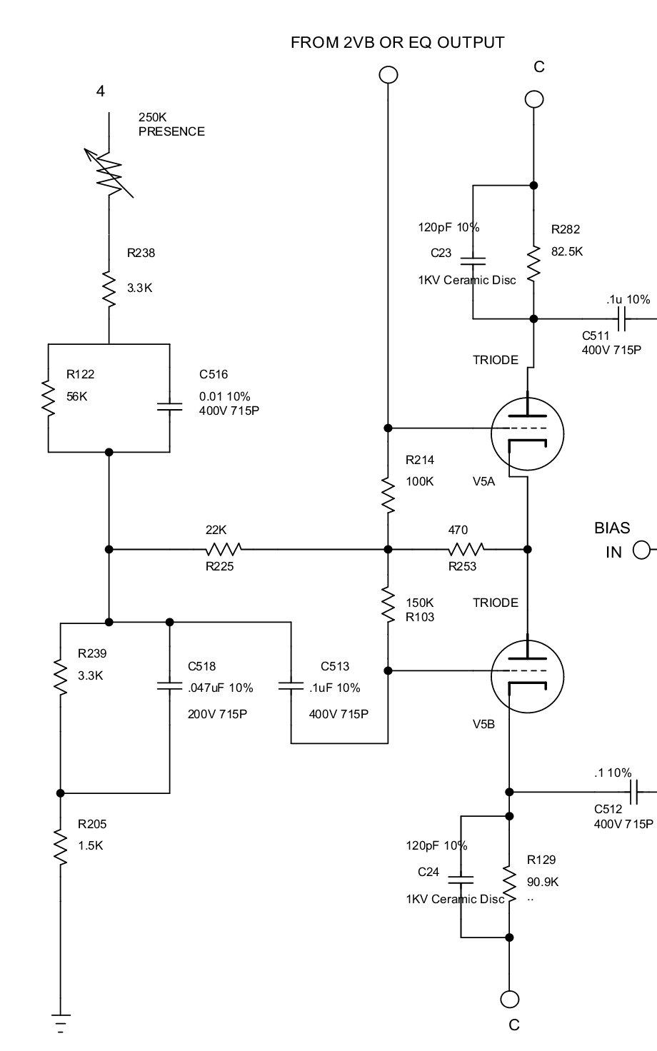
А какой тип резистора презенса используется в месовском марке ?  Маршаловский вариант презенса тут если не вру зафиксен ( выполнен на постоянных элементах ) , а регулировка уровня ОС осуществляется потом ( который в маршалоидных схемах имеет образ постоянного резистора )
« Последнее редактирование: Декабря 08, 2023, 21:57:00 от surfin bird »

Оффлайн AZG Автор темы

  • Живу на форуме
  • *******
  • Сообщений: 95615
  • Санкт-Петербург
    • AZG CUSTOM
Re: Околокрафтовский флуд
« Ответ #38216 : Декабря 08, 2023, 21:57:35 »
surfin bird, лог

Оффлайн FINikk

  • Ветеран форума
  • ******
  • Сообщений: 4573
  • Санкт-Петербург
Re: Околокрафтовский флуд
« Ответ #38217 : Декабря 09, 2023, 15:36:21 »
Как названице ? Не слишком громко ? А  Почему 2023 ? А  Почему 2023 ?
а что б ни кто не догадался  ;D



(нажмите чтобы показать/спрятать)
« Последнее редактирование: Декабря 09, 2023, 16:00:23 от FINikk »

Оффлайн surfin bird

  • Эксперт
  • *****
  • Сообщений: 2969
  • Поциент-заМКАДыш
    • Surfin Bird
Re: Околокрафтовский флуд
« Ответ #38218 : Декабря 09, 2023, 16:06:46 »
Как названице ?
Должно быть в звуке отражено,  а чиста внешне , все ровно, мирно, как бэ ни шо не предвещаэт ... :o

« Последнее редактирование: Декабря 09, 2023, 16:08:26 от surfin bird »

Оффлайн FINikk

  • Ветеран форума
  • ******
  • Сообщений: 4573
  • Санкт-Петербург
Re: Околокрафтовский флуд
« Ответ #38219 : Декабря 09, 2023, 16:11:59 »
Крутилки как гильзы  8)