Автор Тема: Околокрафтовский флуд  (Прочитано 2818003 раз)

0 Пользователей и 23 Гостей просматривают эту тему.

Оффлайн FINikk

  • Ветеран форума
  • ******
  • Сообщений: 4569
  • Санкт-Петербург
Re: Околокрафтовский флуд
« Ответ #44355 : Декабря 31, 2024, 12:00:48 »
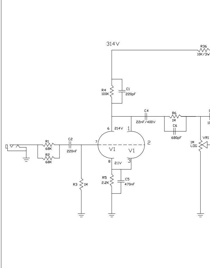
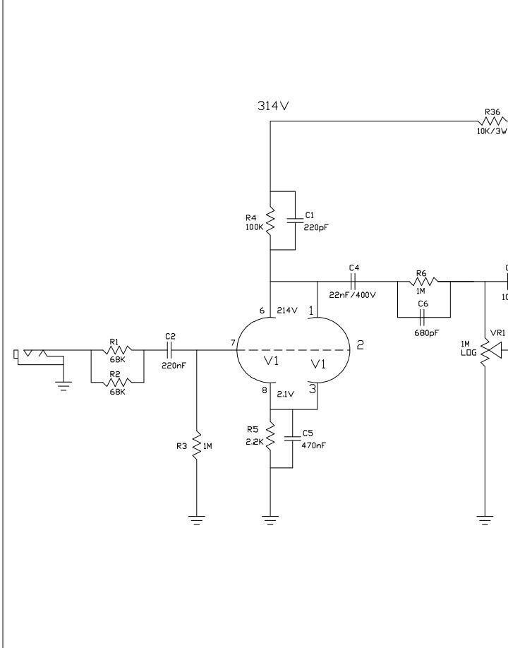
Лёха2009, . Оказалось, что художник проложил дорожку со второго анода мимо первой сетки, и привет ;)
так ? или др сетки


Оффлайн Geezer

  • Живу на форуме
  • *******
  • Сообщений: 12772
  • Atypique
Re: Околокрафтовский флуд
« Ответ #44356 : Декабря 31, 2024, 12:46:09 »
Цитировать
со второго анода мимо первой сетки, и привет

Надо осознавать, что если анодный сигнал каскада находится в противофазе со своим сеточным, то анод следующего каскада несёт сигнал усиленный и уже синфазный, провоцируя самовозбуждение схемы.
Вообще, надо помнить, что сеточные цепи представляют собой совокупность приёмных антенн, а анодные цепи - передающих :)

Оффлайн Alex_SG

  • Живу на форуме
  • *******
  • Сообщений: 7526
  • хейтер и пессимист :crazy:
Re: Околокрафтовский флуд
« Ответ #44357 : Декабря 31, 2024, 13:17:11 »

Оффлайн sadky

  • Эксперт
  • *****
  • Сообщений: 2637
Re: Околокрафтовский флуд
« Ответ #44358 : Декабря 31, 2024, 15:22:47 »
 нет, не так. На твоëм рисунке, если я правильно понимаю, вход на  7-й ноге?  Если так, то представь, что дорожка от 1-й ноги проходит мимо дорожки с 7-й ноги. Здравствуй, генератор)))
« Последнее редактирование: Декабря 31, 2024, 15:25:07 от sadky »

Оффлайн Лёха2009

  • Эксперт
  • *****
  • Сообщений: 1211
Re: Околокрафтовский флуд
« Ответ #44359 : Декабря 31, 2024, 15:45:32 »
Есть кто с Камчатки, как там в 25м? ;D

... и добавил:

Ещё вопрос, что дают по звуку параллельно подключенные триоды?
Для примера первый каскад vht deliverance.
« Последнее редактирование: Декабря 31, 2024, 18:03:57 от Лёха2009 »

Оффлайн surfin bird

  • Эксперт
  • *****
  • Сообщений: 2968
  • Поциент-заМКАДыш
    • Surfin Bird
Re: Околокрафтовский флуд
« Ответ #44360 : Декабря 31, 2024, 19:28:36 »
Чистый звук становится лучше (больше обьема, перкусионнее атака типа  :o  ) перегруз зудосрачнее (если каскад без соответствующей эквализации) Еще, встречается в первых/буферных каскадах отдельно-выполненных  усилителей мощности.
« Последнее редактирование: Декабря 31, 2024, 19:40:35 от surfin bird »

Оффлайн AZG Автор темы

  • Живу на форуме
  • *******
  • Сообщений: 95551
  • Санкт-Петербург
    • AZG CUSTOM
Re: Околокрафтовский флуд
« Ответ #44361 : Декабря 31, 2024, 20:06:57 »
Лёха2009, По динамике вырастает каскад прилично, плюс объем и подача. Зудосрача не замечено если все сделано правильно.

Обсуждали в топике про клиновый аппарат на 34-рках.


Оффлайн Spero_In_Inteligo

  • Живу на форуме
  • *******
  • Сообщений: 8917
  • Код пишу, на досуге на проволоку нажимаю.
Re: Околокрафтовский флуд
« Ответ #44363 : Декабря 31, 2024, 21:11:04 »
Здоровья, успехов! С наступающим! :alc: :)

Оффлайн AZG Автор темы

  • Живу на форуме
  • *******
  • Сообщений: 95551
  • Санкт-Петербург
    • AZG CUSTOM
Re: Околокрафтовский флуд
« Ответ #44364 : Декабря 31, 2024, 21:12:25 »
У половины друзей уже наступило. Так то да, С НАСТУПАЮЩИМ НГ!

Оффлайн Alex_SG

  • Живу на форуме
  • *******
  • Сообщений: 7526
  • хейтер и пессимист :crazy:
Re: Околокрафтовский флуд
« Ответ #44365 : Декабря 31, 2024, 22:01:25 »
Ну вот наверное уже у всех наступил, кроме разве что Калининграда.
У нас народ отстрелялся и ушёл домой допивать-доедать  :alc:
Так что всех с новым гад годом, сбычи мечт и вообще всего, что пожелается!


Гады гадами, а про котиков не забываем!  ;D

... и добавил:

А  вообще - бойтесь желаний своих - они имеют свойство исполняться  :crazy: :crazy: :crazy:

« Последнее редактирование: Декабря 31, 2024, 22:28:34 от Alex_SG »

Оффлайн FINikk

  • Ветеран форума
  • ******
  • Сообщений: 4569
  • Санкт-Петербург
Re: Околокрафтовский флуд
« Ответ #44366 : Января 01, 2025, 00:42:16 »
 ;D ;)

Оффлайн Alex_SG

  • Живу на форуме
  • *******
  • Сообщений: 7526
  • хейтер и пессимист :crazy:
Re: Околокрафтовский флуд
« Ответ #44367 : Января 01, 2025, 00:46:01 »
FINikk, Живой, уже отлично!
Чего там с включением? Уже три часа почти по вашему времени прошло, все волнуются же  :crazy: ;D

Оффлайн FINikk

  • Ветеран форума
  • ******
  • Сообщений: 4569
  • Санкт-Петербург
Re: Околокрафтовский флуд
« Ответ #44368 : Января 01, 2025, 00:54:21 »
2.53 мин
Полёт нормальный  :fly2: ;)

Оффлайн Alex_SG

  • Живу на форуме
  • *******
  • Сообщений: 7526
  • хейтер и пессимист :crazy:
Re: Околокрафтовский флуд
« Ответ #44369 : Января 01, 2025, 00:55:43 »
 :plus-one: :good: