Всем привет, впервые на форуме, не знаю куда лучше писать.
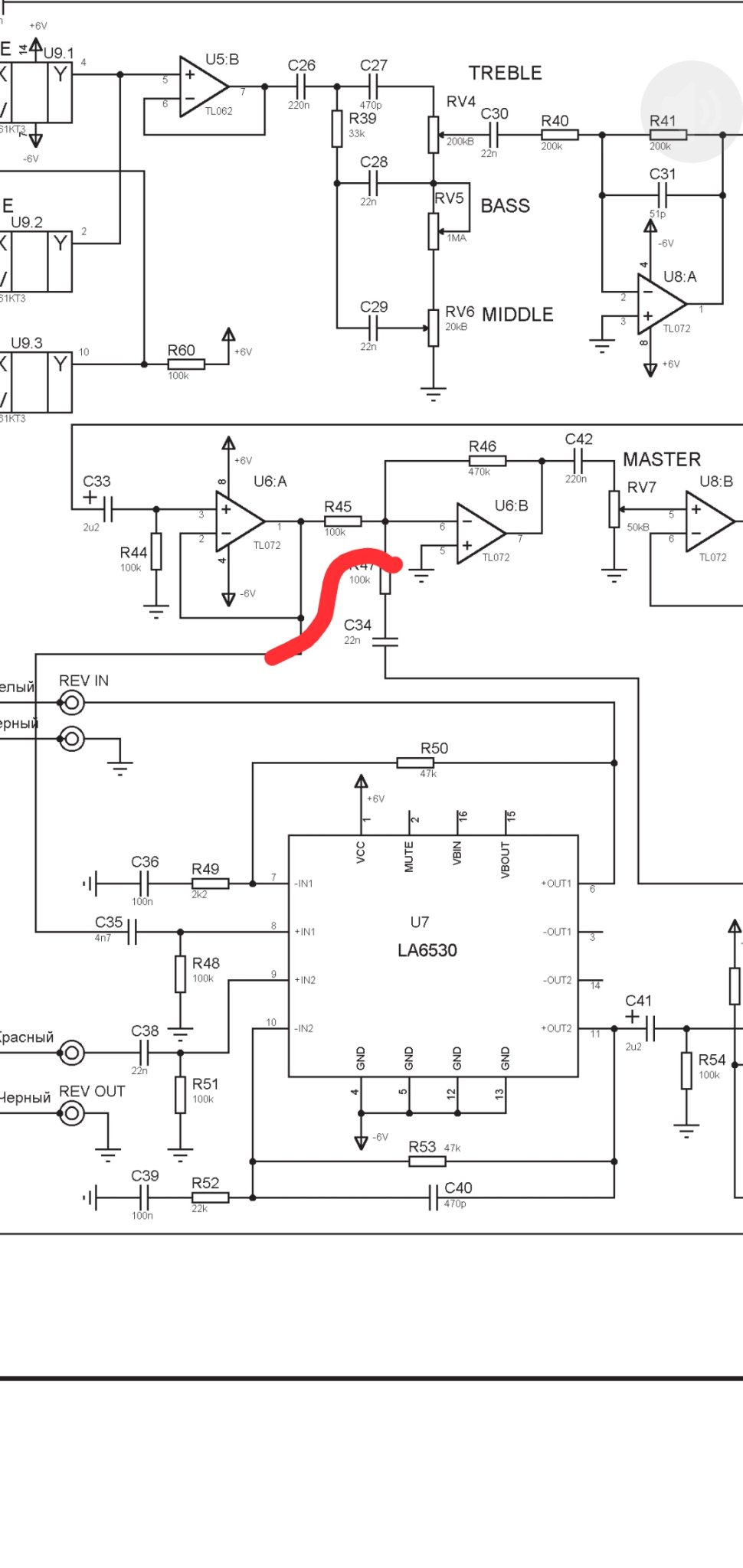
Хочу спаять комбик по схеме yerasov ga-15r(схему прилагаю), но в схему встроен пружинный ревербератор, который ни покупать, ни изготавливать самому не хочется. Нарисовал вторую схему, по сути удалил этот блок реверберации, и пустил сигнал с RETURN через кондер c42 на крутилку MASTER.
Пожалуйста подскажите, можно ли так сделать? не будет проблем со звуком из за отсутствия реверба? может какие другие ошибки заметите. Заранее премного благодарен!
